
影石完胜
近日,一则消息在跨境圈刷屏:影石创新历时近两年的美国337调查,迎来最终裁决——全面胜诉。
众所周知,GoPro是层进的运动相机霸主,而打这次官司的目的也十分明确,就是直接将这家强劲的对手挡在美国市场门外。好在结果实在解气,影石创新发布公告称:公司可以不受任何限制,继续在美国进口和销售现有产品,整场调查并未对其生产经营造成实质性影响。

最终裁决结果 图源:影石创新
回顾这场诉讼,火药味从一开始就很浓。
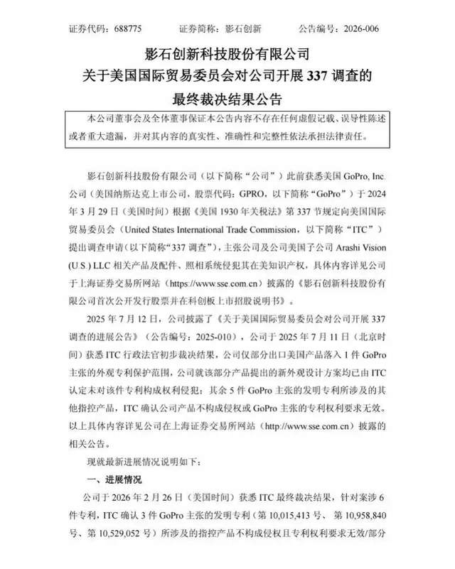
2024 年 3 月,GoPro向美国国际贸易委员会(ITC)提交337调查申请,指控影石创新侵犯其六项专利。通常情况下,337调查是“扫射”整个行业,这种“一诉一”的精准打击此前在业内很少见,意图自然也不言自明。

GoPro起诉影石创新侵犯专利 图源:technode
在此之后的一年多时间中,双方进入了漫长的法律博弈,GoPro请来了全球顶尖的律所,影石创始人刘靖康也坦言:“感受到了强烈的恶意。”
要知道,美国337 调查一直以制裁严厉著称,倘若败诉就可能面临全面禁售,对依赖海外市场的科技品牌堪称“生死考验”。
在近两年的应诉过程中,影石创新也在积极抗辩、提交完整证据链。实际上在去年7月,ITC 初裁已对影石有利:5项发明专利的指控全部不成立,仅一项外观专利涉及少量旧款机型,但也已经是停售的上一代。

去年7月初步裁定影石不构成侵权 图源:影石创新
值得一提的是,在双方“拉锯战”期间呈现的是完全不同的景象,可以说是冰火两重天。
一方面,昔日开创运动相机市场的GoPro一直在走下坡路,在2025年市值较巅峰时期已蒸发98%,仅剩2.54亿美元,全球市场份额也从巅峰期的超75%跌到不足20%。
另一方面,影石这边倒是搞得风风火火,据本月影石发布的最新财报显示,其2025全年营业收入98.58亿元,较上年同期的55.74亿元同比增长76.85%,创历史新高。

影石创新2025年度主要财务数据 图源:影石创新
在对手的围堵之下还能拿出这样的好成绩,充分展现了影石稳定的供应链和优秀的市场抗压能力,实力可见一斑。

要变天了
运动相机虽然不像衣食住行那么刚需,但发展前景也是相当好的。据此前Grand View Research发布的相关市场报告显示,2025年预计全球运动相机市场规模价值将达到72.7亿美元,并持续扩大,到2030年这一规模将扩大至124.9亿美元,统计期内复合年增长率达到11.4%。

全球运动相机市场发展前景广阔 图源:Grand View Research
去年6月,影石创新正式登陆A股科创板,创始人刘靖康敲响了上市钟声,成为“智能影像第一股”,资本市场对其相当看好,上市当日市值便突破700亿大关。
或许是过于快的增速“令人眼红”,才导致受到GoPro这种莫须有的指控。值得一提的是,在这场备受关注的337调查中,影石创新展现出的不仅是技术底气,应对方案更是相当值得学习。
面对GoPro的无端指控,影石不是被动地“等待审判”,反而在中国境内同步对相关主体提起了专利侵权诉讼,将一场单向围剿变成了双向制衡。
实际上,这种“硬刚”的姿态,其实贯穿了影石的成长轨。例如此前影石推出跨界新品“影翎”无人机时,就遭遇过一场来势汹汹的舆论围剿,官方表示这并用户自发地吐槽,而是有策划的痕迹的,目的就是摧毁其新品的口碑。
影石的回应一如既往地干脆:直接向公安机关报案并获立案。创始人刘靖康也在朋友圈留下一句话:“过去3年我们才送了6、7个人进牢里,估计26年要猛增。”这番话虽带着几分调侃,却也透露出一个明确的信号:面对不正当竞争,他们绝不忍气吞声。

立案告知书 图源:Insta360影石创新公众号
回过头看,影石的胜诉,守住的不仅是美国这一核心海外市场,更用结果证明了一件事:中国品牌完全有能力在别人的游戏规则里正面打赢一场硬仗。
而GoPro的溃败,也给所有出海者留下了一面镜子。真正的壁垒从来不是靠诉讼筑起来的,而是靠研发、产品和市场口碑一点点垒起来的,依靠打压对手换取生存空间,终究不如深耕自身竞争力来得长久。
作者 | 徐小雨