云霞资讯网
读懂《黄帝内经》脉诊的核心逻辑 看过之后,会发现脉诊其实也没那么神秘,没那么难
2026-03-17 18:00:39
夏兰聊健康
健康
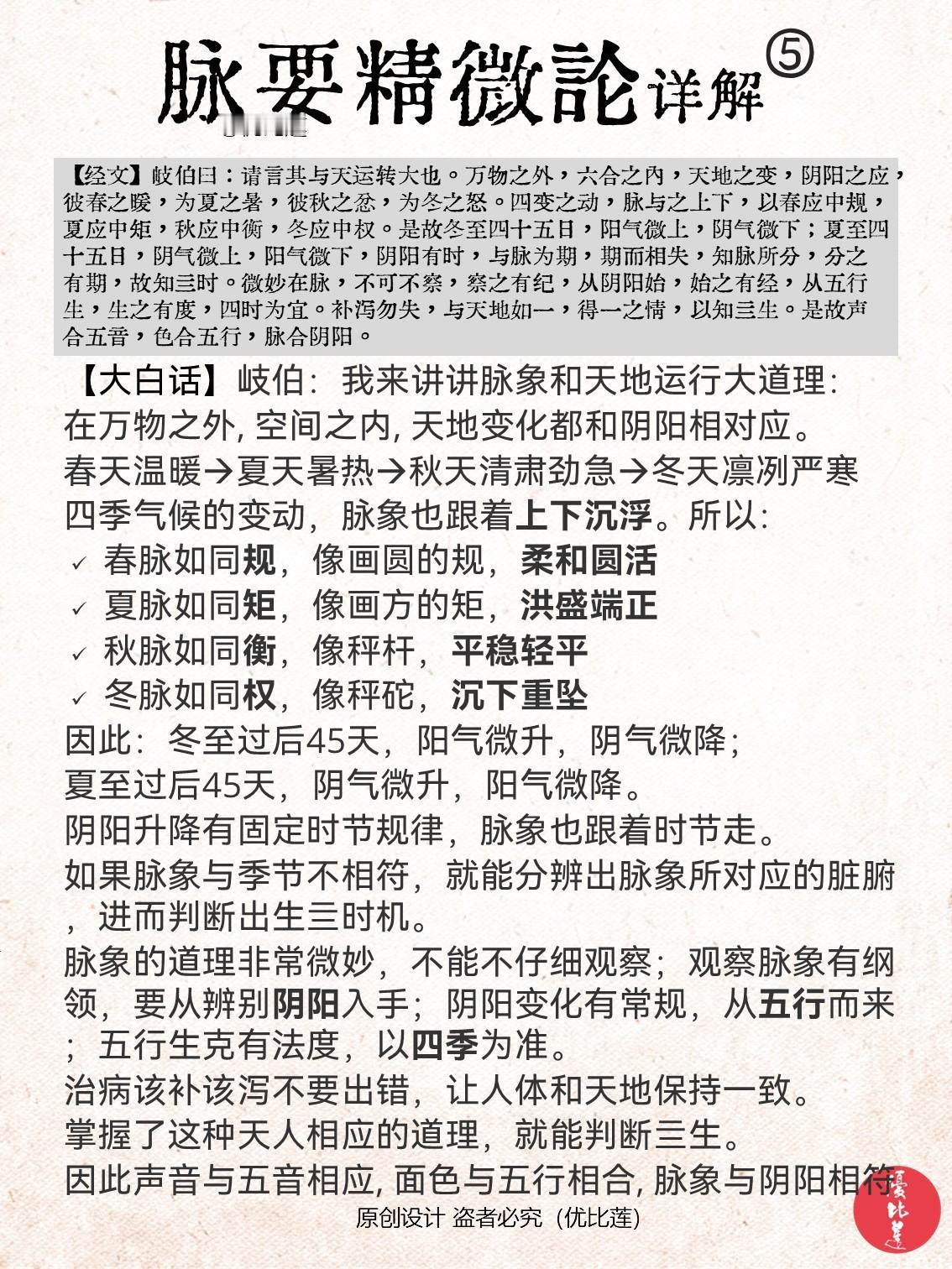
读懂《黄帝内经》脉诊的核心逻辑 看过之后,会发现脉诊其实也没那么神秘,没那么难懂,只是需要大量的实践摸出手感来~ 该学习笔记整理自《黄帝内经 · 脉要精微论》 脉象入门 中医诊脉的原理是什么?
猜你喜欢
《黄帝内经》,它揭示了梦境与脏腑健康之间的深层联系。简单来说,中医认为“梦是五脏
2026-03-16
飞翔说健康
标签:
中医
黄帝内经
凡是临床疗效好的经方大家,没有不重视“表”证的,四肢百骸和上焦的症状都属于表,表
2026-03-17
梦菡聊健康
《黄帝内经》里一段话,说透了生病的本质:“故饮食饱甚,汗出于胃;惊而夺精,汗出于
2026-02-27
飞翔说健康
标签:
黄帝内经
中医
养生食谱
精血是最好的补品!一个中成药,添精生血、强肝补肾,越活越年轻大家好,我是中医陈
2026-03-17
陈科普
标签:
补肾
中成药
补品
中医
一张表分清阴虚、阳虚、阴阳两虚,调理不踩坑
2026-03-16
真益玩转养护
桑螵蛸散方证由心肾两虚水火不交所致桑螵蛸散·病机本方证由心肾两虚,水火不交所致。
2026-03-16
飞翔说健康
标签:
肾虚
中医
真的太让人心寒了!她导师谷文萍是湘雅神经内科副主任,现在已经停诊了。据孙同学说
2026-03-16
柠檬酱酱
标签:
内科
医院
医生
哦,原来日本人的长寿是这样来的啊。我就说嘛,东西吃得又差,量又不够,加班成一个
2026-03-16
图书管理员
标签:
长寿
热门分类
体育赛事
小说频道
下载频道
推荐
热榜
军事
NBA
体育
社会
明星八卦
娱乐
财经
科技
汽车
历史
国际
游戏
动漫
公益
搞笑
商业
互联网
数码
国际足球
房产
家居
时尚
科学探索
职场
育儿
股票
教育
影视
情感
热点
中国军情
武器
中国南海
中国足球
亚洲杯
科比
综合体育
CBA
投资
楼市
大咖秀
外汇
创业
风口
SUV
豪车
概念车
优惠
新能源
美国
欧洲
朝日韩
俄罗斯
孕期
街拍
恋爱攻略
婚姻
正能量