“房子被违法强拆,人被打成轻伤一级,法院都判决征收和强拆行为违法,可伤人者却能以‘正当防卫’脱责,我的四年,换来的只有推诿和敷衍。” 当事人郝某某的哭诉,道尽了一名普通人在自身合法权益遭受侵害后,追求公正路上的艰难与无助。
自 2021年至今的四年间,郝某某的合法房屋遭遇违法强拆,屋内财产全部被掩埋,自己被强拆人员临汾市平阳房地产公司张某用力推倒,经司法鉴定构成轻伤一级(十级伤残)。令人费解的是,尽管法院两度判决行政行为违法,司法鉴定也锁定了伤害事实,但当地公安机关却三次以 “正当防卫” 为由,对相关伤害事件不予立案。尧都区相关单位“盲目认可”这究竟是履职疏漏还是另有隐情,不得而知。哪怕巡视单位交办问题,依然被程序空转搁置,正义迟迟不到来。
违法征收步步紧逼 强拆伤人何以脱责 七旬老人受伤 当事人被断骨致残
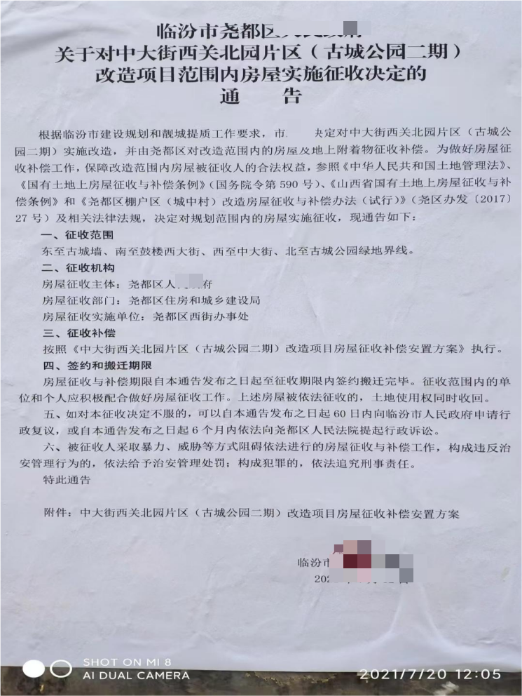
2021年7月,山西省临汾市尧都区相关部门的一纸征收通告,打破了西关北园水厂家属院的平静。然而当时征收项目没有立项和审批,没有风险评估、没有房屋评估及补偿决定等,严重违反了《国有土地上房屋征收与补偿条例》的规定。

(图片由郝女士提供)
业主们提出异议,换来的不是合理回应,而是变本加厉的逼迁。
7月片区贴出通知切断了煤气。

(图片由郝女士提供)
10月小区围墙被强行铲倒,唯一出行道路被堵塞。

(图片由郝女士提供)
11月,临汾平阳房地产开发有限公司张某带着数十人闯入小区砸毁业主门窗,2022年1月要强拆公用设施时,致两名7旬老人受伤。

(图片由郝女士提供)
2022年3月14日,城市管理部门负责人马某带煤气公司等人前来断气,直接引发冲突。在张某实施断气时郝某某为保护人身财产安全,被其用力推倒在地,造成左肱骨颈骨折,当场剧痛难忍无法起身。危急关头,郝某某多次拨打 110报警电话及西街派出所值班电话,督促出警,但西街派出所始终未出警。


(图片由郝女士提供)
更让人心寒的是,郝某某在住院手术期间,马某及原西街办事处负责人刘某竟指挥大型挖掘机,带领大批人员(张某在内)未经同意进入小区,强行逼迫业主搬离。西街派出所负责人桓某,也前往医院对郝某某做工作,劝其搬离。

(图片由郝女士提供)
法律明文规定 “先补偿、后搬迁”,郝某某没有同意。2022年3月18日至22日,他们彻底强制拆除了小区三栋楼,郝某某家中的家具、家电、证件等全部财产,被掩埋在废墟之下。更让人难以接受的是司法鉴定显示轻伤一级(十级伤残),终身落下后遗症。

(图片由郝女士提供)
法院两判涉嫌违法办案单位认定强拆人员 “正当防卫”
出院后,郝某某在西街派出所的拖延下完成了法医鉴定,结果为轻伤一级。根据法律规定,已达到故意伤害罪的立案标准,张某的行为涉嫌触犯刑法。然而,当郝某某依法要求立案追究张某刑事责任时,西街派出所及原临汾市公安直属分局却给出了结论 —— 认定张某的行为属于 “正当防卫”而不予立案。
相关法律人士指出:本案中,郝某某经鉴定为轻伤一级,已符合《刑法》规定中对故意伤害罪的损害结果认定,依法应予立案。此外,“正当防卫”需满足特定构成要件,且张某属于侵权者,本案中相关部门也未提供证据证明张某存在正当防卫情形,便直接以此为由不予立案,涉嫌程序不当。

(图片由郝女士提供)
更讽刺的是,2022年5月,运城法院已作出征收行为违法的判决;2024年6月,尧都区法院判决尧都区住建部门强拆行为违法。两份生效判决早已坐实征收与强拆的违法事实,但公安机关却对此置若罔闻,依旧坚持原有定性。

(图片由郝女士提供)

(图片由郝女士提供)
2022年7月,郝某某收到第一次以 “正当防卫” 为由的不予立案通知。她依法向原临汾市公安局直属分局申请行政复议,其维持了原决定;随后她向临汾市公安局申请复核,其撤销了复议决定。本以为维权迎来转机,没想到2023年8月,原临汾公安机关直属分局及西街派出所第二次出了同样的不予立案通知。
2024年10月,郝某某向尧都区检察院申请立案监督,可检察院却认可了公安机关的不立案理由,再次关闭了维权的大门。
四年间,法院两次判决相关行政行为违法,司法鉴定也锁定伤害事实,但伤人者张某至今逍遥法外,相关补偿也是杳无音信,郝某某想不通,难道违法强拆的人把人打成伤残还能算“正当防卫”?这样的结果,又如何让人接受呢?
巡视单位交办仍空转,回避关键诉求四个多月零回应
郝某某的核心诉求,从来都很明确,一是追究张某故意伤害的刑事责任,二是追究西街派出所桓某在此事件中履职不当的违法责任。可这两个合情合理的诉求却在层层程序中被反复推诿,刻意回避。 2025年4月,郝某某向巡视单位反映了问题,巡视单位高度重视,当即转交原临汾市公安局直属分局依法依规处理。郝某某认为这一次公道终于要来了,可现实再次给了她沉重一击。
6月郝某某收到两份回复,《专门程序处理告知书》和《关于郝某某反映问题的回复》两份文书,对追究桓某违法责任的核心诉求只字未提。对张某立案问题只是复制了之前的不予立案通知。违背《信访工作条例》实质回复解决诉求的基本要求。 7月原临汾市公安部门作出《复查不予受理告知书》,且并不符合《信访工作条例》的规定。8月,郝某某向山西省公安厅邮寄复核申请和程序违法投诉材料及相关证据。四个多月过去了,犹如石沉大海,没有任何回应。
12月再次邮寄书面回复履职申请,要求省公安厅依法出具复核申请意见书及责任追究回复,可至今依然未收到任何书面回复。
《信访工作条例》明确规定,办理信访事项应当查明事实,分清责任,依法妥善处理。可在郝某某的维权案中,相关部门却把程序当成了挡箭牌,该立案的不立案,该追责的不追责,该回复的不回复。巡视单位的交办最终也沦为“程序空转”,让诉求被彻底无视。
四年维权陷程序梗阻 公正诉求亟待彰显
2021年至2025年的四年间,郝某某作为明确的权益受损方,其合法房屋遭违法强拆,且遭受轻伤一级的人身伤害。法院两度生效判决相关行政行为违法,司法鉴定固定了伤害事实。然而,她追究张某刑事责任的合理诉求,却因公安部门作出的、缺乏事实与法律依据的 “正当防卫” 认定而被搁置。
相关部门在处置过程中,要么回避核心诉求,要么出具缺乏依据的文书,要么干脆置之不理。这一过程中,信访与司法程序衔接不畅的问题凸显,程序设置的不规范、不合规合法之处也充分暴露。
该事件深刻折射出普通群众遭遇权益侵害后的维权困境:即便合法权益被侵犯、伤残等级被确认、违法行政行为被依法判决,仍难以获得公正处理,程序梗阻已成为横亘在维权路上的 “拦路虎”。
期待相关部门介入监管调查,正视事件中存在的突出不公,依法撤销缺乏事实与法律依据的“正当防卫”认定,彻查张某的故意伤害行为,以及相关公安部门、检察部门在事件处置中的履职不当问题;同时加快推进后续处置工作,依法落实合理补偿及受损财产、人身损伤的赔偿与相关责任追究事宜,健全信访与司法的程序衔接机制,切实维护当事人合法权益,让公平正义得到充分彰显。

评论列表