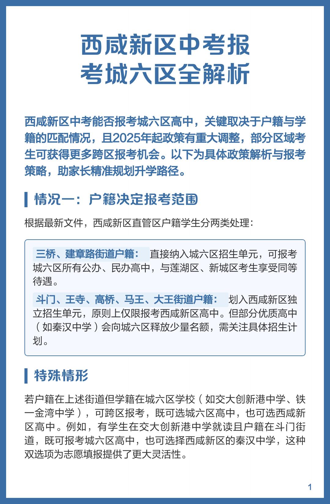
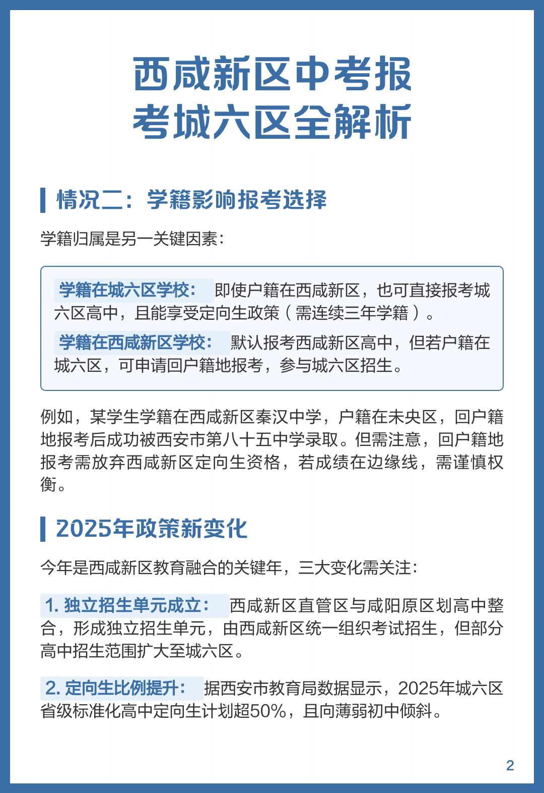
西咸新区为孩子上学而买房的一定注意: 1.西咸新区分为直管区和共管区,直管区由西咸新区直接管理,共管区由咸阳各县区管理,共管区招生学籍都是按照各县区政策施行; 2.西咸新区直管区的行政区划分为西安、咸阳两部分; 3.西咸新区原西安未央区所辖三桥、建章路辖区中考属于城六区管理,可以报考城六区高中;其他区域只能报考西咸新区区域内的学校; 4.西咸新区多所学校面向城六区学生招生,所以要注意招生名额限制等情况; 5.如果户籍在原西安行政区划内,但学籍在城六区的学生城六区和西咸新区学校均可报名。




西咸新区为孩子上学而买房的一定注意: 1.西咸新区分为直管区和共管区,直管区由西咸新区直接管理,共管区由咸阳各县区管理,共管区招生学籍都是按照各县区政策施行; 2.西咸新区直管区的行政区划分为西安、咸阳两部分; 3.西咸新区原西安未央区所辖三桥、建章路辖区中考属于城六区管理,可以报考城六区高中;其他区域只能报考西咸新区区域内的学校; 4.西咸新区多所学校面向城六区学生招生,所以要注意招生名额限制等情况; 5.如果户籍在原西安行政区划内,但学籍在城六区的学生城六区和西咸新区学校均可报名。



