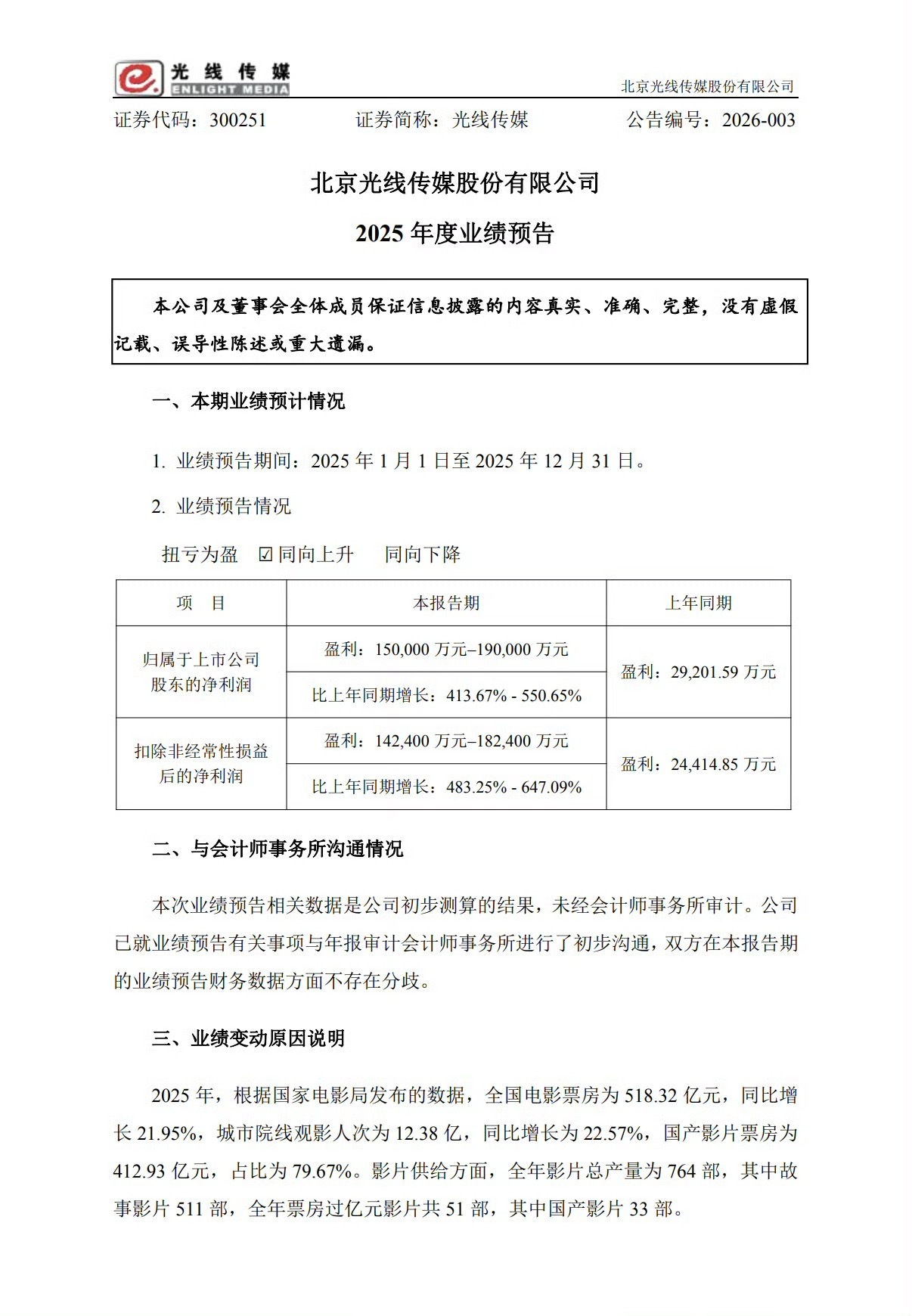
上证报中国证券网讯(记者骆民)光线传媒披露业绩预告。公司预计2025年实现归属于上市公司股东的净利润15亿元-19亿元,比上年同期增长413.67%-550.65%。2025年,公司电影及衍生业务收入及利润较上年同期均实现大幅提升;艺人经纪及其他内容相关业务持续为公司业绩贡献稳定增量,特别是艺人经纪业务的利润同比大幅增长;公司对外投资实现良好回报,投资收益的贡献助力公司业绩表现。
上证报中国证券网讯(记者骆民)光线传媒披露业绩预告。公司预计2025年实现归属于上市公司股东的净利润15亿元-19亿元,比上年同期增长413.67%-550.65%。2025年,公司电影及衍生业务收入及利润较上年同期均实现大幅提升;艺人经纪及其他内容相关业务持续为公司业绩贡献稳定增量,特别是艺人经纪业务的利润同比大幅增长;公司对外投资实现良好回报,投资收益的贡献助力公司业绩表现。