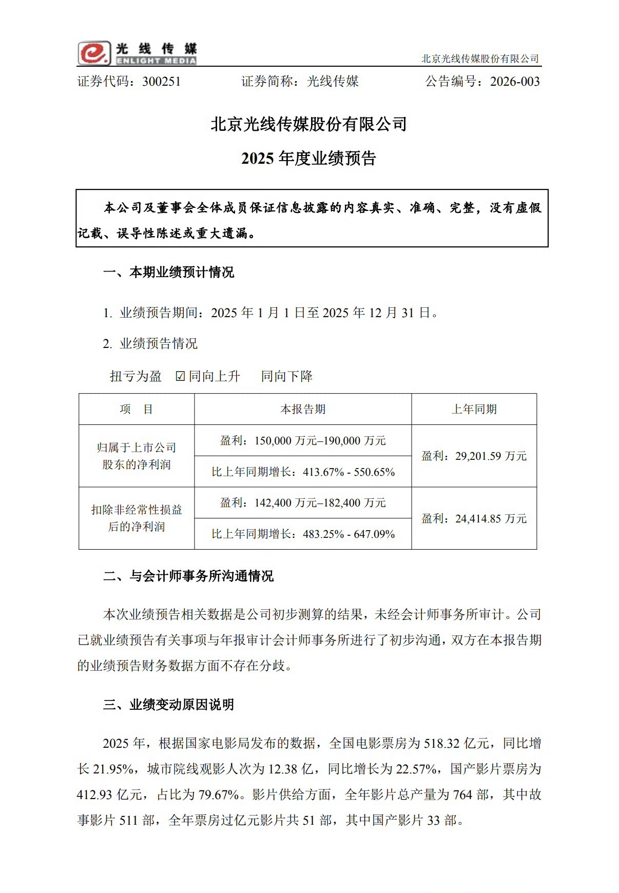
光线传媒2025年业绩暴增光线传媒2025年业绩彻底炸了!归母净利润预计15-19亿元,同比暴增413.67%-550.65%,核心功臣就是《哪吒2》。这部影片狂揽154.46亿国内票房,还拿下全球动画电影票房榜首,票房+IP衍生收入直接撑起公司业绩,影视板块靠爆款彻底翻身!哪吒

光线传媒2025年业绩暴增光线传媒2025年业绩彻底炸了!归母净利润预计15-19亿元,同比暴增413.67%-550.65%,核心功臣就是《哪吒2》。这部影片狂揽154.46亿国内票房,还拿下全球动画电影票房榜首,票房+IP衍生收入直接撑起公司业绩,影视板块靠爆款彻底翻身!哪吒
