
一场以“清华大学智慧健康技术研究室”为幌子的健康骗局,正通过电话引流、免费讲座、直播带货等方式,向全国中老年人兜售号称能“根治心脑血管病”“逆转衰老”的“神药”。

本网调查发现,所谓“清华研发”RM·NAD+产品,实为普通食品;“首席专家唐广西”身份造假;整个营销链条涉嫌虚假宣传与消费欺诈。而更值得警惕的是,其冒用的“清华大学智慧健康技术研究室”,早在2021年就因产品问题被投诉并已被撤销。
一、电话引流+免费讲座:骗局第一步就盯上老人

他们最初都是通过陌生电话引流接触到这场“骗局”。一些所谓以“健康关爱”“调理亚健康”为名义,主动拨打老人电话,宣称只需连续听4天免费健康讲座,就能学到养生知识、领取福利礼品。
许多老人抱着“免费听听、不花钱”的心态加入听课群,殊不知,这正是骗局精心设计的第一步。
在连续几天的讲座中,所谓“健康老师”不断制造健康焦虑,把高血压、糖尿病、关节痛等常见病无限放大,再逐步引出“唯一解决方案”——他们的“特效产品”,为后续高价推销做足铺垫。
二、“清华专家”站台:一场精心编织的信任骗局

“我从小立志学医,就是为了让更多老人远离病痛。”在所谓的“清华大学·科研项目发布会”上,一名自称“清华大学高端研究院生物医药部首席专家唐广西”的男子,以动情故事博取信任。他身后的背景板赫然印着“清华大学智慧健康技术研究室”,营造出权威专业的假象。
然而本网从清华大学天津高端研究院独家证实:该校从未设立“智慧健康技术研究室”这一机构,早在2021年就因投诉过多被撤销合作;“唐广西”的专家身份无任何官方认证,纯属虚构。

讲座中,包装成专家的“唐广西”将慢性病归因于“细胞能量不足”“NAD+缺乏”,宣称服用他们的产品可以不用支架、不用手术、逆转病情,用伪科学概念疯狂洗脑;还公布一些所谓的“临床数据”:“我就把最权威的临床数据念给大家听一听,大家说好不好?大量的临床数据统计证明,高血压患者服用一个周期清大RM·NAD+后血压恢复正常甚至停药,老年痴呆的前期患者服用一个周期清大RM·NAD+后所忆力脑细胞得到明显的改善;糖尿病患者服用两个周期清大RM·NAD+后血糖值恢复正常,甚至是停用了降糖药和胰岛素,有心脏类疾病的患者一到两个周期清大RM·NAD+后心脏功能细胞恢复正常,有效了避免了支架和搭桥。脑梗,脑中风后遗症的患者服用两个周期的清大RM·NAD+后中风后遗症得到明显的改善,是至是消失,癌症早期的患者服用两到三个周期的清大RM·NAD+后,经复查有效的控制住了癌细胞,没有继续扩散,甚至让患者达到了一个康复的状态。可以说,如果你有幸能够吃得到清大RM·NAD+就可以让你的生命啊,延长个十年,能活到90岁的让你活到100岁,能活到100岁的让你活到110岁!”

播放了一段自称是健康之路的主持人万里采访医科大学心脑血管医院卢主任的视频:“卢主任你好,我是健康之路的记者万里,最近呢我们习主席提出2030的一个健康计划,也是体现了我们党中央对于老百姓健康也是特别的重视,今天的想问您一下,对于治疗心脑血管以及预防脑梗,心梗还有术后恢复的一个治疗?”卢主任:“……要说到高端的话呢,就是咱们清华大学研发的一款叫做清大RM·NAD+的一个先进的细胞疗法,清华大学研发的,那个效果肯定是比较显著的,针对咱们现在预防心梗,脑梗啊,包括这个心脏支架搭桥术后恢复效果都比较好,可以调理咱们的血管弹性,同时调节咱们的血压,同时这个细胞疗法还可以杀死癌细胞改变咱们细胞的一个生长环境。不过呢就是价钱稍微可能要贵一点,一个月的话差不多要4000多块钱吧,我觉得吧这个价钱还是可以接受的,大多数家庭都能接受。”
三、“神药”真面目:普通食品冒充高科技特效药

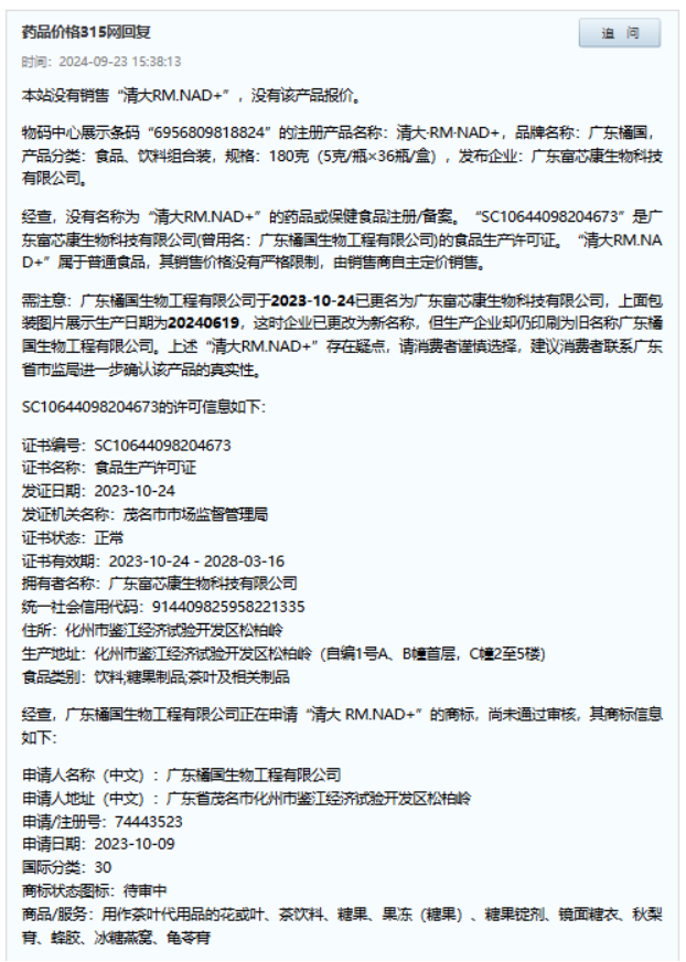
清大RM·NAD+

药价315显示:清大RM·NAD+包装印着“清华研发”,实际只是广东富芯康生物科技有限公司生产的一款普通固体饮品,与清华大学无任何关系。


天骨活素
由江西一品药业生产,真实身份是压片糖果(普通食品),却被吹嘘成“根治骨病、修复关节”的神药。

该企业此前生产的产品因大肠杆菌超标被检测不合格。

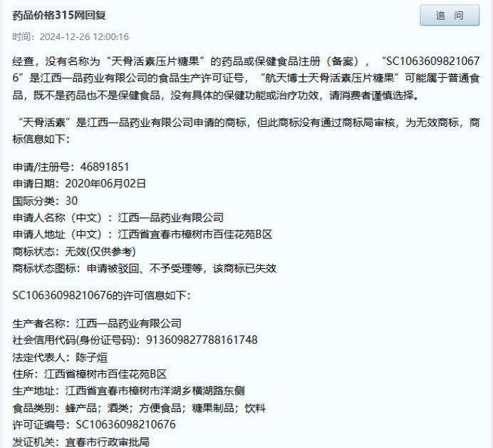
经查,没有名称为“天骨活素压片糖果”的药品或保健食品注册(备案),“SC10636098210676”是江西一品药业有限公司的食品生产许可证号,“航天博士天骨活素压片糖果”可能属于普通食品,既不是药品也不是保健食品,没有具体的保健功能或治疗功效,请消费者谨慎选择。


复睛
在直播中被重点展示的“复睛”产品,同样是这场骗局的收割工具,被包装成“高科技护眼神品”,实则为普通食品,无任何治疗功效。
四、低价诱饵+个人账户收款:赤裸裸收割老人
为让老人放下戒备,骗子设计了一套连环套路:
1.电话引流,邀请听4天免费健康讲座;
2.10元爱心卡引流,承诺低价体验;
3.每月100元分期降低心理门槛;
4.最后诱导购买高价套餐。

有老人向商户_梁洪康(个人账户)转账780元。

核心收款方:长春市中康电子商务有限公司(简称“中康科学”),法定代表人为梁洪康,正是群聊中收款“商户_梁洪康”的主体。该公司成立于2019年,注册资本仅10万元,员工人数为0,自身风险和历史风险均为2,存在经营异常和高风险提示。
五、多平台小程序连环收割:违规主体已被封禁
本网调查发现,该骗局背后是一整套收割矩阵,由多家关联公司通过多个微信小程序实施:

分销与引流小程序:这些人还注册了“黄集禹大药房”“锦衫A保健商城”“彩柳哈保健商城”“康健优选社一”“沪寒言建大药房”等多个微信小程序,用于分销产品和引流。其中,“沪寒言建大药房”小程序的认证主体几经变更,从最初的“武汉市寒言建百货有限公司”,变更为“广东弘联医药连锁有限公司东莞分公司”,后者虽持有《药品经营许可证》和《互联网药品信息服务备案凭证》,却被用于兜售号称有治疗功效的普通食品,涉嫌超范围经营和虚假宣传。目前,这些小程序均因存在欺诈、绕开平台监管等违规行为,已被平台暂停服务。
虚假资质包装:这些小程序的认证主体,如武汉百灵康大药房有限公司、武汉市彩柳哈商贸有限公司、陕西康健盛堂广告传媒有限公司、广东弘联医药连锁有限公司东莞分公司等,部分虽持有药品或食品经营资质,但均被用于超出许可范围的虚假宣传和销售,涉嫌违法违规。
六、警钟长鸣

依据《中华人民共和国广告法》、《中华人民共和国反不正当竞争法》及《中华人民共和国消费者权益保护法》等规定,市场监管部门严禁对食品作虚假或引人误解的商业宣传。消费者需时刻保持清醒,既要防范普通食品冒充保健食品,也要防范保健食品冒充药品。
免费讲座、电话送温暖、清华背书、包治百病……凡是这套组合拳,100%是骗局。
真正的健康,来自正规医院、科学用药、合理饮食,绝不是靠“4天免费讲座”里的“神药”。
评论列表