云霞资讯网

院士“扎堆”涌入!广东,凭什么这么“牛”?

“新型研究型大学引入包括菲尔兹奖获得者埃菲·杰曼诺夫在内的全职院士70余名。”2026年广东省教育工作会议上,深圳新型

“新型研究型大学引入包括菲尔兹奖获得者埃菲·杰曼诺夫在内的全职院士70余名。”2026年广东省教育工作会议上,深圳新型研究型大学的人才成绩单,让不少人直呼“震撼”。

要知道,这个数字,比不少中西部省份全省高校的院士总数还多。

曾几何时,广东被调侃是“经济强省、高教洼地”:GDP全国第一,高校却拿不出手。

可短短十余年,这里不仅冒出了南科大、港科大(广州)、大湾区大学等一批顶尖“新锐”高校,还成了院士、青年科学家、海归博士争相奔赴的热土。

结构生物学家颜宁、数学家杰曼诺夫、人工智能专家张宏江、微电子专家余浩、材料科学家侴术雷……

为什么?

很多人觉得,广东作为经济强省“财大气粗”,吸引人才靠“砸钱”。诚然,在“砸钱”方面,广东是舍得的:

广东教育经费总投入连续30多年位居全国首位;

深圳市为理工科人才提供200-500万元科研启动经费,人文社科人才经费90-120万元。

然而,仅靠“砸钱”是不行的。真正让高端人才“来了不想走”的,是广东高校“量质齐飞”的跨越式发展和独一无二的产业生态。

广东,把大学“种”进了产业最肥沃的土壤里。

01 人才涌入背后:

广东高教的“加速度”和“硬实力”

高端人才的扎堆涌入,前提是广东高校自身的“硬实力”升级。这十年,广东高校用“加速度”完成了从“追跑”到“领跑”的跨越,通过数量扩容与质量提升,为人才提供了足以施展拳脚的平台和广阔天地。

数据不会说谎:

全省普通高校数量从2015年的142所,增至2025年的166所,排名全国第三(仅次于河南和江苏);

8所高校、21个学科成功入选第二轮国家“双一流”建设名单,高校增量达3所,位居全国首位;

全省共有新型研究型大学3所,是拥有新型研究型大学最多的省份。其中,南方科技大学建校仅13年,就冲进“双一流”;

全省共有职业本科高校7所,数量位居全国首位;

16所高职入选第二期国家“双高计划”,数量居全国第二,增量全国第一;

共39个学科进入世界一流行列,5年增幅达388%;有2个学科进入世界一流前列(ESI前万分之一学科),实现零的突破;

5年新增博士、硕士学位授予点339个,60%以上集中在基础学科、新兴学科和交叉学科领域;

2024年,全省高校以转让、许可、作价投资方式转化科技成果到账收入4.7亿元,相比“十四五”首年翻番;

……

广东高教的崛起,不是靠一所或几所名校“撑场面”,而是整个高等教育生态的全面升级。

02 留住人才的,是这三张“王炸”

“硬实力”是基础,但真正让院士和高端人才们安心扎根的,是这三张“王炸”。

第一张:制度“松绑”——“我的实验室我做主”

在传统高校,繁琐的行政流程是不少科研人员的“心头堵”:买台精密设备要层层报批、反复核审,少则数月多则半年;评职称被论文数量、经费数额等“量化指标”捆死,即便有重大技术突破,也难敌刻板标准的“硬杠杠”。低效的行政流程如同“紧箍咒”,消磨掉了科研人员的锐气与热情。

在广东,这种困境被彻底打破。2015年11月,广东省印发《关于深化高校科研体制机制改革的实施意见》,实施人才分类评价、科研人员绩效激励、科研人员离岗创业等举措,赋予科研领军人才更大人财物支配权、技术路线决策权:创新高校科研经费管理机制,支持高校利用财政资金或自有资金,引入社会资金共同成立科研成果孵化基金;完善高校科研人员收入分配机制,用于奖励科研负责人、骨干技术人员等成果转化重要贡献人员和团队的收益比例应不低于50%;完善高校科研考核评价机制,实行分类评价,建立基础研究、应用研究、技术开发以及成果转化等科研业绩等效评价机制。

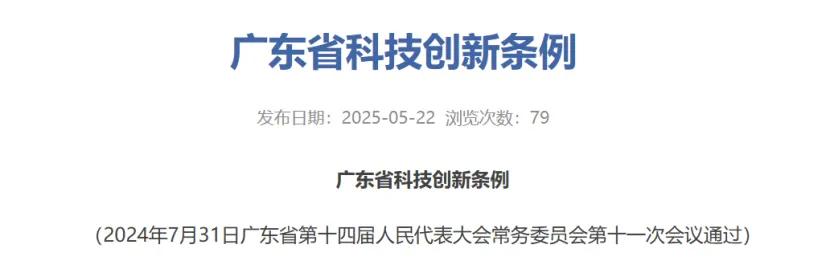
2024年7月31日,《广东省科技创新条例》经广东省第十四届人大常委会第十一次会议通过,2025年正式实施,进一步从立法层面为科技创新筑牢制度保障。《条例》首次构建了高校及科研院所“职务科技成果转化”全过程管理的法律框架,明确赋予科技成果完成人成果所有权或长期使用权,让科研人员真正成为成果转化的受益者;同时建立科技创新容错机制,明确对探索性基础研究、非共识创新研究中的失误予以包容,彻底打破“怕担责、不敢试”的思想枷锁。

香港科技大学(广州)的教师评价体系则更具代表性。据港科大(广州)校长、香港工程科学院院士倪明选介绍,该校以“影响力”为核心,突破传统量化指标,强调跨学科贡献、教学质量、学生发展及社会服务。“评价机制以人为本,采用同行评议与外部审核,注重长期学术价值与实际应用效果。”倪明选说。

政策支持和制度“松绑”的背后,是对科研规律的敬畏与尊重,这份尊重把科学家从文山会海和繁琐流程中解放出来,心无旁骛搞研究、闯难关。

第二张:产业就在门口——从“实验室”到“生产线”

如果说制度松绑是“软实力”,那环绕高校的万亿级产业集群,就是广东留住人才最硬核的底气。

日前,深圳南山区官宣2025年GDP突破万亿,成为全国首个“万亿城区”,也是首个区县级万亿行政区。这片不足深圳1/10土地面积的区域,不仅贡献了全市超1/4的经济总量,更聚集了腾讯、大疆、中兴、寒武纪等一批龙头科技企业,以及优必选等394家国家级专精特新“小巨人”企业,其中,战略性新兴产业占GDP比重高达60%。

在南山区留仙大道沿线,南方科技大学、哈尔滨工业大学(深圳)等12所顶尖高校院所与上千家科技企业比邻而居。这意味着什么?

教授走出校门,就能找到技术落地的合作伙伴;学生走出校门,就来到新兴产业的第一现场;实验室与生产线无缝衔接。

位于深圳南山区的南方科技大学

而广东高校的学科设置,更是精准踩着产业的“节拍”走:

深圳全力攻坚芯片产业“卡脖子”难题,深圳大学升级微电子相关学科布局,组建集成电路创新团队,与中芯国际开展深度产学研合作,联动粤芯半导体定向培养芯片研发人才;

东莞发力新材料产业,大湾区大学建校之初就首设先进材料学域,与松山湖材料实验室、华为终端公司联动,主攻半导体材料、新能源材料研发,填补区域产业相关人才与技术研发短板;

广州聚焦智能网联汽车产业,华南理工大学联合小鹏汽车、广汽埃安共建智能网联车辆研究中心,打通“算法研发-整车测试-量产应用”全链条,研发的自动驾驶感知技术已应用于相关企业量产车型,是广州智能网联汽车产业产学研协同的核心载体之一。

值得一提的是,近年来,华南理工大学在电子通讯、人工智能、新能源汽车等领域的校企合作成效显著。截至目前,已与海格通信、华为等行业龙头企业共建校企联合实验室等300多个,累计承担企业委托项目超3.1万项,合同总经费近130亿元。

为打消科研人员成果转化的前期之虑与后顾之忧,2015年在全国高校中率先出台推进科技成果转化和创新创业的“华工十条”,明确成果转化收益70%-95%奖励给完成人团队;2024-2025年又新增科技成果“先用后付”模式,并进一步允许成果完成人以专利作价入股孵化企业,全方位完善成果转化激励与保障体系,充分释放科研人员的创新活力与成果转化积极性。

“我们不仅取得了服务大湾区产业发展的亮眼成绩,更在实践中生动诠释了以科技创新驱动产业升级、以机制创新解决科技成果转化‘最后一公里’的高质量发展内涵。”华南理工大学校长唐洪武说。

华南理工大学

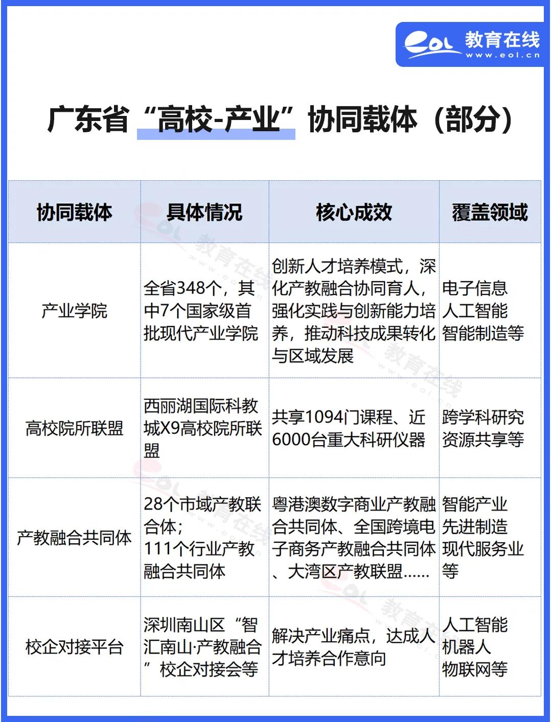
如果说普通高校与产业的协同是产教融合与创新策源的“高位对接”,那广东规模庞大、体系完备的职业教育阵营,就是制造业高质量发展最坚实的技能人才底座,让产教融合从实验室延伸到生产线、从研发源头覆盖到实操一线,构建起产教融合从“创新研发+实操落地”的全链条人才生态。

作为全国规模最大的职业教育体系,截至2024年,广东共有职业院校606所、全日制在校生294万人,7所本科层次职业大学数量居全国首位,更实现了21个地市高职院校全覆盖,形成中职、高职、职业本科纵向贯通,专业设置与大湾区“20+8”产业集群横向匹配的完整格局。2024年,《广东省技能人才发展条例》颁布,这是全国首部关于技能人才发展的地方性法规。《条例》破除了技能人才职业发展壁垒,推动技能人才与专业技术人才的互认衔接。

近年来,广东不断推动产教、校企深度融合——全省职业院校与8万余家企业深度协同,建成28个市域产教联合体、111个行业产教融合共同体、183家省级示范产业学院,超半数毕业生服务先进制造与战略性新兴产业,年均为产业输送70 万名“毕业即上岗、上手即能用”的高技能人才,成为广东“制造业当家”最稳固的人才支撑。

其中,广州职业技术大学、深圳职业技术大学更是职教产教融合的标杆。

深圳职业技术大学西丽校区留仙洞园区全景

作为全省第一所公办本科层次职业学校,深圳职业技术大学与华为、比亚迪等龙头企业共建18个特色产业学院,覆盖70%以上专业。“每个专业群都联合一家世界500强或行业领军企业,实现教育链与产业链的深度融合。”该校一位负责人介绍。2025年6月正式升格为职业本科的广州职业技术大学(原广州番禺职业技术学院)则以“产线出题、院校解题、车间验题”为特色,推进“百名博士进企业”,深度对接广州智能装备、新材料、汽车零部件等支柱产业,将企业真实技术难题转化为教学与科研项目,实现人才培养与产业需求的“零缝隙”对接。

第三张:湾区融合——一脚“油门”跨三地

粤港澳大湾区“一国两制”下的跨境融合优势,是广东吸引全球高端人才的另一张王牌,也是其独特的优势。

目前,全省已建成6所具有独立法人资格的中外、内地与港澳合作办学高校,数量占全国中外合作办学学校总数的一半以上,形成囊括香港中文大学(深圳)、香港科技大学(广州)等顶尖院校的“广东矩阵”,同步落地48个本科及以上层次中外合作办学项目。

香港科技大学(广州)

此外,澳门大学、澳门理工大学、澳门旅游大学启动在横琴开设校区延伸办学,探索创新港澳高校在内地办学模式;深圳大学在港设立校区,中山大学在港设立综合性研究机构,实现粤港澳高等教育资源的“双向奔赴”。

跨境融合的深度,也体现在职业教育领域的协同发力上。作为全国职教大省,广东积极推动粤港澳职教深度联动,构建起“课程互认、师资互通、技能互鉴”的跨境职教合作体系,成为大湾区技能人才协同培育的重要支撑。目前,广东已有30余所职业院校与港澳职业教育机构建立合作关系,开展课程共建、师资交流、学生研习等合作项目超50个,累计培养跨境适配型技能人才超2万名。

更深层次的合作,已稳步落地:深圳职业技术大学与香港职业训练局共建“粤港澳大湾区特色职业教育园区”;广州民航职业技术学院与香港职业训练局合作开展“粤港空乘专业双证书课程”;澳门圣若瑟大学与广东多所职业院校之间,师生金融研习项目也已形成常态。

对国际化高端人才来说,这里不仅有跨境协同的教学和科研平台,更有跨境自由流动的便利生活与科研环境。

在科研资源共享上,大湾区已实现无缝衔接。如港科大(广州)的教师,可同时申请内地自然科学基金和香港研究资助局项目;澳门大学横琴校区的科研仪器,可通过“广东省科技资源共享服务平台”,向内地高校和企业开放使用;中山大学国家超算广州中心、“天琴中心”、精准医学中心等科研基础设施与科研仪器设备向港澳地区开放使用。

中山大学“天琴中心”大楼

在人才服务上,便利化措施不断升级。港澳专业资格互认已扩展至18个领域,8019名港澳专才在大湾区内地便利执业;人才签证实现“一地申请、全域通用”,顶尖人才办理港澳通行证签注可享受加急服务,大幅提升人才跨境流动效率。

科研资金过境、人才服务、子女上学……堵点正在一个个打通。

1月26日,广东省科学技术厅厅长王月琴在广东省十四届人大五次会议省直部门专场记者会上介绍,广东省财政科研经费跨境拨付至港澳累计超6亿元,科研物资跨境流通效率显著提升,创新要素流动更加便捷。横琴、前海、南沙、河套四大合作平台建设稳步推进,集聚粤港澳大湾区(广东)量子科学中心、横琴实验室等一批高能级平台。目前,大湾区已布局45家全国重点实验室、35家粤港澳联合实验室,港澳高校在粤设立研发机构达31家。

03 大学、城市、产业:

广东的“黄金三角”正在成型

广东成为高端人才“收割机”,不是高校自己的故事,而是大学、城市、产业的系统性共生共荣。这里正在形成“产业出题→高校答题→城市搭台→反哺升级”的完整闭环,每一环都精准发力、相互赋能。

未来,广东还要把这份生态优势进一步放大:

围绕科技创新、产业发展和战略需求协同育人,深入推进“双一流”高校、国家交叉学科中心建设,探索前沿产业拔尖创新人才培养,深化“新工科”教育改革;

推进粤港澳大湾区高水平人才高地建设,大力引进国际一流人才和创新团队,优化实施重大人才工程,深入推进“百万英才汇南粤”行动计划,加快建设战略人才力量;

加快构建“基础研究+技术攻关+成果转化+科技金融+人才支撑”全过程创新链,深入推动产业科技互促双强,提升区域创新体系整体效能;

推动粤港澳创新主体联合构建“有组织科研+有组织成果转化”枢纽,争取布局更多国家级平台,支持港澳高校及其在粤机构与广东企业深化产学研合作;

实施粤港姐妹高校联合资助计划,构建“科产教融创”人才培养模式,与港澳合作柔性引进顶尖人才团队,强化创新人才支撑。

……

粤港澳大湾区 (图源:央视新闻)

深圳新型研究型大学70余名院士的扎堆选择,不是偶然,而是一个强烈的信号——当一座城市拥有庞大的产业集群、开放包容的制度环境和对创新和人才的敬畏之心,大学便会成为照亮区域和城市发展的灯塔,人才自然会慕名而来、趋之若鹜。

从2016年全省高校全职院士仅58人,到2026年逼近200人,十年间实现近3.4倍增长;从“经济大省、高教弱省”的尴尬处境,到经济与高教“比翼齐飞”的领先格局,广东用十年时间书写了高等教育与人才集聚的“逆袭”故事。这片被产业滋养、被制度赋能、被融合激活的土壤,正成为越来越多顶尖人才的向往与归宿。

广东或许证明了一件事:最好的大学,长在最有活力的土壤里。中国高等教育的下半场,不拼历史,拼生态。

你怎么看广东高校的“逆袭”?

如果你是科研人才,

你会选择去广东高校,还是清北复交?

如果你是高中生,你会选择广东的大学吗?

欢迎在评论区聊一聊~

本文为EOL教育在线原创文章。转载请注明:转载自EOL教育在线。

作者:黄卓

参考资料:

《2026全省教育工作会议 | 深圳:加快建设新型研究型大学》广东省教育厅

《广东省积极推动高校有组织科研 服务高水平科技自立自强》 广东省教育厅

《2024年广东省教育事业发展统计公报》 广东省教育厅

《广东省携手港澳推进大湾区高等教育融合发展》 教育部简报〔2025〕第17期

《产教同频强智造 湾区联动兴职教 —— 广东深耕现代职教改革蓝图》 新华网

《广东发布“十四五”教育强省建设成绩单 多项核心指标居全国前列》 央广网

《粤港澳大湾区加快迈向全球科技创新高地——专访广东省科技厅党组书记龚国平》 南方杂志

《智汇湾区 科创无限 | 华南理工大学:交出大湾区创新活力“硬核答卷”》 广东省教育厅

《深圳南山!全国首个万亿GDP地市辖区诞生》人民网

《中共广东省委关于制定广东省国民经济和社会发展第十五个五年规划的建议》

《广东省人民政府办公厅关于深化高校科研体制机制改革的实施意见》

《广东省科技创新条例》

相关高校及教育科技管理部门官网;

南方日报、羊城晚报、南方网·、南方+、深圳新闻网、央视新闻、国际在线等媒体公开报道。