“杰我睿”爆雷后,牵扯出了黄金平台的连锁反应。
近日,有多名用户发现“云点当”平台也无法打开,小程序显示“违规已暂停服务”,用户存在其中的黄金存料、余额无法提现。
风暴悄然席卷,又是多少人的不眠之夜。

黄金平台接连爆雷,引发连锁反应
近日,多名用户反馈“云点当”平台无法正常打开,其小程序显示“违规已暂停服务,里面的黄金存料、余额也无法正常提现。

图源:财联社

图源:小程序
该公司在近日公告中表示:“近期,受行业个别平台风险事件波及,导致我司资金流动性出现一定的挤兑。我司对某两家公司的相关款项,目前回收困难。尽管短期内回收希望渺茫,但我们已将该债权情况向政府相关部门完成报备,并保留一切法律追索权利。”
工作人员也对外透露,公司在“杰我睿”等平台上有对冲操作,受此影响,公司目前出现较大的现金缺口。
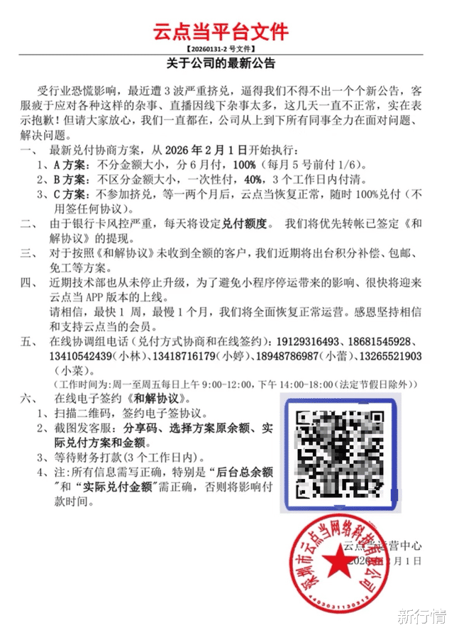
最新公告中,其给出了兑付协商方案,给出了3个方案:
A方案:不分金额大小,分6月付,100%(兑付),(每月5号前付1/6)。
B方案:不区分金额大小,一次性付,40%,3个工作日内付清。
C方案:不参加挤兑,等一两个月后,云点当恢复正常,随时100%兑付(不用签任何协议)。
与此同时,其还表示,由于银行卡风控严格,每天将设定兑付额度,将优先转账已签订《和解协议》的提现。

图源:小红书
但网友似乎不买账,小红书上不少网友提出质疑。

图源:小红书
据了解,云点当部分交易模式与此前“暴雷”的杰我睿类似,核心业务模式被称为“预定价交易”模式。
云点当方面曾介绍,约价回收是云点当针对当前金价进行约定交易的方式。
例如提交订单时金价是600元/克,无论金价涨跌,云点当收到黄金后,即按600元/克进行结算。双方须遵守约定,自负盈亏。
并且,平台支持线上空约,即用户可以在平台上购买虚拟黄金后,直接结算回收订单。并且,只需要缴纳一定比例的保证金,即可进行杠杆操作。
也就是说,30元保证金即可预订779元的订单,杠杆率约26倍,而杰我睿的杠杆率甚至高达40倍。
此外,东方网消息,其实在杰我睿之前,从深圳水贝相关管理部门发布的公告来看,涉及到爆雷跑路的商家已超过10家了。
黄金疯狂上涨,一方面吸引了更多投资者参与黄金投资,另一方面也加剧了市场波动,无疑为一些套路激进的平台埋下了隐患。

“杰我睿”启动兑付:4万本金只赔500元,
说到云点当,不得不提最近闹得沸沸扬扬的杰我睿事件。
一切要从1月20日前后说起,一些投资者们像往常一样打开“杰我睿”小程序,却发现“买板料”功能被标注为“违规暂停”,提现按钮形同虚设。
一些投资者账户里躺着上百万元,却只能眼睁睁看着它们变成了一串串取不出来的数字。

杰我睿线下门店 图源:新浪财经
第一财经透露,根据投资者自行统计的数据,未兑付资金可能超过百亿元。不过,官方初步统计的涉案未结算金额约为2.46亿元,两者之间存在一定差距,目前暂无明确数字。
其实早在去年12月,危机的迹象就已经显现。
有用户反馈提现速度变慢,白银提货时间从3-7天延长到15-40天。更令人警惕的是,平台不断调整交易规则,白银定价业务的保证金从1.5元/克陆续调整为3元、5元,最后变为市价的1/4。
然而,平台已经出现异常的情况下,杰我睿依然推出“免工费”活动,用旧金换新金或充值买金,工费0元,吸引不明真相的投资者寄金或充值。
这种“拆东墙补西墙”的手法,最终在2026年1月贵金属价格暴涨面前彻底暴露。
杰我睿是一家成立于2014年6月的黄金原料交易商,企查查工商信息显示,杰我睿珠宝有限公司成立于2014年6月,法定代表人、董事、经理均为张志腾,注册资本1100万人民币。

图源:企查查
张志腾是水贝小有名气的“网红”,此前在小红书上拥有近7万粉丝。

杰我睿老板社交媒体账号 图源:小红书
杰我睿管理着三个小程序,分别是“杰我睿珠宝”、“龙冶金”和“金城金世界”,覆盖黄金回收、板料交易、首饰销售全链条,交易主要靠小程序来进行。
据了解,杰我睿提供的服务主要是“黄金预定价交易”。
预定价模式是什么?就是用一点钱,赌一克黄金未来的价格涨跌,比如,投资者只需支付2100元定金就能锁定价值100克黄金,杠杆率高达40倍。白银交易的杠杆甚至更高。

图源:第一财经
高潜在收益的背后也潜藏着高风险,经营十二年后杰我睿突然“爆雷”,让信赖的投资者措手不及。
对此,深圳市罗湖区工作专班发布情况通报称已“第一时间组建工作专班介入”,并表示“杰我睿负责人及相关核心管理人员均在岗”。
目前,杰我睿正在启动兑付,给出的方案有两个:一是本金打两折一次性结清;二是本金打四折分12期兑付,每月仅还3.3%本金且无利息。
不少投资者难以接受。
有投资者晒出截图,图中显示,每一次沟通后,平台给出的兑付方案都在缩减。

图源:小红书
一场颇具荒诞色彩的闹剧,也再次提醒我们:金融市场没有“稳赚不赔”的神话,越是承诺高回报、低风险的产品,越可能隐藏着致命陷阱。

金价暴跌引发抢金潮
黄价疯狂上涨后,近日突然上演了“过山车”行情。
2月2日,全球黄金市场持续下跌,国际金价一度跌破 4600 美元 / 盎司,国内黄金 T+D 价格最低触及 1020 元 / 克附近,创近期新低。

图源:新浪财经
这波黄金暴跌,有不少消费者选择买进。
现场网友给出的照片中,深圳水贝金座负一层人头攒动,场面堪比春运。

图源:小红书
金价越是波动,越是考验投资理性。
监管部门早在去年10月就给出了提醒。深圳市黄金珠宝首饰行业协会发布行业警示函,指出:任何以“黄金交易”为名,开展无实物交割、高杠杆、对赌性质的所谓“投资”业务,均属违法行为,切勿心存侥幸。

图源:深圳市黄金珠宝首饰行业协会
那么,面对波动的黄金市场,投资者该如何理性布局、避免踩坑?
专家表示,黄金是资产配置的“压舱石”,但非“收益引擎”,过度配置可能挤占核心资产的投入。
宋辉看来,先要明确投资目标和风险承受能力。如果是为长期保值,抵御通货膨胀,可选择实物黄金、黄金ETF等;如果是为短期交易获利,则最好具备更专业的市场分析能力。
普通家庭配置黄金的比例建议在总资产的5%-15%之间,高净值家庭也不要超过20%。
心态上,投资者也应保持理性心态,避免被“零风险、高收益”的虚假宣传所迷惑,避免情绪化交易。
任何投资都存在风险,黄金市场价格波动较大,若有平台如果宣传“稳赚不赔”,应当格外警惕。
最后,正如巴菲特所言:别人恐惧时我贪婪,别人贪婪时我恐惧。“保持理性”虽然是一句老生常谈,但确实是在投资中守住财富本心的关键策略。
作者 | 宋辉
评论列表