云霞资讯网
天上掉下昕妹妹的文章
航天碳纤维:相关产业链核心龙头股!火箭碳纤维结构件,复合材料龙头
2025-12-26 22:55
航天碳纤维:相关产业链核心龙头股!火箭碳纤维结构件,复合材料龙头
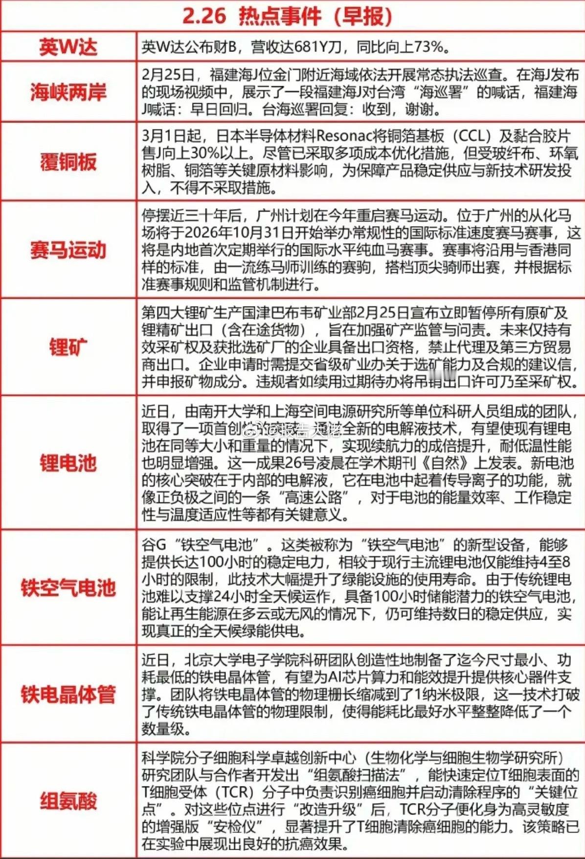
下周重大财经事件前瞻1.脑机接口2.新能源汽车3.算力服务器4.卫星导航5.创新
2025-12-26 20:56
下周重大财经事件前瞻1.脑机接口2.新能源汽车3.算力服务器4.卫星导航5.创新
收盘小结今日市场情绪有所降温,仅三分之一个股上涨。沪指和创业板指在早盘同步创出反
2025-12-26 20:57
收盘小结今日市场情绪有所降温,仅三分之一个股上涨。沪指和创业板指在早盘同步创出反
光伏要继续起飞!就在盘后!光伏产业再迎大利好…不出意外的话,下周光伏产业链又要火
2025-12-26 20:57
光伏要继续起飞!就在盘后!光伏产业再迎大利好…不出意外的话,下周光伏产业链又要火
上午开盘后指数都有一波继续的震荡向上个股也还都有跟随上涨但临近中午时候开始出现了
2025-12-26 13:59
上午开盘后指数都有一波继续的震荡向上个股也还都有跟随上涨但临近中午时候开始出现了
重大利好!国家发改委也出手了不出意外的话,这些方向要大爆发了,集成电路、人工智能
2025-12-26 13:59
重大利好!国家发改委也出手了不出意外的话,这些方向要大爆发了,集成电路、人工智能
风光储锂电之硬核标的新能源板块(景气度回升),锂电池板块强度值居榜首,储能装机规
2025-12-26 13:59
风光储锂电之硬核标的新能源板块(景气度回升),锂电池板块强度值居榜首,储能装机规
市场前瞻昨天市场依然延续反弹态势,并且沪指收盘站稳重要压力位3950以上。两市上
2025-12-26 09:56
市场前瞻昨天市场依然延续反弹态势,并且沪指收盘站稳重要压力位3950以上。两市上
严格实施电子烟生产规模总量调控国家烟草专卖局公开征求《关于落实电子烟产业政策 进
2025-12-26 09:55
严格实施电子烟生产规模总量调控国家烟草专卖局公开征求《关于落实电子烟产业政策 进
磷酸铁锂减产检修 天齐锂业定价体系重构1、12月25日晚,湖南裕能、万润新能双双
2025-12-26 09:56
磷酸铁锂减产检修 天齐锂业定价体系重构1、12月25日晚,湖南裕能、万润新能双双
《中国冰雪经济发展报告(2025)》发布(新闻联播) 订单激增130%!这些地方
2025-12-26 09:56
《中国冰雪经济发展报告(2025)》发布(新闻联播) 订单激增130%!这些地方
12月144款国产游戏版号获批12月25日,国家新闻出版署发放了2025年12月
2025-12-26 09:56
12月144款国产游戏版号获批12月25日,国家新闻出版署发放了2025年12月
头部硅片企业联合大幅上调报价12%12月25日下午,四家头部硅片企业联合大幅上调
2025-12-26 13:59
头部硅片企业联合大幅上调报价12%12月25日下午,四家头部硅片企业联合大幅上调
国防部回应日本要建造航宙母舰12月25日下午,国防部举行例行记者会。据报道,日方
2025-12-26 09:55
国防部回应日本要建造航宙母舰12月25日下午,国防部举行例行记者会。据报道,日方
市场热点题材及核心标的1、机器人:核心:首开股份人气:万向钱潮,天奇股份、长盈精
2025-12-26 09:55
市场热点题材及核心标的1、机器人:核心:首开股份人气:万向钱潮,天奇股份、长盈精
热股点评锋龙股份:一字封板,机器人龙昊志机电:双翼齐飞,顺势而为方正电机:利好涨
2025-12-26 03:56
热股点评锋龙股份:一字封板,机器人龙昊志机电:双翼齐飞,顺势而为方正电机:利好涨
沪指迈向八连阳沪指七连阳,创今年7月以来最长连涨纪录。对于明天的市场依然看好,八
2025-12-26 02:56
沪指迈向八连阳沪指七连阳,创今年7月以来最长连涨纪录。对于明天的市场依然看好,八
收盘小结今日A股延续强势反弹态势,实现七连阳,市场情绪持续回暖。尽管港股因圣诞假
2025-12-25 21:01
收盘小结今日A股延续强势反弹态势,实现七连阳,市场情绪持续回暖。尽管港股因圣诞假
盘后大利好!电子烟产业突发政策利好!预计明日电子烟概念股要大爆发了,产业链核心公
2025-12-25 20:59
盘后大利好!电子烟产业突发政策利好!预计明日电子烟概念股要大爆发了,产业链核心公
机器人上演王者归来,会是一日游吗?今天最强的是机器人产业链,其中电机,人形机器人
2025-12-25 21:01
机器人上演王者归来,会是一日游吗?今天最强的是机器人产业链,其中电机,人形机器人
第一页
下一页
作者信息
天上掉下昕妹妹
感谢大家的关注
分类: 娱乐
热门分类
体育赛事
小说频道
下载频道
推荐
热榜
军事
NBA
体育
社会
明星八卦
娱乐
财经
科技
汽车
历史
国际
游戏
动漫
公益
搞笑
商业
互联网
数码
国际足球
房产
家居
时尚
科学探索
职场
育儿
股票
教育
影视
情感
热点
中国军情
武器
中国南海
中国足球
亚洲杯
科比
综合体育
CBA
投资
楼市
大咖秀
外汇
创业
风口
SUV
豪车
概念车
优惠
新能源
美国
欧洲
朝日韩
俄罗斯
孕期
街拍
恋爱攻略
婚姻
正能量