云霞资讯网
小升初数学试题 很典型的一份题 虽说各地各校难度和题型各异 但再简单也比课内的难
2026-04-02 01:09:16
数学放大镜
生活
小升初数学试题 很典型的一份题 虽说各地各校难度和题型各异 但再简单也比课内的难 没拓展跟有拓展 差距直接是几十分
猜你喜欢
六年级希望杯集训题备考小升初绰绰有余适合学过浅奥的同学如果平时没有思维拓展
2026-03-18
数学放大镜
标签:
小升初
中小学
初二数学精品券分享,对标北师大版初中数学教材八年级下册第三章《平移与旋转》,本章
2026-03-29
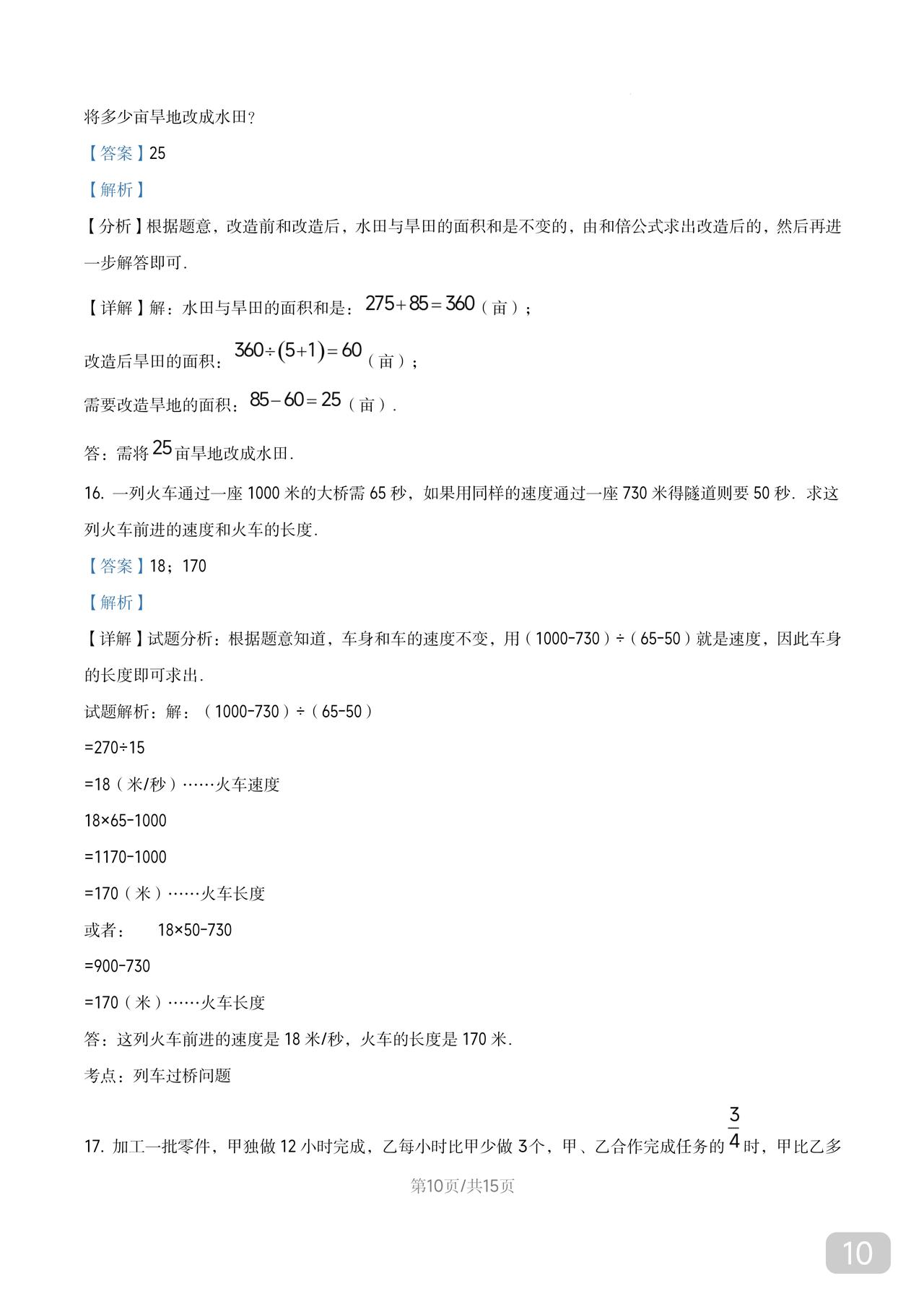
小虫数学
标签:
初中数学
北京师范大学
平移与旋转
中小学
6074学习东西就像
2026-04-01
神金啊害我笑一下
标签:
中小学
每天一道初三数学压轴题,今天分享这一道抛物线综合压轴题。这道题难度中等,但却是一
2026-03-05
小虫数学
标签:
数学
函数
中小学
语文进步最快的方法,没有之一很多家长和孩子都有一个困惑:明明很努力,语文却总
2026-03-18
从阳说程
标签:
作文
中小学
数学学会找切入点的重要性
2026-03-31
数学放大镜
标签:
数学
不是我吹,这道数学题90%的人不会做。
2026-03-24
曹姜洪
标签:
数学
偶然刷到一位家长发现自己四年级女儿和二年级儿子数学书内容一样,才知道教材改革过于
2026-03-20
月寺光
标签:
数学
中小学
热门分类
体育赛事
小说频道
下载频道
推荐
热榜
军事
NBA
体育
社会
明星八卦
娱乐
财经
科技
汽车
历史
国际
游戏
动漫
公益
搞笑
商业
互联网
数码
国际足球
房产
家居
时尚
科学探索
职场
育儿
股票
教育
影视
情感
热点
中国军情
武器
中国南海
中国足球
亚洲杯
科比
综合体育
CBA
投资
楼市
大咖秀
外汇
创业
风口
SUV
豪车
概念车
优惠
新能源
美国
欧洲
朝日韩
俄罗斯
孕期
街拍
恋爱攻略
婚姻
正能量