云霞资讯网
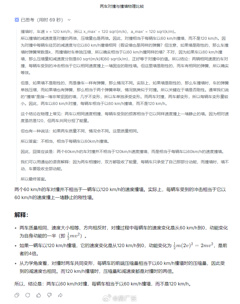
雷军的这句话惹争议,“两辆60km/h的车对撞是否相当于120km/h速度撞墙”
2026-03-20 12:00:52
房厂评科技长
科技
雷军的这句话惹争议,“两辆60km/h的车对撞是否相当于120km/h速度撞墙”,我感觉应该是表述错误,如果说相对速度120就没什么问题,还是应该要严谨点,毕竟好多人都在盯着你出错
猜你喜欢
雷军:SU7要找代言人了。苏炳添:所以你找我?雷军:很简单,你代表“SU”的
2026-03-19
雨中凝思的意境
标签:
雷军
苏炳添
真有这种人啊?
2026-03-19
迷惑行为很迷惑
催菜都是假催
2026-03-19
生番茄记
雷军的营销手段确实有一手,专门整了一张海报来介绍小米SU7门把手!新一代SU7
2026-03-17
小晓深扒汽车啊
标签:
小米科技
雷军
一些成人图
2026-03-19
禄乐评动漫
全新坦克300升级太成功!前桥前移,气场直接拉满
2026-03-19
热剧影视指南
标签:
坦克
讲真,普通人真的没必要花太多时间和钱在变美上
2026-03-18
囤货种草娱乐
一般都是征信黄了
2026-03-19
圣辉谈搞笑
热门分类
体育赛事
小说频道
下载频道
推荐
热榜
军事
NBA
体育
社会
明星八卦
娱乐
财经
科技
汽车
历史
国际
游戏
动漫
公益
搞笑
商业
互联网
数码
国际足球
房产
家居
时尚
科学探索
职场
育儿
股票
教育
影视
情感
热点
中国军情
武器
中国南海
中国足球
亚洲杯
科比
综合体育
CBA
投资
楼市
大咖秀
外汇
创业
风口
SUV
豪车
概念车
优惠
新能源
美国
欧洲
朝日韩
俄罗斯
孕期
街拍
恋爱攻略
婚姻
正能量