云霞资讯网
羊羽说车崽的文章
买新能源车再纠结,无非就这三张图
2025-06-20 12:33
买新能源车再纠结,无非就这三张图
上汽大众太懂改装了!ID.3 GTX套件款帅炸
2025-11-27 17:52
上汽大众太懂改装了!ID.3 GTX套件款帅炸
SU7 Ultra一举夺魁,这就是小米汽车的底气
2025-12-09 00:03
SU7 Ultra一举夺魁,这就是小米汽车的底气
开车的人和不开车的人,思维差别有多大!
2025-12-11 00:14
开车的人和不开车的人,思维差别有多大!
6月打算买车的姐妹,别纠结了
2025-09-02 19:02
6月打算买车的姐妹,别纠结了
当豪华遇上新能源,会碰撞出怎样的火花
2025-12-04 00:11
当豪华遇上新能源,会碰撞出怎样的火花
新手开车再难,无非就这8张图,开车技巧
2025-06-24 18:46
新手开车再难,无非就这8张图,开车技巧
写给不会处理交通事故的姐妹
2025-09-02 17:38
写给不会处理交通事故的姐妹
打算6月份买车的,你先别急!
2025-10-04 12:04
打算6月份买车的,你先别急!
为什么开SUV会特别累?原因在这。
2025-09-21 07:32
为什么开SUV会特别累?原因在这。
立标,立的不是标,恰似多年直不起的腰!
2025-06-09 15:06
立标,立的不是标,恰似多年直不起的腰!
写给买车很纠结的姐妹
2025-12-14 00:15
写给买车很纠结的姐妹
教女友认车标,各个汽车品牌梗
2025-12-10 00:04
教女友认车标,各个汽车品牌梗
买轿车的姐妹,真的不用纠结了!
2025-12-13 00:16
买轿车的姐妹,真的不用纠结了!
突然发现,验车时,销售很紧张。
2025-06-09 17:04
突然发现,验车时,销售很紧张。
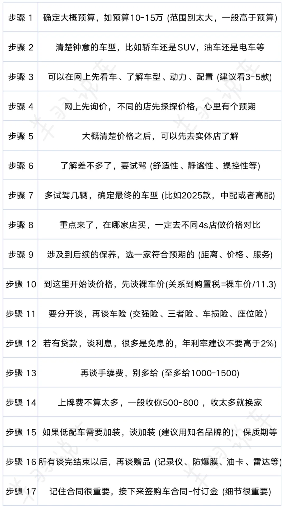
写给不清楚买车流程的姐妹
2025-12-21 00:15
写给不清楚买车流程的姐妹
买车选什么赠品划算
2025-07-03 06:33
买车选什么赠品划算
突然发现,新手司机一旦开窍,开车会很牛
2025-12-08 00:27
突然发现,新手司机一旦开窍,开车会很牛
后视镜七个隐藏功能,怎么不早点告诉我
2025-12-16 00:14
后视镜七个隐藏功能,怎么不早点告诉我
内饰越级!一汽奥迪A5L亮相上海车展
2025-12-16 00:09
内饰越级!一汽奥迪A5L亮相上海车展
第一页
下一页
作者信息
羊羽说车崽
感谢大家的关注
分类: 汽车
热门分类
体育赛事
小说频道
下载频道
推荐
热榜
军事
NBA
体育
社会
明星八卦
娱乐
财经
科技
汽车
历史
国际
游戏
动漫
公益
搞笑
商业
互联网
数码
国际足球
房产
家居
时尚
科学探索
职场
育儿
股票
教育
影视
情感
热点
中国军情
武器
中国南海
中国足球
亚洲杯
科比
综合体育
CBA
投资
楼市
大咖秀
外汇
创业
风口
SUV
豪车
概念车
优惠
新能源
美国
欧洲
朝日韩
俄罗斯
孕期
街拍
恋爱攻略
婚姻
正能量