
「年轻、潜力、高流动,曾是主导职场和招聘市场风向的关键词。
但2025年,这个风向变了——
35岁不再是职场的“天花板期限”,反而是“可靠、稳定、有经验、能扛事”的新代名词。
一大批招聘需求里,“35+”成了香饽饽。
这些年,我们问了那么多遍的“35岁之后的人都去哪了”,似乎有了答案。」

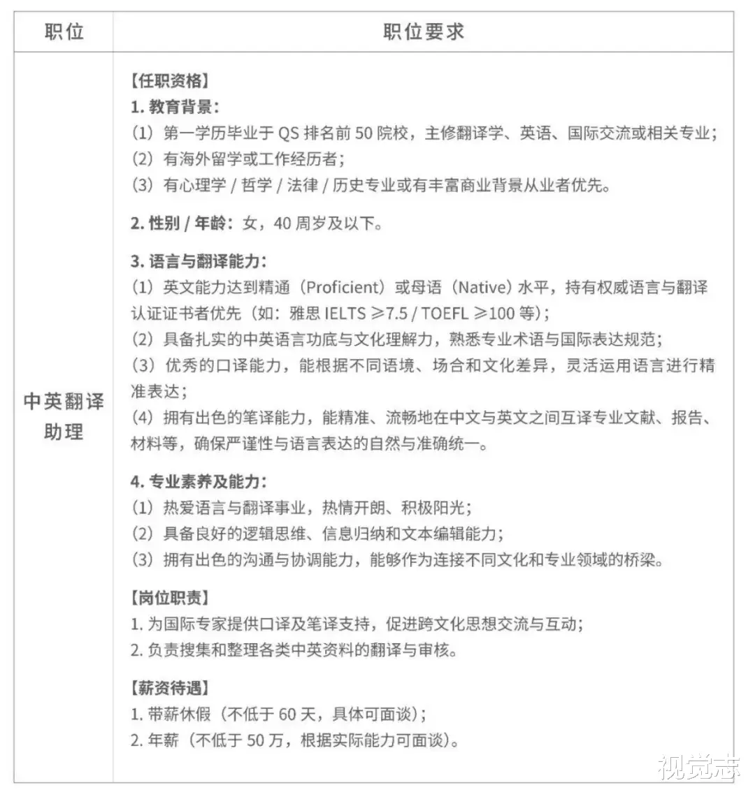
最近,以“福利优厚”著称的胖东来,发出了一条“极具诱惑力”的招聘启事——
为国际专家招募中英翻译助理,年薪50万起、带薪休假不低于60天……
但这个岗位的核心要求,是需要40周岁及以下女性,以及会优先考虑有丰富商业背景或者心理学、哲学、法律、历史这种跨界的从业者。
是的,如果应聘者实力够硬,35岁以上,也可以。
这无疑打破了翻译岗位对30周岁以下年轻毕业生的聘用“惯例”。比起语言功底,胖东来也非常看重应聘者是否有多年的阅历和经验。

无独有偶。
春秋航空近期发布的最新客舱乘务员(空嫂)的招聘需求,年龄也是放宽到了40周岁,且已婚已育者优先,不限户籍,对工作经验和专业背景不作限制。
春秋航空招聘“空嫂”的核心要求和胖东来类似,也是要求“阅历和经验”——
在酒店、旅游、零售、医护等服务业工作过优先,明确强调应聘者需要有丰富的服务经验。

在大众观念里,空姐那是绝对的“青春饭”岗位。而据春秋航空的相关回应,“空嫂”是为了区别于未婚未育“空姐”应聘者的称呼。
这样的招聘需求,也一跃登上了热搜第一。

而政策层面的松动,更为明显——
今年发布的2026年度国考公告里,首次将普通岗位的报考年龄从35岁放宽到了38岁,应届硕士、博士研究生更是从40岁放开到了43岁。
职场风向,就这样悄然发生了变化。



中场人,被重新看见
其实,处于不上不下年纪的职场“中场人”,已经苦35岁久矣。
对于更喜欢应届生、年轻人的招聘市场来说,他们被动地贴上了“大龄”的标签。这些年,人们没少讨论相关的年龄焦虑议题。
但如今,中场人的优势再度被发掘。
已婚已育,或者说所谓“大龄”的中场人,比起年轻人优势到底在哪?
其实,春秋航空并非今年才将招聘“空嫂”的年龄放宽至40岁。早在2010年,春秋航空就推出了在上海、沈阳两地招聘“3040空嫂”的计划,招聘年龄为30-40周岁,而这在民航业也并非首例。
夏莎是春秋航空的第一批空嫂,她当时辞掉了自己幼师的“铁饭碗”,来到完全陌生的新鲜领域逐梦。
中场人做决定,不会像初入职场的新人那般缺乏经验。他们已经学会了权衡利弊,更会珍惜时间,并明白自己想要的到底是什么。

“到春秋(航空)来以后,觉得这边节奏特别快,自己好像一下子被注入了活力。
更年轻了,心态更好了,在年轻的团队里能够激发出自己工作的激情,有种如鱼得水的感觉。”

夏莎这种“如鱼得水”般的感受,或许是因为她的能力与春秋航空看重招聘空嫂的需求相得益彰:
“空嫂群体凭借丰富的人生阅历,在应对紧急情况时表现更为从容,更善于预见旅客需求,特别是在照顾儿童旅客方面具有天然优势。”
用网友的话来翻译一下,就是他们想招聘有“妈妈”身份的人——
“妈妈是世界上最坚韧的人,没什么难缠的客人搞不定。”

除了“搞定”旅客,在飞机这种安全性要求很高的工作环境中工作,能够沉着稳定地应对一切突发情况,更有阅历的中场人天然具有优势。
而空乘也确确实实是熟能生巧的“终身制”职业——
在吉尼斯世界纪录里,“全球执业时间最长的空姐”和“全球在职最年长空乘”贝特·纳什,从21岁开始连续执业67年,一直工作到了2024年以88岁的高龄离世,从未正式退休过。

职场上半场和下半场之间,不再只有“中场休息”。
不是某家企业的情怀,也不是“重生之我35岁逆风翻盘”的爽文小说,属于“35+”的时代正在到来。
“中场人”的价值,正在被重新评估、重新选择、重新看见。

身体健康,很重要
虽然35岁的隐形门槛和限制陆续松动,可仍然有非常多的问题随之而来——
那些35+去应聘的人,他们发现事情远比想象中困难许多。
比如空嫂招聘,很多人都会在体检这一关被刷下来。
2013年春秋航空的空嫂招聘中,41岁到45岁的应聘者全部落选,主要原因是身高、体重等硬性指标。
我们总说“中年发福”,中年人很多因为自然衰老以及不健康的生活习惯等,在体重等方面都不再占优势,过胖过瘦都会影响“繁重的客舱服务和紧急撤离时的灵敏度”。

体重的数字或许还可以通过增肥、减肥来干预,但如果落到身体具体的每一项硬性指标和数据上,就很难短期轻易更改。比如,视力、血压、心肺功能等。
在外界看来,空乘这份工作只需要打扮光鲜亮丽到各处飞,帮乘客指引座位、处理一些突发的情况就可以。
错了。
很多当过空乘的人,都表达过这份工作对身体健康指标的要求有多高,因为这份工作的挑战是多方面的——作息不规律、脑力和体力同时消耗、精神力和适应力要足够强大……
高强度、高要求、高安全性的工作氛围,倒逼航空公司对空乘体检、健康等指标的要求非常高。

同样,35岁以上所谓“大龄”考公的人,一样会在体检上有劣势。
“考公一定要趁年轻,身体素质杠杠的,没有桥本、甲减、甲亢等甲状腺疾病,没有高血压、高血脂、高血糖,没有脱发。
一过三十,啥毛病就都来了,考公体检都过不了。”

身体的损耗、体检环节的相对劣势,是摆在“大龄”应聘者面前一道隐形的门槛。
视力下降、轻度脂肪肝、BMI偏高、血压不稳……许多看起来不算疾病的身体状况,却无形中成了影响命运的关键变量。
中场人的梦想,开始需要“体力”维持。
即便不是应聘空嫂和考公,换工作所需要的一个非常简单的入职体检,都可能会成为中场人换工作的“心魔”。
“面试了五面,每一遍都比上一遍更让我焦虑……
昨天终于offer下来了,但是看着必须三甲医院的体检证明,我心态崩到总是担心出什么问题过不了……”

年龄是放宽了,但招聘市场的其他要求一点都不会少,尤其是优质岗位的核心门槛。
比如胖东来的翻译岗位,要求第一学历QS(全球高等教育权威机构QS Quacquarelli Symonds)前50院校背景,全国仅有8所高校的毕业生符合这一条件,分别是北大、清华、复旦、上交大、浙大、港大、港中大、港科大。
而这不过是基础条件,中场人的竞争激烈且残酷。
如果成功上岸,并不代表就能从此无忧。以考公为例,想想35岁入职的自己,比起同单位25岁就考入的同龄人,少了10年在这里的工作经验,在后续的职务晋升和职级评定也肯定有劣势。
要想弥补这10年的差距,不知道得付出多少努力,同时还得不断平衡自己的心态。
这一系列要求看下来,觉得难吗?
简直难于上青天。
尽管人们在呼吁,要根据35+中场人的特性,去调整相应的体检指标以及晋升机制,但这都需要时间。
乍一看,像是时代突然回头拥抱中场人,实则细细推敲就会发现,真正发生变化的并不是年龄,而是价值体系。
比起年龄危机,我们更应该担心的其实是价值危机。
是的,如果你想要从职场得到什么,你需要非常明白,自己能给职场带来什么?
而这一切的前提,是有个健康的身体。面对机会时,曾经刷手机熬的夜、吃的垃圾食品、过度的躺平,都将变成回旋镖,击中自己的眉心。
35不可怕,25岁时的放纵、无计划、无人指点,或许更可怕。

大器晚成,比赛没停
所以,对于普通人而言,该如何面对这段中场日子?
最近,很多人都在讨论周期性。看似是宏观的概念,实则细微影响着每个人的人生抉择。
相信很多人都听过这句话,在存量经济时代,每个人都是一家小企业。在愈发激烈的竞争中,想要持续在招聘市场或者创业市场里有一席之地,就要保持开放学习的心态,不断跟着市场的新变化和新需求。
最先要被抛弃的,或许是“铁饭碗”思维,要接受生活不再一成不变。然后,是要有勇气去尝试新方向,随时准备更换赛道。
我们已经看到过,不少知名企业家在自己35+的中场,甚至人生下半场才开始创业、找到人生的目标。
比如43岁创办华为的任正非、74岁开始种橙子的褚时健。

企业家或许离我们太过遥远,那来看看身边最“接地气”的人。
2025年,一个个地摊主理人陆续走红——
很多人,可能都刷到过河南“卖烧饼的小杨”和他那些独特的烧饼。95后、土木工程系毕业、研究生学历的杨乾坤,却选择研究起了烧饼“军火库”。
1元1个,孩子们每天排大队早早等候,甚至人多到只能限购,每人只能买两个……
而这是处于工作空窗期时的小杨,拿出家里赋闲的炉子的灵光一闪。
一个烧饼为什么能这么受欢迎?价格是关键,款式更是重中之重:美国山海经、HelloKitty、军火武器、三星堆面具、越王勾践剑……孩子们喜欢,所以一出摊立刻会被卖光。

和小杨一样,95后艺术设计专业的成都美术生小曾,也是换了赛道。但她运用自己的绘画功底,将平平无奇的煎饼,做成了各种卡通ip——
蜡笔小新、玲娜贝儿、懒羊羊、艾莎公主、罗小黑……
在她的小摊位面前,经常能听取“哇”声一片。

他们的走红的原因看似很简单:给买家提供了足够的价值,无论味蕾价值,还是情绪价值。

他们在用心发现潜在的消费需求:
“孩子们需要的不是炫酷玩具或者是昂贵礼物,而是那个愿意为孩子们把平凡面团变成神奇宇宙的人”。
他们用诚心去对待孩子们,了解孩子们的喜好,所以也得到了孩子们反向的选择和喜欢。
他们提供的,是别人提供不了价值。
或许有人会说,他们离35+中场人的年龄还有一段距离,那不妨再看看那些岁数更大的摊主——
有人从浙江到云南,奔赴2700公里,就为喝一口独创的虹吸壶火烧咖啡。
而发明这种喝法的云南火烧咖啡主理人李金合,今年已经53岁了。在卖好咖啡这件事上,他坚持一切都自己来。
咖啡豆自己种、自己烘,连蜂蜜都要自己养蜜蜂来酿,用高丽贡山山泉煮咖啡……
在云南乡村公路边一卖咖啡就是14年,坚持30元一壶不涨价,主打一个价格实惠、风景优美。

北京团结湖因为“猛火炒饭”走红,42岁的江西人“小广东”王鑫林,每年都要消失一段时间,花几万块钱再去广东拜师精进厨艺。
他在走红前,已经有不少回头客,但他依然有价值思维,“哪个师傅厉害要就要跟哪个师傅学,哪怕白干几年都原因,要学到精髓,要把这个事情做到极致,做到不管在哪里,都有回头客。”
人们排着队,就为了尝一口精益求精、别人给不了的锅气。

还有总调侃自己离百年老店还有71年的、成都彭记蛋烘糕主理人彭建军。
他做的蛋烘糕味道朴素,但29年来他从来没有涨过价,一直都是素的三块、荤的四块,现做现卖、有17种口味。
最重要的,是他爱干净甚至有点洁癖。很多慕名前来的游客,都被彭叔叔这种操作前反复洗手、谨慎清洁台面工具的过程惊讶到……

以及48岁的江西景德镇“鸡排哥”李俊永,他从工厂失业后转行卖鸡排,一卖就是9年,如今走红全国……
他们做着最接地气、没那么起眼的工作,却越做越好,越做越火。
这就是存量经济时代,每个人都该有的价值思维。个人面临更加残酷竞争的同时,就需要学习新技能、创新新方法、创造新价值,让自己脱颖而出。
“人类曾经是动物,动物不需要驯服或者是理解自然界,就能在其中生活地很好。
不用搞清楚天体如何运行,只需要在冬天的时候,找好洞穴、备好食物、减少能耗,等春暖花开时,再出来就可以了。”
或许,现在的你正处于35+的年龄焦虑中,面临各种时代和周期带来的压力,但别忘了要重建自己内心的秩序,在“冬天”里,积蓄能量、保持健康、不断精进自己的能力,让自己拥有不可替代被的价值。
那你就不会是“不上不下”的中场人,属于你的春天,会来到的。或者,你就是春天。
而如果你现在25岁,那么你需要考虑的,其实一点不比35岁的人少。
青春易逝,在最好的年华,是不断学习、明确规划、保持身心健康?还是人云亦云、随波逐流?结果,将是截然不同的。
当岁月将你甩到35岁的门口,那时的你,准备好了吗?
部分参考资料:
1.《不要把时代的病症,灌入自己的身体》播客@彭春花本人
2.《航空公司招聘40岁“空嫂”,不卡年龄,仍卡身高体重》南周知道
3.《多方支持帮群众喜爱的街头游商“转正”猛火炒饭“炒”旺城市烟火气》北京日报

