云霞资讯网

液冷概念 A股12家受益公司核心概念股梳理 名单更新

特别声明:只做行业科普不作推荐,不对任何人构成投资建议,资料取材网络仅供参考,不能作为投资依据。理财有风险入市需谨慎!随

特别声明:只做行业科普不作推荐,不对任何人构成投资建议,资料取材网络仅供参考,不能作为投资依据。理财有风险入市需谨慎!

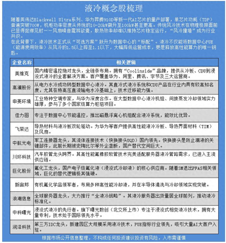
随着英伟达Blackwell Ultra系列、华为昇腾910D等新一代AI芯片的量产部署,单芯片功耗(TDP)普遍突破700W,机柜功率密度从传统的10-20kW飙升至100kW甚至更高。传统风冷技术在物理极限面前已显得捉襟见肘——风扇噪音震耳欲聋,散热效率却难以维持芯片稳定运行,“风冷撞墙”成为行业共识。

在此背景下,液冷技术正式从“可选方案”跃升为数据中心的“标配”。液冷不仅能将数据中心PUE(能源使用效率)从风冷的1.5以上降至1.1以下,大幅降低运营成本,更是释放高性能算力的唯一钥匙。

关联个股梳理分析:

一、中游核心:温控设备与系统集成

1、英维克

核心逻辑:国内精密温控绝对龙头,全链条布局。拥有“Coolinside”品牌,提供从冷板、CDU到浸没式液冷的全套解决方案。客户覆盖华为、阿里、腾讯、字节及三大运营商。

竞争优势:技术积累最深,市场份额第一,交付能力极强。

业绩看点:2025年液冷业务收入占比已超40%,2026年订单翻倍增长。

2、高澜股份

核心逻辑:从电力水冷成功转型数据中心液冷。其直冷式液冷系统和CDU产品在行业内具有较高知名度,尤其在特高压直流输电水冷基础上,技术迁移能力强。

竞争优势:专注液冷多年,产品线丰富,积极布局浸没式液冷。

3、申菱环境

核心逻辑:工业特种空调专家,与华为深度合作。在大型数据中心液冷机组、间接蒸发冷却领域实力雄厚,参与了多个国家级算力枢纽项目。

竞争优势:大客户绑定深,大型项目交付经验丰富。

4、佳力图

核心逻辑:专注于数据中心节能温控,推出磁悬浮离心机组配合液冷系统,能效比优异。

竞争优势:在模块化数据中心和微模块液冷方面有独特优势。

二、上游关键:零部件与材料

1、飞荣达

核心逻辑:导热材料与液冷板双轮驱动。为华为等客户提供高性能液冷冷板、导热界面材料(TIM)及风扇。

业绩亮点:液冷板产能大幅扩张,单机价值量从风冷时代的几十元提升至液冷时代的数千元。

2、中航光电

核心逻辑:军工连接器龙头,其流体连接技术(快换接头UQD)国内领先。快换接头是防止漏液的关键部件,此前长期被史陶比尔等外企垄断,国产替代空间巨大。

业绩亮点:高可靠性产品已通过多家头部服务器厂商验证。

3、川环科技

核心逻辑:汽车胶管龙头跨界。其高性能氟橡胶软管技术完美适配服务器液冷管路需求,已进入主流供应链。

业绩亮点:成本低、响应快,份额快速提升。

4、巨化股份

核心逻辑:氟化工龙头,国产电子级氟化液(浸没式冷却液)的核心供应商。随着3M退出PFAS相关领域,巨化的替代逻辑极其强硬。

业绩亮点:技术壁垒极高,产能稀缺,定价权强。

5、新宙邦

核心逻辑:有机氟化学品领军者,布局多种高性能冷却液,并在半导体清洗与冷却领域实现突破。

三、下游应用:服务器与IDC运营

1、浪潮信息

核心逻辑:全球服务器龙头,大力推行“全液冷战略”。其液冷服务器出货量居全球前列,推动液冷标准化。

2、中科曙光

核心逻辑:浸没式液冷的先行者。旗下曙光数创(北交所上市)专注于浸没式相变液冷技术,拥有大量专利,技术处于国际领先水平。

3、润泽科技

核心逻辑:第三方IDC龙头,新建园区大规模采用液冷技术,PUE指标行业领先,吸引大量AI大客户入驻。