肩膀一动就疼,抬手穿衣都费劲 —— 这种酸爽,很多人都体验过,但只要肩痛,就一定是肩周炎吗?答案是否定的。
肩痛≠肩周炎!这是很多人都踩过的认知误区。那么,医学上真正的肩周炎到底是什么?

一、医学上的肩周炎,其实叫 “粘连性肩关节囊炎”
日常口语里的 “肩周炎”,在临床医学中叫“粘连性肩关节囊炎”,俗称 “冻结肩”。
它并非简单的 “肩膀发炎”,而是肩关节囊发生慢性无菌性炎症后,引发关节囊增厚、纤维化、粘连,最终导致肩关节活动范围显著受限的疾病。

核心特点:
1.疼痛 + 僵硬双重困扰:
初期多为肩部隐痛或酸痛,活动时疼痛加剧,后期疼痛持续且伴随明显僵硬;
肩关节向各个方向的主动、被动活动(抬肩、外旋、内收等)均受限制,严重时梳头、穿衣、系腰带等日常动作都难以完成。
2.有明确的发病阶段:
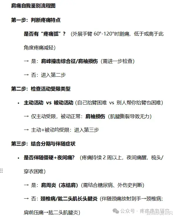
疼痛期:持续 2~9 个月,以疼痛为核心症状,夜间痛明显,甚至影响睡眠,此时关节僵硬感逐渐显现;
冻结期:持续 4~12 个月,疼痛可能略有缓解,但关节粘连程度达到顶峰,僵硬感最为显著,活动严重受限;
解冻期:持续 5~26 个月,关节囊粘连逐渐松解,疼痛慢慢消失,肩关节活动范围逐步恢复。
二、发病原因
原发性:中老年人肩关节周围软组织退化,再加上劳损、受凉,引发无菌性炎症和组织粘连,造成活动受限。
继发性
肩部外伤后长期固定、活动不足,导致组织粘连;
颈椎病、肩袖损伤等邻近病变诱发炎症;
长期不良姿势、糖尿病、甲状腺疾病等,也会增加发病风险。
三、80%肩痛不是肩周炎!4大易混淆疾病

1.肩袖损伤
核心病理:肩袖肌腱(以冈上肌为主)退变、撕裂,肌腱连续性中断或功能受损。

疼痛特点:肩外展痛,外展60°-120° 剧痛(肌腱撕裂卡压导致疼痛弧),休息后难缓解。

活动受限:主动外展、外旋无力,被动活动基本正常。
特殊检查:空罐试验、落臂试验阳性;MRI 可明确肌腱撕裂程度。
2. 神经根型颈椎病
核心病理:颈椎间盘突出、骨质增生压迫神经根,引发神经支配区症状。
疼痛特点:颈肩痛放射至前臂、手指,呈烧灼 / 电击样,颈部活动时加重。
活动受限:以颈部活动受限为主,肩关节主动、被动活动基本正常。
特殊检查:臂丛神经牵拉试验、压头试验阳性;颈椎 CT/MRI 可见神经根受压。

3. 肱二头肌长头腱炎
核心病理:肱二头肌长头腱腱鞘充血水肿、炎症,肌腱磨损退变。

疼痛特点:肩前侧痛,肱骨结节间沟压痛,屈肘时加剧。
活动受限:外旋、后伸轻度受限。
特殊检查:Yergason 试验、Speed 试验阳性;超声可见腱鞘积液、肌腱增厚。

肱二头肌抗阻力试验(Yergason征)阳性,在抗阻力下,屈肘及前臂旋后,出现肩部疼痛,有诊断价值,但阴性并不能排除本病

Speed 征阳性,患侧肘关节伸直,抗阻力下作肩前屈活动,若结节间沟部出现疼痛或疼痛程度加重为阳性
4. 肩峰撞击综合征
核心病理:肩峰下间隙(正常1.0-1.5cm)因肩峰形态异常(Ⅲ型钩状肩峰风险最高)、肩锁关节骨赘增生或喙肩韧带钙化变窄,肩关节上举外展时,冈上肌腱、肱二头肌长头腱与喙肩弓反复摩擦撞击,引发肩峰下滑囊炎、肌腱退变,严重时导致肩袖全层撕裂。

疼痛特点:肩外侧痛,外展60°-120°剧痛(肩峰下结构摩擦导致疼痛弧),夜间压肩加重。
活动受限:主动上举外展因疼痛受限,被动活动基本正常;合并肩袖损伤后无力。
特殊检查:撞击试验阳性;超声 / MRI 可见肩峰下间隙积液、肩袖肌腱水肿。
四、肩周炎的分阶段处理治疗
1.疼痛期:止痛、抗炎
减少会引发疼痛的肩关节活动,避免提重物、大幅度抬肩;
可在医生指导下服用非甾体抗炎药缓解疼痛,或配合热敷、超声波等物理治疗,减轻炎症反应。
2.冻结期:松解粘连
疼痛缓解后,在专业康复师指导下进行温和的关节活动训练,比如被动抬肩、钟摆运动,动作要缓慢、轻柔,避免暴力拉伸;
配合关节松动术,由康复师通过手法松解粘连的关节囊,改善活动范围。

3.解冻期:强化肌肉
增加肩关节周围肌肉的力量训练,比如靠墙夹背、弹力带外旋,增强肌肉对肩关节的稳定作用;
避免长期保持同一姿势,每隔 1 小时就活动一下肩膀,预防关节囊再次粘连。
五、预防措施
1.避免慢性劳损:减少长期提重物、过度甩肩动作,运动前充分热身。
2.保持正确姿势:避免久坐低头,每30分钟活动肩颈,双肩自然下垂放松。
3.注意肩部保暖:避免空调直吹肩部,寒冷天气佩戴护肩。
4.强化肩部肌肉:日常进行钟摆运动、靠墙爬肩等轻度锻炼,增强肩关节稳定性。
六、出现以下情况建议立即就诊
肩痛持续超过2周未缓解,或夜间痛严重影响睡眠。
肩关节主动/被动活动均严重受限,无法完成梳头、穿衣等日常行为。
伴随手臂麻木、无力、肌肉萎缩,或颈痛放射至手指。
外伤后突发肩痛肿胀,疑似骨折或脱位。