【霍山讯】近日,安徽省霍山县龙翔新型建材有限公司创始人童先生哭诉了自己的遭遇:一场约定总投资额达2600万元的合作,因对方涉嫌虚构出资、履约不力陷入停滞,企业长期停摆负债累累;而他历经多重司法程序,不仅未能维护自身权益,还因经济困窘错失上诉机会,陷入山穷水尽的境地。
一、千万合作引纠纷 股东涉嫌虚构出资
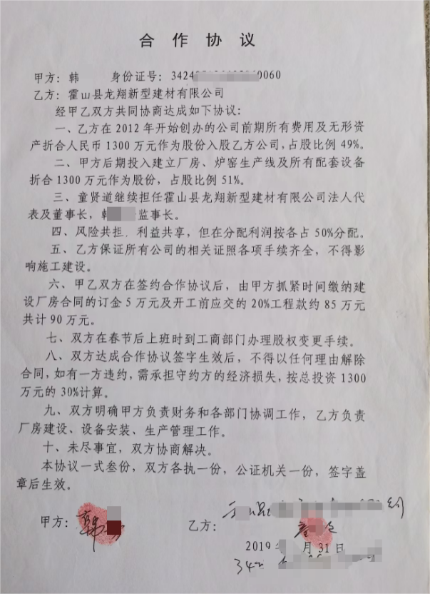
时间回溯至2012年,童先生经安徽省霍山县相关部门招商引资,创办了龙翔新型建材有限公司,前期投入大量土地、设备等资产,为企业奠基。2019年1月,经人介绍与韩某、李某海夫妇达成合作,双方签订《合作协议》,约定童先生以现有资产折价1300万元出资,持股49%;韩某出资1300万元用于后续厂房、窑炉生产线建设,持股51%。协议签订后,双方均知晓并认可股份代持安排——韩某的股份先后由王某、韩某贵代持,童先生的股份则由宋某翠代持。
2020年5月20日,通过公司章程修正案,对出资额、出资方式、持股比例及出资期限作出明确规定,及修正案均载明股东出资期限为20年,出资方式为货币。但童先生表示,这份章程约定并未改变《合作协议》中关于生产线建设的核心义务,2020年5月13日,且股东大会决议根据《合作协议》曾进一步明确分工:童先生主抓建厂,确保2020年6月底投产;明确规定:李某海负责资金筹集,保障生产所需资金。

然而,这份明确的约定最终沦为一纸空文。童先生称,韩某一方仅投入部分资金,始终未按协议完成窑炉生产线建设,导致企业至今无法正式投产,项目审批期限也即将届满。更让他无法接受的是,其掌握的证据显示,韩某、韩某贵与公司会计王某涉嫌利用职务之便,将案外人支付的366万元预付货款虚构为韩某的“投资款”,并以此作为履行出资义务的依据。一、二审相关部门对此款均未认真审查。

“这完全是欺诈行为!”童先生激动地表示,虚构出资直接导致生产线核心设备因资金不足无法采购,企业投产计划彻底泡汤。根据法律规定,虚构投资金额不仅违反诚实信用原则,若情节严重还可能涉嫌刑事犯罪,需承担返还财产、赔偿损失甚至有期徒刑、罚金等法律责任。
二、司法程序遇阻 经济困窘遭斥“刁民”
多次催促韩芳一方履约未果后,2023年6月,童先生向安徽省霍山县法院提起诉讼,要求韩某、韩某贵继续履行1300万元出资义务,并承担260万元违约金。童先生向法庭提交了龙翔公司钢结构厂房、生产线及配套设备的建设采购清单,以及韩某夫妇与其他公司签订的设备购销合同,清晰佐证设备数量、型号、金额等细节,是对“合作协议“的补充,证明自己的诉求不仅是要求出资,更是为了推动生产线建成投产。
但一审判决却忽视了股东大会关于投产及资金筹集的明确约定,仅以公司章程载明的20年出资期限未届满为由,作出对童先生不利的判决。一审法官余家胜认为《合作协议》未明确设备品牌、型号,结合童贤道发送的函件及短信,认定其诉求仅为要求韩某履行出资义务,对其提交的设备采购相关证据未予采信,根本上曲解了《合作协议》的本义。童先生愤慨表示,安徽省霍山县相关部门在审理中,未对案涉 “20 年” 投资期限约定的相关证据进行审查与质证,该行为已构成严重的程序问题。
一审败诉后,童先生的处境雪上加霜。因企业停摆、投资失利,他早已负债累累,被相关部门列为财产被执行人,连上诉费用都无力筹措。即便一审、二审律师费均为赊欠,他仍未能在法定期限内缴清上诉费,遗憾错失上诉机会。
不甘心的童先生多方求助,终于找到愿意赊欠律师费的律师申请再审,却遭遇了更大的挫折。相关单位魏某松将其因经济困难无力缴费的窘境,错误认定为“恶意逃避上诉费”,更出言斥责其为“刁民”。最终,再审法院维持原判,童贤道的维权希望再次破灭。
三、民事监督遭驳回 当事人坚守维权底线
绝望之际,童先生向安徽省霍山县相关单位申请民事监督,寄望通过这一途径纠正司法偏差,还原案件真相。他坚信,韩芳一方虚构出资的行为并非无凭无据,而是有据可查;股东大会决议、设备采购相关证据链完整,足以佐证其自身诉求合法合理,同时他认为,现有司法判决并未对案件相关事实开展充分核查,事实认定不清。
2024 年 9 月,童先生向六安市相关单位提出申诉,六安市领导批示由六安市中级人民法院审查处理该事项。2024 年 11 月 14 日,六安中院相关领导接访童先生,接访中,六安中院相关领导告知童先生无需继续信访,该案由六安中院负责处理,指定由六安中院法官项某具体办理。项某接手后,又将该案件转给多个工作人员办理负责,童先生后多次前往六安中院反映相关情况,截至目前,六安中院至今未给处理,信访石沉大海
但遗憾的是,霍山县检查院未能全面核查案件细节,偏信再审判决的结论,最终作出不支持监督申请的决定。多重司法程序的接连失利,让童贤道陷入前所未有的困境,却未能磨灭他维权的决心。


“我倾尽所有投入这家企业,从招商引资落地到前期筹备,付出了全部心血,不是为了无理取闹,只是想保住自己辛苦打下的基业,想讨一个公道,怎么就成了‘刁民’?”童先生红着眼眶坦言,经济上的负债、精神上的打击让他举步维艰,但他绝不甘心就此放弃。
据悉,我国法律明确规定,对经济确有困难的当事人,人民法院可实行诉讼费用的缓交、减交、免交,保障其依法行使诉讼权利。童先生表示,他将继续搜集整理相关证据,寻求更高层级司法机关的帮助,坚决追究相关方的责任,捍卫自身合法权益。
童先生表示:他一生都在奋斗,从没想过要低头。哪怕走到最后,也要让世人知道,一个普通老百姓也能挺直腰杆说话。