云霞资讯网

丝芭传媒回应鞠婧祎待遇和收入:税前已支付超1.39亿元,并按月支付固定收入25万元

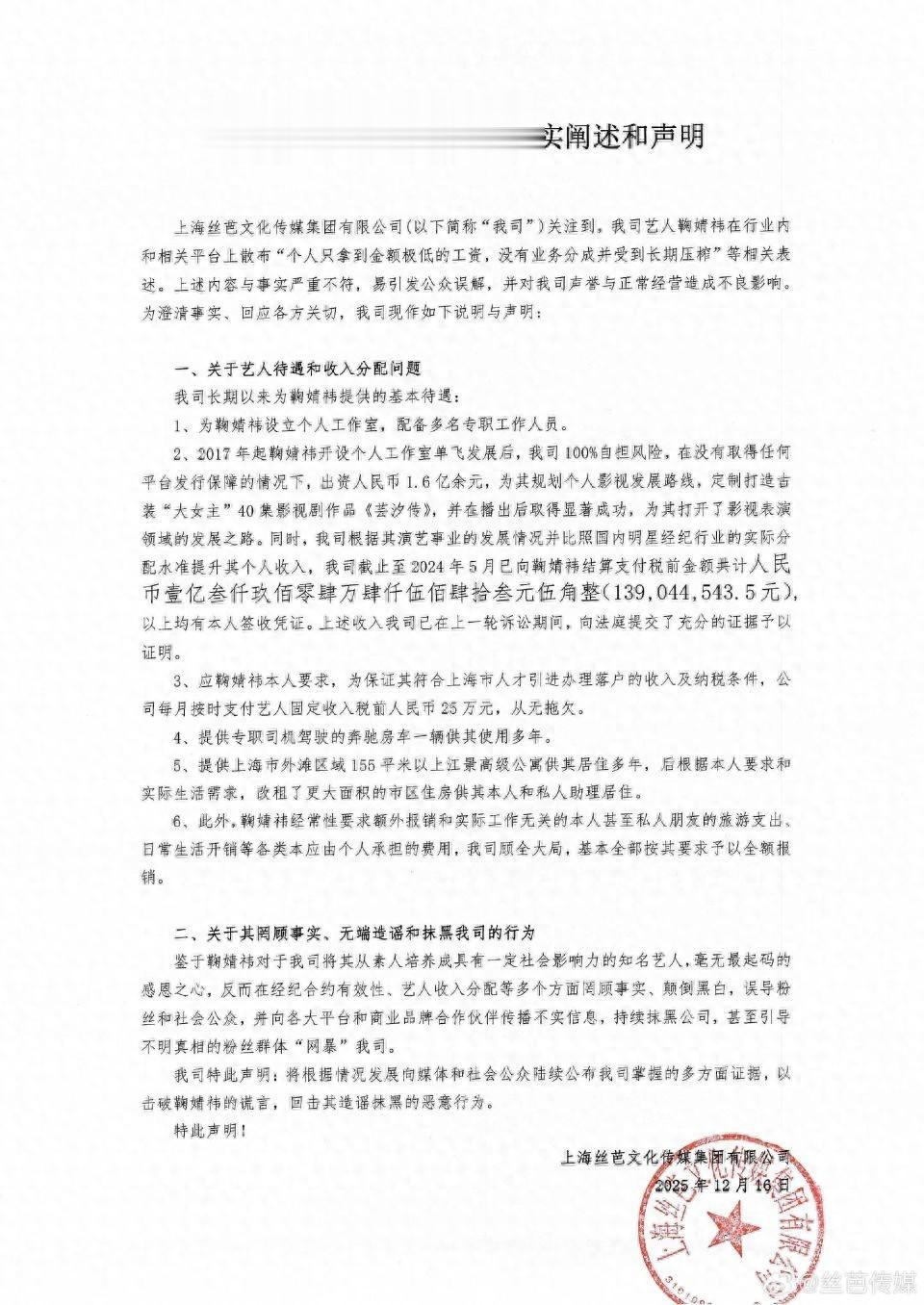
12月16日,@丝芭传媒 发布“关于我司艺人鞠婧祎的事实阐述和声明”,称鞠婧祎在行业内和相关平台上散布“个人只拿到金额极

12月16日,@丝芭传媒 发布“关于我司艺人鞠婧祎的事实阐述和声明”,称鞠婧祎在行业内和相关平台上散布“个人只拿到金额极低的工资,没有业务分成并受到长期压榨”等相关表述,与事实严重不符。

丝芭传媒回应鞠婧祎待遇和收入分配问题,称曾出资人民币1.6亿余元,为鞠婧祎单飞发展后规划影视发展路线,截至2024年5月,已向鞠婧祎结算支付税前金额共计139044543.5元,均有本人签收凭证,并按月支付固定收入25万元(税前),还提供专职司机、房车供其使用多年,提供上海高级公寓供其居住。丝芭回应鞠婧祎声明称,将根据情况发展陆续公布多方面证据,回击鞠婧祎造谣抹黑的恶意行为。

此前报道:

近日,丝芭传媒起诉状称鞠婧祎合约至2033年引发热议。12月15日,鞠婧祎方发声明,称与丝芭传媒的经纪合约已于2024年6月终止,同时指控丝芭传媒伪造艺人签名及授权。16日,丝芭传媒晒笔迹鉴定报告否认伪造艺人签名及授权。

鞠婧祎委托律师此前发声明,鞠婧祎称丝芭传媒截留侵占演艺收入。

鞠婧祎(Cecily),1994年6月18日出生于四川省遂宁市,中国内地影视女演员、流行乐歌手。2013年11月2日,鞠婧祎凭借SNH48《剧场女神》团体公演正式出道。2016年,主演个人首部玄幻剧《九州·天空城》,还曾出演《芸汐传》《热血长安》《新白娘子传奇》等作品。

来源:扬子晚报综合@丝芭传媒、大皖新闻 编辑:任华飞

评论列表

燕子
燕子 45
2025-12-17 09:50
这是我认识的人民币单位吗,明星赚钱真容易[开怀大笑]

用户16xxx45 回复 谭琴不谈情 12-17 10:06
无论哪个国家,演艺体育明星收入都是最高的

谭琴不谈情 回复 12-17 09:58
还不如多给科研人员加薪

第一名
第一名 38
2025-12-17 09:49
为国家做啥贡献了 真无语

指尖 回复 12-17 10:33
赚的多,交的也多啊。百分之五十的税交给国家税务局

激情无限 回复 12-17 10:10
这些戏子怎么赚的钱呢

用户15xxx41
用户15xxx41 35
2025-12-17 09:57
税务查吧,往死里查,财政的收入不找这帮人找谁呢。往死里查。往税务局举报丫的去吧
游鱼记忆
游鱼记忆 21
2025-12-17 10:13
挺反感四千年一遇美女的人设,难道从大禹治水开始,华夏就没出过能看的过眼非人工合成脸?

李洪数控 回复 12-17 10:19
美不美女的不都是靠包装出来的

用户12xxx35
用户12xxx35 20
2025-12-17 09:49
难怪那么多人要当艺人,有啥特殊贡献吗 拿的比航母设计师都要多[汗]
用户16xxx47
用户16xxx47 10
2025-12-17 09:49
好了,税务介入吧,口子已开
江南冬雨
江南冬雨 7
2025-12-17 10:32
赵露思刚消停,鞠婧祎又来了。[笑着哭]
薄荷莉
薄荷莉 5
2025-12-17 14:13
别太当真,做明星能赚钱,但是不可能是个人就一个亿几千万的来,她能赚这么多,当年就不会有8个亿都补不上坐牢的那位了。流水跟实际收入不同,合同款打给一个账户,账户谁管理,都不一定。现在公司都非常精明,钱给的太多人就不听话了,那个思路为什么闹腾,不就是赚的多拿的少嘛。干工程项目的都懂的,千万的项目你经手,能拿上千奖励都不亏待你了。
我的志保和小哀
我的志保和小哀 4
2025-12-17 10:13
全国90%的家庭一辈子都攒不到139万…呵呵…你的辛苦,你的努力,比不上人家的一根毫毛…
rehuo111
rehuo111 3
2025-12-17 09:52
有没有可能应当是16亿,但只收到1.39亿才这么说的。对我来说,1390元也挺多了
456345
456345 3
2025-12-17 09:56
劳动分配严重不公
吹嘘吧
吹嘘吧 2
2025-12-17 10:10
这些税收进来可以提高国民福利
用户10xxx25
用户10xxx25 2
2025-12-17 10:13
居然是四川老乡
༺༃仔仔༃༻
༺༃仔仔༃༻ 2
2025-12-17 16:30
该给戏子网红降降温了
小弟弟的弟弟小
小弟弟的弟弟小 2
2025-12-18 00:17
教仔教孙都要做明星网红[笑着哭][笑着哭][笑着哭]!动不动就亿亿声!!什么玩意儿……
钱都去哪了
钱都去哪了 2
2025-12-17 12:07
这么大明星一个月才25万,感觉确实不多
michael
michael 2
2025-12-17 16:57
应该对明星收重税
用户14xxx81
用户14xxx81 1
2025-12-17 10:08
不认识[呲牙笑]
老大
老大 1
2025-12-17 10:50
狗咬狗
郭金伟
郭金伟 1
2025-12-17 17:51
税局看到了吗?如实上税了?
一叶知秋
一叶知秋 1
2025-12-17 16:52
这还只是其中一个而已
云淡风轻
云淡风轻 1
2025-12-17 22:51
这样收入还嫌低?他们为社会和国家做了什么贡献?让制造业实体如何发展?