

一、背景
在英国市场销售电子电器设备,需遵守一系列法规,涵盖产品安全、电磁兼容性、限制使用某些有害物质等多个方面。
本文主要介绍适用于英国大不列颠地区(英格兰、威尔士、苏格兰)的合规指南。
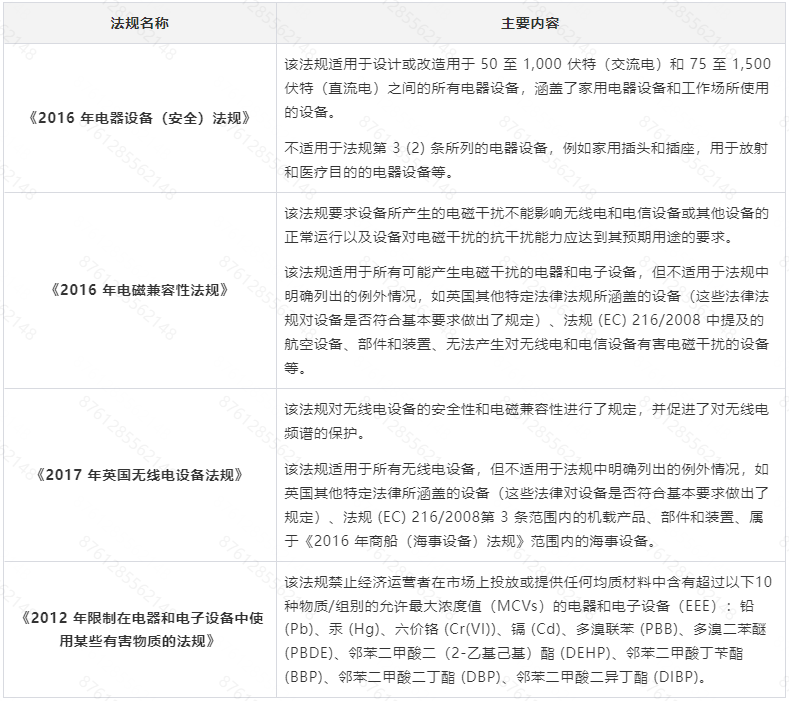
二、电器相关法规及要求
需注意,下述内容并未涵盖所有相关法规。不同的电器产品可能还需满足其他特定法规的要求,具体适用法规需根据产品的特性和用途来确定。同时,法规可能会更新,建议关注相关政府部门或专业机构的最新通知和信息。

三、制造商义务
根据英国政府发布的 UKCA标志:角色与责任 指南,制造商在将产品投放到英国大不列颠市场之前,需履行的义务,包括但不限于:
1. 确保产品符合适用法规:确保产品符合英国大不列颠市场适用的所有相关法规及指定标准,且产品按照适用法规的基本要求进行设计和制造。
2. 进行合格评定:选择适当的合格评定程序(自我评估和声明或强制性第三方合格评定),确保产品通过相应的测试和评估,以符合相关法规要求。
3. 准备技术文档:编制并保存技术文件,以证明产品合规性,技术文件应涵盖产品设计、制造方式等相关信息,通常必须保存该信息 10 年。相关期限在适用法律中有规定。4. 提供符合性声明:符合性声明可能因适用法律而异,但通常应包括制造商信息、产品识别信息、产品符合的相关法律法规以及(如适用)执行合格评定程序的核准机构的详细信息等内容。
5. 贴附 UKCA 标志:在合格评定程序完成后,在产品或其包装上正确贴附 UKCA 标志,确保其清晰可见、易读且不可移除。
6. 产品的标签信息:制造商必须在产品上标明其名称、注册商号或注册商标以及邮政地址。此外,制造商还必须在产品上标明其他产品特定标识,如型号、批次、序列号或其他可识别信息。
四、合规指南
(一)不可售商品
禁止销售的商品包括但不限于:
1、不安全的商品,如:
在英国召回商品与安全警告中公示的召回商品和被安全警告提及的商品
热得快
汽车座椅加热垫
电动移动设备的通用充电器
2、伪造认证或贴标的产品
3、已经使用过的电器或电子设备
4、违反《2012 年限制在电器和电子设备中使用某些有害物质的法规》的产品,如:铅含量超标的电子电器
5、用于非法目的的电器及电子设备,如:
设计用于故意屏蔽、干扰或妨碍警用雷达、激光信号或交通信号的商品,如:激光和雷达移相器、激光测速仪的干扰性仪器
设计用于故意屏蔽、干扰或妨碍获得许可或授权的无线电通信的商品,如:GPS屏蔽器
用于黑客攻击、解扰或以其他方式未经授权访问有线、电子或其他类型通信的监控设备和装置
不适当地规避手机锁定的产品,如:
原本由某一手机运营商锁定,经过手动解锁后可在其他运营商处使用的手机(如越狱的iPhone)
手机解锁设备(如Blackberry的解锁码)
电子序列号 (ESN) 无效的手机
没有IMEI的手机
序列号被移除或更改的商品
用于实施盗窃的非法电子设备,如:无线密钥编程设备、数字解码器、盗读卡设备
军用、警用设备,如:军用雷达探测器、警车警示灯
英国政府指南:英国贸易关税:进口禁令和限制中提及的无线电话发射机
促进、协助对受版权保护内容的侵权行为或未授权使用行为的商品,如:
替换视频游戏中现有技术的视频游戏控制器(包括卡或其他装置)
视频游戏模拟器和游戏增强器
规避版权保护的DVD拷贝机
经过改造、已禁用区域码的蓝光播放器
N in 1游戏机
6、手机/信号中继器/增强器
7、仅支持3G网络连接的手机
8、分级为Class 3B/4等级的激光产品
9、功率高于1mw的便携式激光产品
10、303便携式激光笔
11、传统白炽灯、卤素灯
12、大型消防安全系统中的烟雾探测器
13、电子烟及其零配件
14、爆炸性环境设备,如:防爆智能手机、防爆平板电脑
15、金融设备,如:
具有金融属性的POS机,包含但不限于:银联认证、Visa Paywave、PCI认证等。银联认证的设备是指能完成银联卡交易的受理设备及其安全组件,包括但不限于电话支付终端、mPOS终端、金融自助终端,智能销售点终端以及其他新型终端产品及PIN输入设备等终端安全组件
声称产品具有刷卡、收单等金融功能
标有卡组织、金融机构标志的POS机
信用卡读卡器终端和便携式磁条读卡器
(二)商品宣传合规要求
您需要确保商品信息真实、准确、完整,避免使用欺骗性、误导性描述,您需要确保:
商品发布在适当的类目下
商品信息的一致性
如实描述商品用途及商品相关信息
(三)商品标签要求
电器和电子设备在英国大不列颠市场销售时,必须确保产品上附有合规标志、制造商信息、产品识别信息,以及适用法律、指定标准中要求的使用说明和安全信息。这些标签和信息有助于确保产品的安全性、合规性,并为消费者提供必要的指导。需要包含但不限于以下信息:
产品识别信息:型号、批次或序列号或其他可识别的信息。
制造商信息:制造商的名称、注册商品名称或注册商标,以及可以联系他们的邮政地址。
合规标志:CE/UKCA 标志,以表明设备符合相关适用的法规。
以上所有内容需清晰易读,且在英国必须使用英语,以便最终用户和市场监督机构理解。
(四)合规资质要求
商家需根据商品的实际情况提交相应的资质文件。以下列出的部分文件要求仅为示例,并非售往英国大不列颠地区商品所需的全部资质文件要求,请务必关注卖家课堂的更新,以获取完整且最新的合规指引。

以上内容来源Temu卖家课堂。
