云霞资讯网

车圈23亿官司罗生门:吉利欣旺达互怼,电芯缺陷or 用错了?

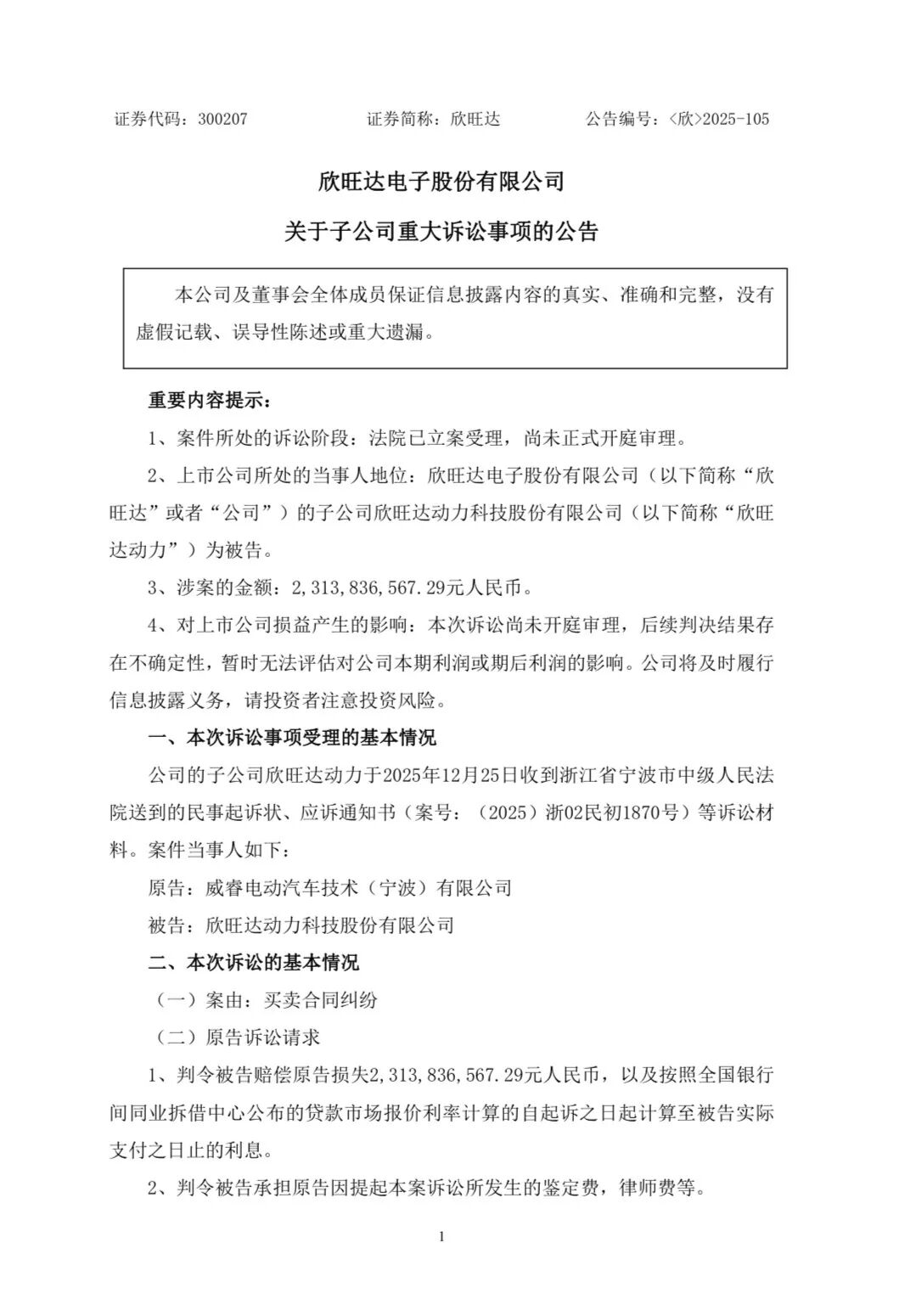
欣旺达和吉利威睿之间的纠纷,将主机长和电池供应商的矛盾带到了提前。去年年底的12月26日,欣旺达(300207.SZ)发

欣旺达和吉利威睿之间的纠纷,将主机长和电池供应商的矛盾带到了提前。

去年年底的12月26日,欣旺达(300207.SZ)发布公告称,子公司欣旺达动力在2025年12月25日收到宁波市中级人民法院送达的民事起诉状,原告威睿电动汽车技术(宁波)有限公司起诉欣旺达动力在2021年6月至2023年12月期间向威睿交付的电芯存在质量问题给其造成损失,威睿据此向欣旺达动力索赔约23.14亿元。这也是国内第一起因为电池质量问题,而引发车企起诉电池厂商的事件。

据了解,威睿是吉利旗下的电池子公司,为极氪、沃尔沃等品牌的部分车型供货。极氪曾因极氪001部分版本车型电池健康度异常为用户免费更换电池包;沃尔沃也在近期因EX30车型车辆动力电池存在热失控风险,在美国、加拿大、英国、南非等国家和地区进行召回。

但面对23亿元的天价索赔和质量问题的指控,欣旺达方面并不认可。近期,欣旺达方面在接受媒体采访时表示:“虽然原告提起了诉讼,但法律程序需要时间,原告的诉求也不一定完全成立。”欣旺达强调,作为电芯供应商,公司已对同款电芯进行了大量测试,目前采用欣旺达自主设计的电池包系统提供给其他客户,尚未出现任何质量问题。

欣旺达称,电池包属于复杂系统集成产品,电芯仅为其中一环,是否存在电芯层面的质量缺陷,仍需依赖第三方检测及完整的因果关系论证。“在电芯后续的具体应用场景和使用条件上,他们一开始并没有与我们充分沟通。”欣旺达方面说道。从这一描述来看,欣旺达认为自己的电芯没有质量问题,而被指控的电芯质量问题,则可能与吉利威睿的不当开发使用有关。

而在此之前,LG化学也曾因电池质量问题被现代控诉。在KONA EV电池起火事件中的责任归属中,现代认为,事故源于电池内部隔膜缺陷导致短路;而LG化学则认为,现代在使用电池过程中,误用了其提供的快充逻辑,是导致起火事故的直接原因,而非电池本身缺陷。双方因责任划分问题争论不休,最终在韩国监管机构施压下达成共识,共同承担召回成本(LG化学承担约‌70%,现代承担30%‌)。

目前关于此事,欣旺达和吉利威睿与当时的LG化学和现代一样,双方均各执一词,尚无明确的结论。该案件的核心焦点集中于三点:一、涉案电芯是否存在质量缺陷;二、该缺陷是否与车辆表现及后续损失之间构成直接因果关系;三、吉利威睿在电池开发是否存在不当使用,以及与辆表现及是否有直接关系。

除了吉利威睿外,暂无其他整车厂或者电池厂因电池质量问题起诉欣旺达。对此,已经有业内人士提出质疑。“零跑,理想,日产,小鹏的欣旺达电芯,用了好几年也没啥问题,特别是理想的,装车量极大,欣旺达给理想L8定点是在2023年。这些不同背景的车企,都有各自的品控标准,很显然欣旺达都要达标了,才能装车。你们觉得威睿的标准比零跑理想日产更高吗?我不敢下结论。”一位业内人士说道。

考虑到欣旺达的电芯已经在多品牌多款产品上广泛使用。作为参考,2025年1-11月,欣旺达动力电池装车量为21.8GWh,占据了国内市场3.25%的份额,位列第6位;考虑用户用车的安全问题,或许需要官方或者更权威的机构部门介入调查,才能让消费者放心。“这玩意要是处理不好,就是中式高田气囊事件。”上述业内人士说道。

不过,大部分主机厂在面度强势零部件企业的时候,其实并不愿意撕破脸破。‌‌飞灵汽车此前曾获悉,某品牌在使用某强势零部件企业的产品后,也曾出现了严重的质量问题,最终双方通过协商进行了赔付,但主机厂自己承担了名誉损失。