1月13号,第44届香港电影金像奖报名名单正式公布。

金像奖是什么?
公认的华语电影最高成就三大奖,分别为内地金鸡奖、香港金像奖、台湾金马奖。

也就是说,金像奖属于华语届级别最高的电影奖之一,含金量不言而喻。
也正是在此消息发布后,“杨幂赵丽颖报名金像奖女配”瞬间冲上了热搜。

是的,两位85花领头羊都出现在了这份榜单中,将针对同一个奖项展开角逐。

不仅竞争同一个奖,靠的还是同一部作品:电影《酱园弄》。

说起这部《酱园弄》,于2025年上映,作为来势汹汹的大制作,成绩口碑都面临了滑铁卢。

豆瓣评分不及格,累计票房只有3.75亿。

里子丢了还有面子,作为一部戏外比戏里热闹的影片,《酱园弄》最大的特点:拥有内娱近十年可遇不可求的演员阵容,众星云集具象化。

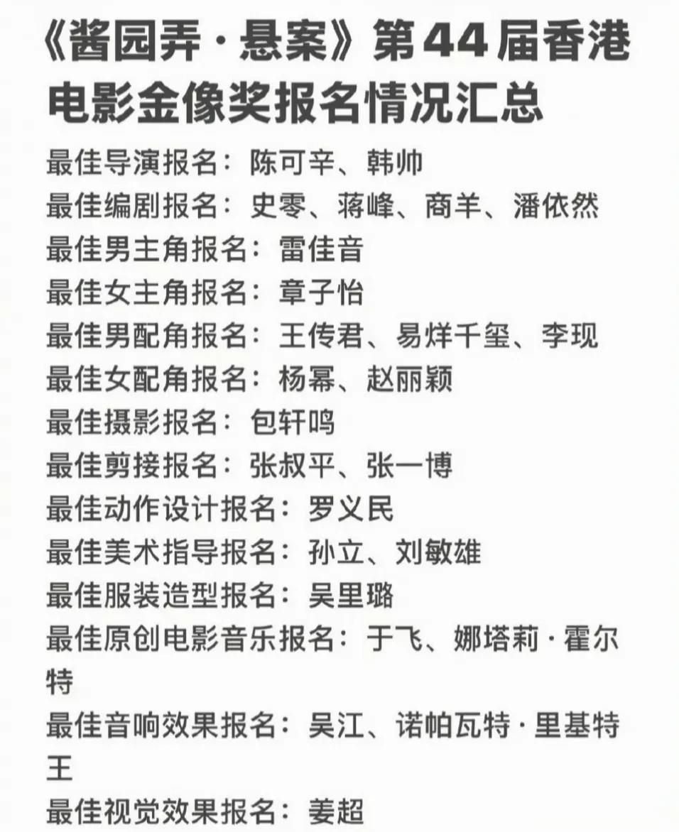
加入的明星多意味着要分的羹多,不出意外地,本届金像奖中,进入入选片目的《酱园弄》囊括了不少报名。
最佳女主角:章子怡
在电影《酱园弄》中,章子怡饰演詹周氏,作为本片的主人公,这是个有着历史人物原型的悲惨角色。

詹周氏,生活在40年代上海的底层女性,因长期遭受家暴在绝望中反杀丈夫,轰动一时的杀夫分尸案就此由来。
最佳男主角:雷佳音
在电影《酱园弄》中,雷佳音饰演薛至武,上海市警察局黄浦分局的副局长,酱园弄杀夫案的主要调查负责人,人物复杂多面,性格暴戾癫狂。
最佳男配角:王传君、易烊千玺、李现
没看错,《酱园弄》一次性报名了3个金像奖男配。
其中,王传君饰演詹周氏的丈夫“大块头”詹云影,婚前温柔体贴,婚后暴躁易怒,家暴时的狰狞面目令人不寒而栗。

易烊千玺饰演宋瞎子,作为住在詹周氏楼下的盲眼算命师,为案件提供关键线索,整个人阴郁神秘。

李现饰演张宝福,市井混混兼收债人,属于油腻狡诈、欺软怕硬的反派。
最佳女配角:杨幂、赵丽颖
没看错,《酱园弄》的最佳女配角报给了两位85花代表。
其中,杨幂饰演王许梅,是詹周氏的狱友,亦是狱中的“大姐大”,表面狠厉内心柔软,对詹周氏多次关怀照顾,展现了乱世中女性之间的互助微光。

赵丽颖饰演西林,作为知识分子,性格清醒坚毅,是一位以笔为武器、为女性发声的先锋作家,象征着那个年代进步思潮的力量。

至此,《酱园弄》在金像奖演员方面的报名名单盘点完毕。

除了台前,幕后也报名了不少,主打一个“雨露均沾”广撒网。

说起此届金像奖网友最大噱头,莫过于来自杨幂赵丽颖的正面较量。

作为85花中的领军人物,两位是圈里圈外的“天选对家”,在内娱分庭抗礼多年。
杨幂赵丽颖上一次出现在同一部戏中,还是2010年播出的《红楼梦》。

再后来,赵丽颖的“为什么总把我认成杨幂”就此让两人之间开启了剪不断理还乱的微妙关系。

渊源由来已久,两人走红后还能在出现在一部戏中,在大家看来本就是“破天荒”,如今竟又迎来公开角逐。

通过同一部戏,报名同一届奖项同一个项目,可以说,这是来自业内的看热闹不嫌事大。

出道多年就这样迎来了正面较量。

不过话说回来,从报名到提名有一定距离;从提名到得奖又有一定距离。
焦点已经聚集,这波85花能否杀出重围,尚且存疑。

是双双落选还是独自飞升,暂且拭目以待。