
2025年即将过去,作为从业者,你对娱乐直播行业的记忆有哪些?
我们看到,一年,监管层面继续重拳出击,许多违规公会及主播被清退;小红书等实力新玩家入场,搅动行业一池春水,也让许多公会吃到了红利;
团播依然火热,市场持续扩大,但内容升级与监管收紧同步推进,行业从“流量至上”迈向“内容为王”;
公会竞争蔓延至培训赛道,既有免费赋能亦存付费争议,折射出行业专业化转型的迫切与焦虑......
在2025年即将过去的节点,新播场对娱乐直播行业今年的几个变化进行了盘点,也希望能够从中看到整个行业发展和趋势。
公会洗牌
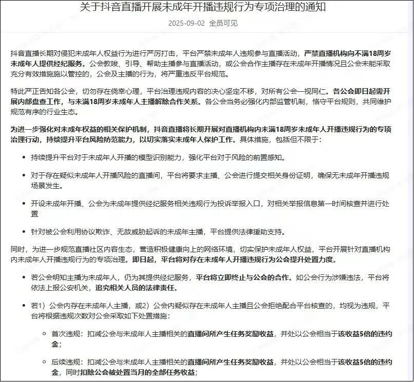
今年,娱乐公会依然经历着整顿风暴。
9月10日,抖音直播发布公告,清退了11家涉及“未成年开播违规行为”的公会。而据统计,下半年以来来,各大直播平台密集清退违规公会,仅抖音的数量就近200家。

除了抖音之外,快手、视频号等平台也在加大了对于违规公会的整治力度。8月13日,快手公告了“关于违规公会违规行为的处罚公示”,8月初处置了295家公会、清退其中22家公会。
可以看到,今年以来,各大直播平台将生态治理、合规运营放到了更加重要的位置。
许多公会也感受到了平台的决心。越来越密集的整治动作、越来越大的整治力度,再度为公会们敲响了警钟。
一方面,平台整治力度只会越来越大,公会不能存在侥幸心理;另一方面,整治类型及内容越来越细分,必须紧跟平台要求。比如,如今不止整治低俗内容,还会面向团播、未成年开播等展开专项整治。
当行业告别野蛮生长的红利期,进入精细化运营的新阶段,那些真正将合规视为核心竞争力的公会,才能在行业的浪潮中扎稳根基,不断积累优质的主播资源、良好的品牌口碑与成熟的运营体系,最终穿越周期,走向更长远的未来。
新玩家
今年4月,小红书入局娱乐直播,招募公会并发布了多个关于直播公会运营、直播机构运营经理的相关岗位。9月1日,小红书娱乐直播全面开放。
在头部平台竞争加剧、行业增长变缓的情况下,寻找新的经营阵地和增长曲线就成为了突围的关键。因此,许多公会涌入小红书试水。

作为一个新入场娱播赛道、用户体量大的平台,小红书被视为公会的新掘金之地。然而,有公会表示,小红书并不适合传统秀场公会,传统个播的打法似乎也在这个平台上失灵了,只有团播公会比较有机会。
近期,小红书还开启了首个年度盛典,分为“年度实力爱播榜”、“年度直播红人榜”及“年度荣誉公会榜”三大赛道。新播场发现,天犇传媒、小象大鹅、娱加娱乐、光芒时代等其他平台的头部公会已经入驻小红书,并在公会赛跃居前列。

团播热
今年,团播依然是最为火热的娱乐直播内容赛道。
据中国演出行业协会发布的《2025中国网络表演行业团体直播业务现状与发展情况分析报告》(以下简称:《报告》),显示2025年团播市场规模预计突破150亿元,较2024年增速超3%;团播直播间日均开播量已突破8000个,行业发展势头强劲。
《报告》还指出,自2020年兴起以来,团播业务已历经萌芽生长期、批量复制期,当前正式迈入价值转型期,呈现“内容精品化、精品规模化、合规化程度高”三大新特征。

纵观今年的团播赛道,可以看到“火热”和“冷却”并存:
一方面,团播的火烧到了各行各业,吸引了许多大公司跨界入场,而且团播的内容形式持续进化,越发优质、多元。比如,专业院团的入场,让团播直播间堪比大型歌舞表演舞台。
另一方面,监管层面也在给狂飙的团播踩刹车。2025年末,中央网信办牵头的“清朗·整治网络直播打赏乱象”专项行动持续发力,抖音、快手等平台同步收紧管理尺度,曾经野蛮生长的团播行业迎来前所未有的整顿风暴:多个违规账号被封禁,多家团播机构被处置......
从行业层面来看,监管“升温”不是让行业“降温”,而是为团播行业划定发展红线,推动其从“流量至上”转向“内容为王”。
新赛道
今年10月,抖音头部公会苏江传媒在杭州举办了为期两天的公会长培训课,仅面向公会长开放,主要内容是公会搭建及团队管理等,重点是课程免费。
据苏江传媒公会长长江在其抖音账号发布视频称,报名公会数超过千家。

不久前,还有公会表示,另一家公会野行传媒也在做公会培训,搭建了一个商学院,为公会提供了多项课程赋能,包括拉新渠道、招募IP、线上陪跑等课程内容及相关服务,价格为6980元-19800元不等。需要注意的是,野行传媒此前因为存在违规行为,已被抖音直播官方清退。
公会之所以卷向培训,归根究底还是因为娱乐直播行业的内卷。
这既倒逼公会专业化、精细化运营,所以不得不抓住每一次能够转型突破的机会,渴望向头部公会取经。所以,这就让这类培训课程有了市场。但公会做培训,究竟是输出真干货还是割韭菜,还得看课程本身。
纠纷多
今年以来,不少主播与公会、网红与机构之间的纠纷案例再度出现在大众视野。
3月,抖音主播“裘代表”因违反合同与无忧传媒解约,被索赔800万;4月,千万粉丝网红“刀小刀”与前经纪公司的解约纠纷备受关注,据刀小刀所说,其与背后MCN机构锦晨文化签约仅33天被判赔400多万。
因为处于不同的立场,公会和主播出于自身的利益难以达成一致,也就产生了纠纷。这也让许多主播对签约公会持以谨慎的态度。
今年7月,抖音直播曾推出“主播安心入会”政策,打击直播机构不当签约、履约行为,保障主播权益。当主播与机构在退会、合约等方面存在纠纷时,主播可申请平台介入研判,保障自身合法权益。平台也将对违反相关规范的机构进行扣减健康分、限制经营能力的处置。

政策实行3个月后,抖音直播已累计帮助12213名主播完成线下合约人工抽检,协助5441名主播成功仲裁退会,对约290家存在不当签约、履约行为的直播机构敦促整改、予以处罚。
可以说,公会与主播之间的关系越发微妙。在平台的介入下,双方之间能否合作走向共赢,还是要看公会本身的能力。
对于公会来说,曾经靠批量签约主播就能躺赢的时代早已落幕,如今公会们面对的是一场没有终局的马拉松。沉下心招好主播、给主播做好内容、与主播之间达成更紧密的合作方式,成为了更为稳妥且长久的经营方式。
结语
2025年的娱乐直播行业,就像一场大浪淘沙:平台监管的“拳头”越来越硬,小红书这样的新玩家又不断加入战局,逼得公会们不能再躺着赚钱,只能绞尽脑汁,要么挤进团播的新风口,要么甚至搞起了“教别人怎么办公会”的培训......
所有的变化,都指向一个核心:那个靠打擦边球、批量签主播的“草莽时代”,已经彻底翻篇了。行业正在从过于追逐流量数据,转变为真正帮用户创造价值。
这也意味着,直播行业的价值评判标准变了。内容精品化、运营专业化、发展规范化不再是口号,而是生存的必修课。
同时,院团等专业力量的入场和AI等新技术的赋能,正在共同拉升整个行业的水位。当行业告别“野蛮生长”的红利期,真正沉下心来做内容、建规范、求共赢的玩家,才能在这场马拉松中跑到最后、成为赢家。