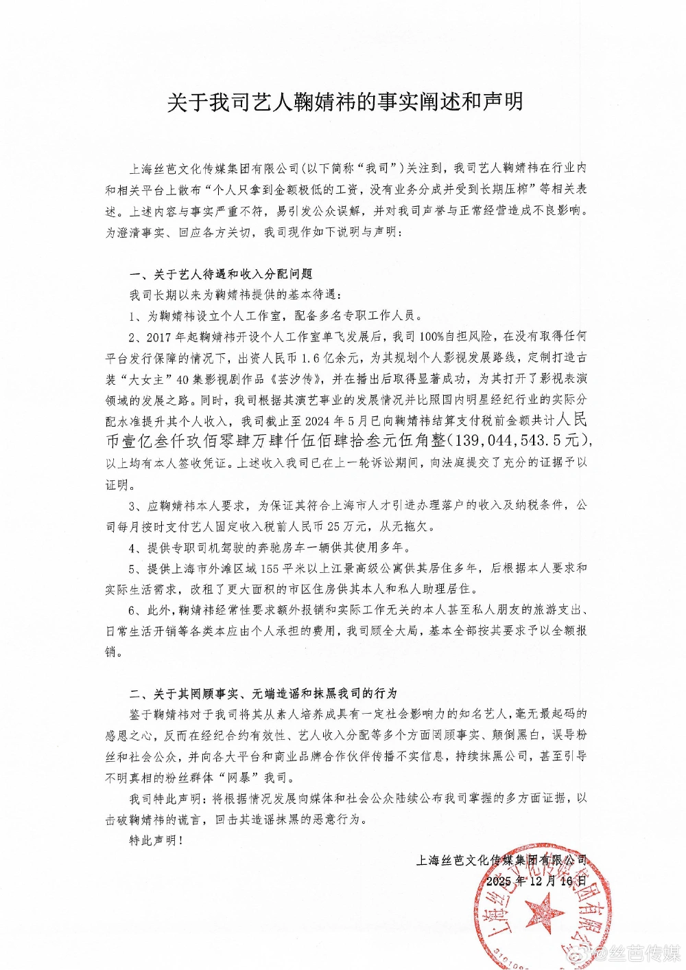
12月16日,丝芭传媒的一则“事实阐述声明”让娱乐圈炸开了锅——不仅直接晒出向鞠婧祎支付的税前总收入超1.39亿元,更披露其每月固定工资高达25万元,瞬间将这场合约纠纷推向全民热议的风口。
事件的起因要从12月15日说起。鞠婧祎方率先发布声明,称与丝芭传媒的经纪合约已于2024年6月终止,指控公司存在伪造补充协议、骚扰合作方等违约行为,甚至暗示自己“收入极低、遭受长期压榨”。没想到一天后,丝芭传媒直接甩出“硬核反击”:不仅晒出笔迹鉴定报告否认伪造签名,更公开了详细的薪资明细,强调25万月薪是为满足上海人才引进落户的纳税要求,所有收入均依法完税,经得起税务核查。



鞠婧祎的薪资曝光,意外撕开了娱乐圈收入差距的遮羞布。根据行业数据,娱乐圈薪酬呈典型的“金字塔结构”:
头部艺人:像鞠婧祎这样的顶流,不仅有25万固定月薪,商业代言、影视分成更是收入主力,其主演电影《逃出大英博物馆》票房4.3亿,联名产品首日销售额破5000万,商业价值直接体现在收入上;
腰部艺人:SNH48其他成员的生存现状截然相反,成员杨媛媛曾晒出540.96元工资单,有人自曝“工资不够还房贷”,甚至要靠粉丝礼物提现维生;
行业对比:TVB基层艺人月薪仅8000-2万港币,资深配角日薪500-900港币,有港姐冠军离巢后转行洗碗,只因收入更稳定。


如今这场纠纷的核心,早已超越“薪资多少”的争论。丝芭传媒称11年间累计支付1.39亿,还投入1.6亿规划影视路线;鞠婧祎方则强调合约已终止,指控公司违约。再根据业内人士透露,娱乐圈艺人薪酬通常是“低底薪+高分成”模式,固定工资超5万已属罕见,丝芭的25万月薪更像是“绑定艺人的筹码”,与长达20年的合约形成呼应。


而网友关心的“落户专用薪资”,也揭开了明星特权的一角——为满足上海人才引进的纳税要求,公司专门定制高薪架构,这是普通求职者难以想象的操作。
从合约真伪到薪资多少,鞠婧祎与丝芭传媒的这场博弈还在继续。但不可否认的是,这场纠纷让娱乐圈的薪酬体系再次被审视:头部艺人的天价收入与基层从业者的生存困境,到底该如何平衡?1.39亿的支付是否匹配艺人的商业价值?欢迎在评论区留下你的看法,一起探讨娱乐圈的生存法则~
评论列表