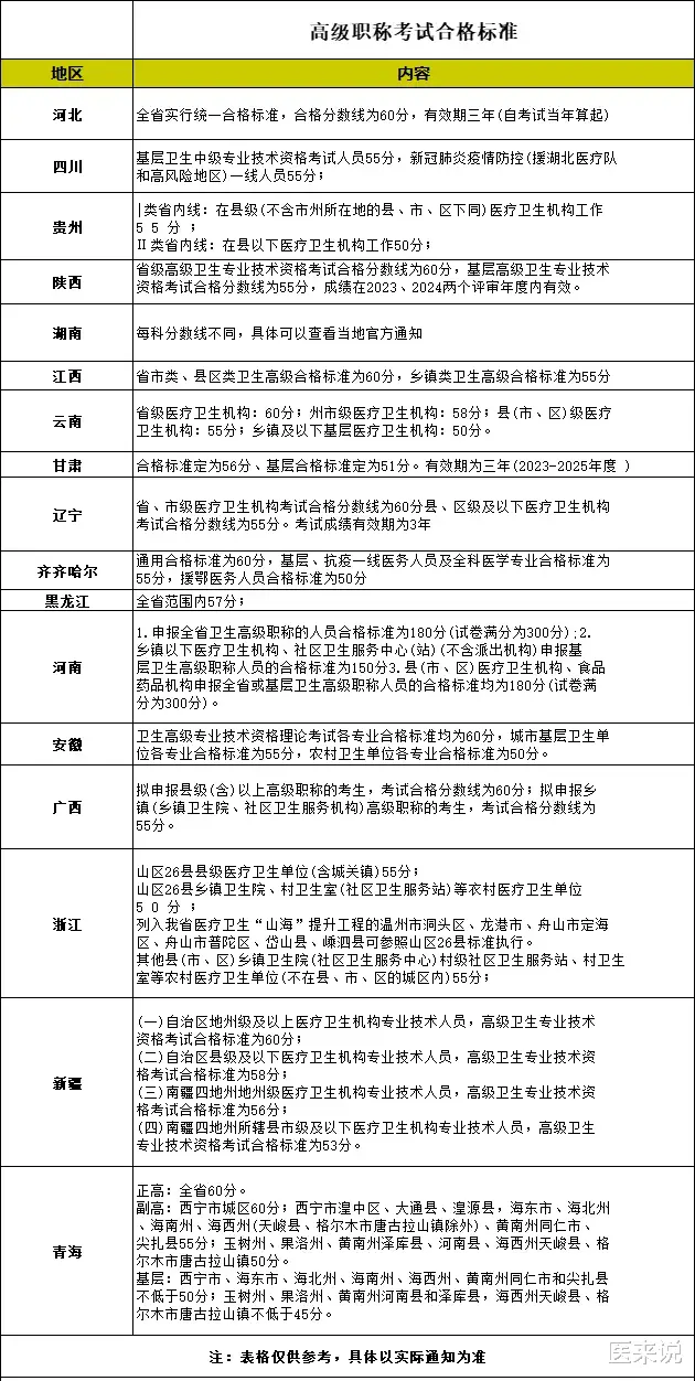
卫生高级职称考试已经入倒计时,很多主任比较关注考试要考到多少分才算合格?参考2024年卫生高级职称考试合格标准,小编为您整理如下:
湖南
参评全省统一组织的卫生系列高级职称评审的人员,专业理论考试成绩当年有效,专业理论考试以实际参考人数为基数,按正高70%、副高80%的比例确定合格标准。
参评各市州组织的基层卫生系列高级职称评审的人员或自主评审单位参评人员,统一参加全省专业理论考试,考试成绩作为评审参考条件,合格标准、有效期限和评价权重由评审机构按照相关规定和程序自行确定。
广东
考试成绩合格分数线为60分,考试成绩5年有效。符合以下条件的人员可享受相应倾斜政策:
(一)基层医疗卫生机构专业技术人员,成绩合格线调整为55分。
(二)截至2024年12月31日男满58岁、女满53岁的考生,不划定合格分数线,成绩供评审参考。
河南
乡镇(街道)卫生院、社区卫生服务中心(站)以及村卫生室人员申报乡镇社区副高级职称的,合格标准为150分(试卷满分为300分);其他人员合格标准均为180分(试卷满分为300分)。
广西
根据《关于卫生系列高级专业技术资格评审管理有关问题的通知》(桂职改〔2014〕1号)精神,卫生系列高级专业技术资格专业能力考试合格分数线按照考生拟申报高级职称性质划分,拟申报县级(含)以上高级职称的考生,考试合格分数线为60分;拟申报乡镇(乡镇卫生院、社区卫生服务机构)高级职称的考生,考试合格分数线为55分。
陕西
省级高级卫生专业技术资格考试合格分数线为60分,基层高级卫生专业技术资格考试合格分数线为55分。成绩在2024、2025两个评审年度内有效。
甘肃
全省高级卫生专业技术实践技能考试已顺利结束,经省人社厅同意,现将考试成绩、合格标准予以公布:
一、申报全省卫生系列高级职称评审人员,高级卫生专业技术实践技能考试成绩合格标准定为56分。
二、申报全省基层卫生系列高级职称评审人员,高级卫生专业技术实践技能考试成绩合格标准定为51分。
三、考试成绩达到合格标准的人员,参加卫生系列高级职称评审,有效期为三年。
江西
一、正常申报省市类、县区类卫生高级专业技术资格人员,合格标准为60分;破格申报省市类、县区类卫生高级专业技术资格人员,合格标准为70分。
二、正常申报乡镇类卫生高级专业技术资格人员,合格标准为55分;破格申报乡镇类卫生高级专业技术资格人员,合格标准为65分。
三、乡村振兴重点帮扶县正常申报县区类卫生高级专业技术资格人员,合格标准为58分;乡村振兴重点帮扶县破格申报县区类卫生高级专业技术资格人员,合格标准为68分。达到合格标准的考试成绩,有效期为三年。各地、各部门要严格执行,不得随意降低或提高标准,确保卫生高级专业技术资格评审工作顺利开展。
黑龙江
省直卫生系列高级职称专业技术考试通用标准为60分;基层、抗疫一线医务人员及全科医学专业合格标准为55分;援鄂医务人员合格标准为50分。符合多个降段项目的考生,以最高降段项目为准,不重叠降段。
河北
全省实行统一合格标准,合格成绩分数为60分。
江苏
申报评审专业考核合格标准为60分。
宁夏
市级及以上医疗卫生机构人员60分,县级及以下医疗卫生机构人员55分。
四川
一、卫生(中医药)副高级资格考试各科目合格标准为试卷满分的60%。
二、基层卫生(中医药)副高级资格考试,各科目合格标准为58分。
天津
考试成绩合格线为60分,通过考试的人员可取得考试合格证书
内蒙古
考试成绩合格线为60分
其他地区合格标准可参考2024年卫生高级职称考试合格标准:

(图源网络)