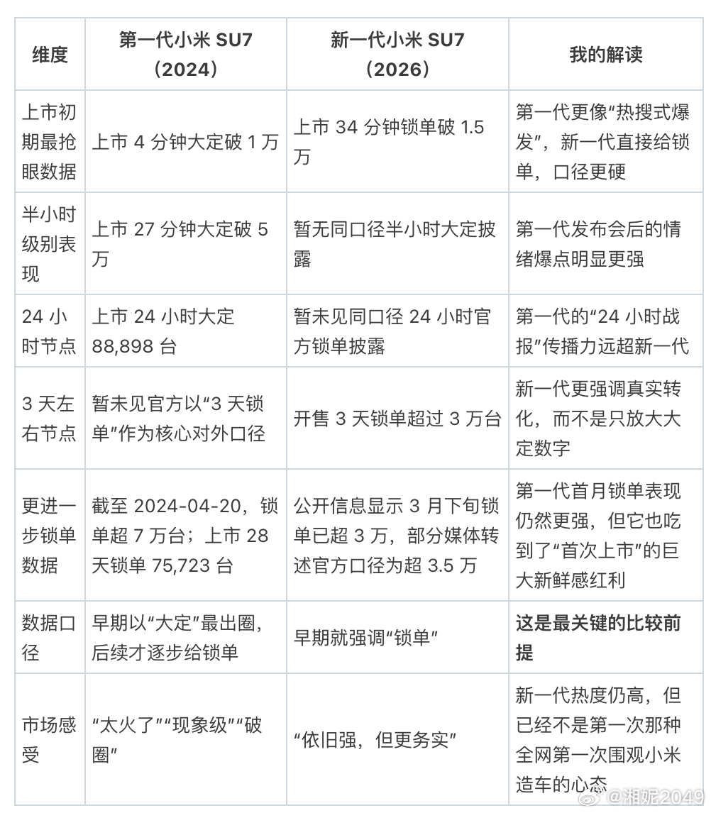
新一代SU7锁单超4万辆 怎么说,差不多相当于别家小半年的量了。
之前很多人一直唱衰小米新一代SU7没爆起来,但问题是初代SU7已经打穿这一类购车群体了,讲句大白话就是该买的都买了。新一代SU7的目标人群又都是高度重合的,还能撬动这么多量,你说屌不屌?
还有一点是,小米过去一直在受饱和式攻击,所以也已经学会不那么“老实”了,开始藏拙了,树大总归是招风的。回看之前雷总发博管理新一代SU7的预期、发布会结束后只公布锁单,数字看起来确实没那么惊为天人,为啥?
因为做大事要低调。


新一代SU7锁单超4万辆 怎么说,差不多相当于别家小半年的量了。
之前很多人一直唱衰小米新一代SU7没爆起来,但问题是初代SU7已经打穿这一类购车群体了,讲句大白话就是该买的都买了。新一代SU7的目标人群又都是高度重合的,还能撬动这么多量,你说屌不屌?
还有一点是,小米过去一直在受饱和式攻击,所以也已经学会不那么“老实”了,开始藏拙了,树大总归是招风的。回看之前雷总发博管理新一代SU7的预期、发布会结束后只公布锁单,数字看起来确实没那么惊为天人,为啥?
因为做大事要低调。

