云霞资讯网

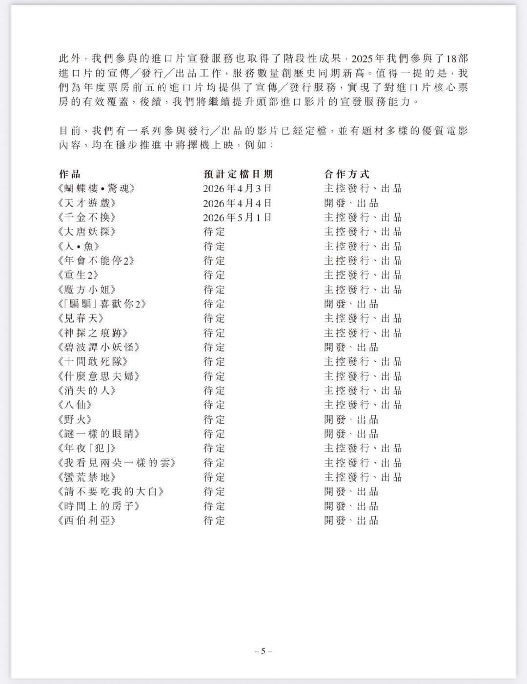
猫眼财报显示,电影《人·鱼》择机上映,猫眼主控发行、出品。 王一博与程耳在探索新

猫眼财报显示,电影《人·鱼》择机上映,猫眼主控发行、出品。 王一博与程耳在探索新境中聊到这部电影时两人神秘地会心一笑,这让人非常好奇到底是怎样的一部电影。 王一博说相信它的结果一定是好的,角色让他有很大的满足感,但拍摄过程让他很痛苦。 优秀的导演与他的缪斯强强联手二次合作的电影,期待值拉满了。

评论列表

用户10xxx37
用户10xxx37 1
2026-03-27 14:20
是啊,猫眼多打脸某家黑子呀哈哈哈。无数次造谣《人.鱼》没拍,无数次造谣《人.鱼》被软封杀无法上映