云霞资讯网

年后管理👉🏻一周吃练计划表!薄肌女拿捏~

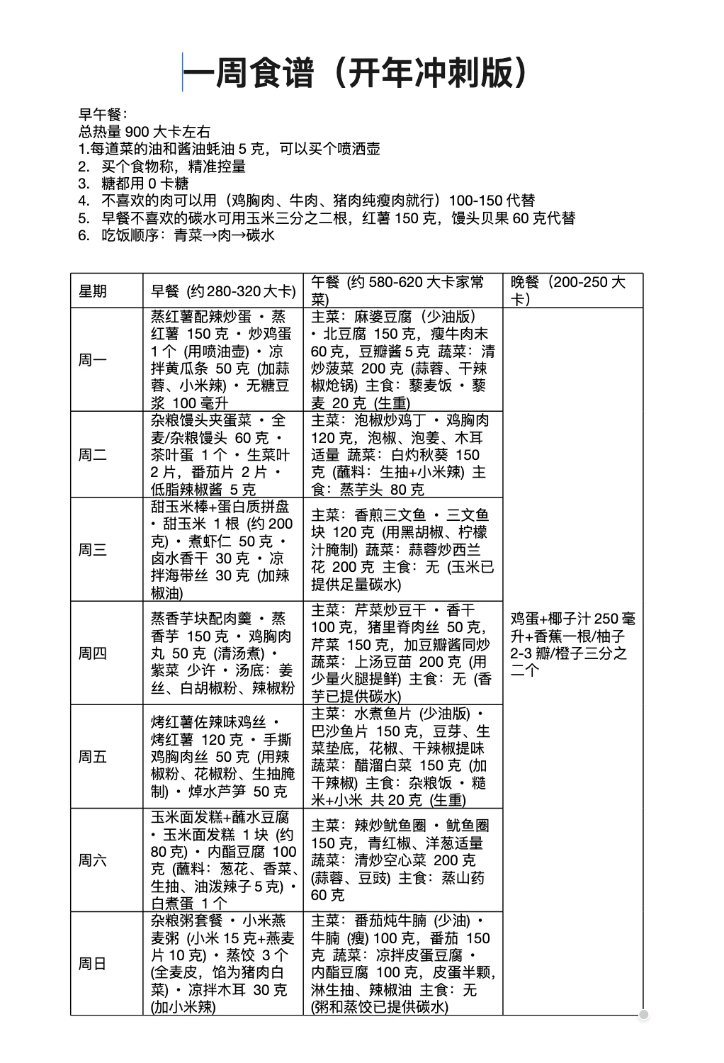
🧘🏻‍♀️从高体脂修炼成腹肌女 这条路怎么做咱可太懂了 今天给大家分享一下居家女生练出薄肌的经验! 分两个方面,饮食和运动 (具体安排见p3-p8) ▶️饮食: 切记薄肌身材三分练七分吃 1.日常饮食吃多少? 吃够基代,基代吃不够身体就会进入节能模式,疯狂储存能量但不消耗,体脂就下不去 2.碳蛋脂摄入量: 轻运动时1.5倍碳水蛋白,0.8倍油脂 臀腿日1.8-2倍蛋白碳水 这是维持身体机能正常所需要的配比 3.运动饮食 臀腿日练前一根香蕉or50克馒头 所有力量训练后补充优质蛋白 最好在力训后一小时左右补充,这是肌肉合成最佳窗口期 但薄肌是需要控制热量的 所以练后会来一杯康宝莱奶昔!每份25克才92大卡,里面10克蛋白质和丰富膳食纤维,运动随时补给,还饱腹感强 权威低GI+低GL认证,减少升糖担忧 特别添加11种维生素,5种矿物质,助力每日膳食均衡 两个字:全面 有时候轻断也会用它~早餐代餐也很奈斯 选它还因为康宝莱是有46年历史的大品牌,在国内也有自己的实验室和生产基地,品质有保障~ ▶️运动 具体安排在图片 但注意三个点 1.一周五练,练二休一+练三休一,更容易恢复 2.有氧和力量同时间做则先做力量,后做有氧;分开做则早上空腹有氧,晚上回来力量 因为力量主要是爆发力,需要足够多的糖原 而有氧糖原越少,脂肪就消耗的越多,这样的安排就能效率最大化 3.有氧建议选Hiit,一周三次以上,hiit减脂效率高掉肌肉却很少很少,还能有“睡后收益”,提高你的静息代谢 健身运动腹肌身材管理自律马甲线康宝莱康宝莱奶昔