一、当日行情分析
1、市场观察
今天市场呈现出显著的结构性分化:油气、黄金等避险资源品全线爆发,而大部分科技股和制造业板块则承压调整。

板块掀涨停潮,中国石油、中国石化、中国海油“三桶油”历史首次收盘集体涨停。这直接印证了盘前关于“霍尔木兹海峡风险推升油价”的判断。黄金板块指数大涨8%,西部黄金、山东黄金等多股涨停。市场完美演绎了地缘风险下的“避险”逻辑。招商南油等油运股涨停,甲醇等化工品概念股(如金牛化工)也集体走强,说明市场开始沿着“供给冲击→价格传导”的链条进行深度挖掘。

2、天然气涨价


二、专栏回顾
1、麦格米特
2026年将是麦格米特从“故事”走向“业绩兑现”的关键一年,增量主要来自三个方面:
AI服务器电源(PSU)订单放量:这是最直接、最核心的增量。英伟达GB200/GB300NVL72机柜将在2026年大规模出货,公司作为核心三供(与台达、光宝并列),其PSU产品将从25年的小批量订单转向大批量交付,直接拉动营收和利润增长。有券商估算,公司2026年仅PSU业务收入就有望接近40亿元。
新产品的平台化拓展:公司正在将自己打造为AIDC供电的全能选手。除了PSU,其布局的BBU、超级电容以及价值量更高的HVDCSidecar等产品,将在2026年逐步进入市场。特别是HVDC方案,有望在Rubin架构时代成为主流,单机柜价值量可能是PSU的数倍,为公司带来远超PSU的想象空间。

2、拓荆科技

键合设备












更新:受益即将到来的“两存”大规模招标
深度绑定“两存”,份额持续提升:拓荆科技是长江存储和长鑫存储的核心设备供应商。在长江存储的3DNAND产线中,其PECVD设备承担了关键介质薄膜沉积任务;在长鑫存储的DRAM产线中,其ALD设备也已实现国产替代。随着国产化率提升,公司在“两存”的份额有望进一步增加。
存储“超级周期”与扩产预期:全球存储市场自2025年以来价格回暖,行业进入新一轮景气周期。为满足市场需求(尤其是AI驱动的HBM等高带宽存储需求),长江存储、长鑫存储等国内大厂有强烈的扩产动力。市场预期新一轮大规模设备招标即将启动。
在手订单饱满,业绩高增可见:截至2025年第三季度,公司合同负债(反映在手订单)达12.4亿元,环比增长23%。2025年前三季度营收同比增长85.27%,净利润同比增长105.14%,业绩已进入高速释放期。充足的订单为未来业绩提供了高确定性。
三、绿色氢氨醇,产业春天来了
1、政府补贴



2、产业支撑






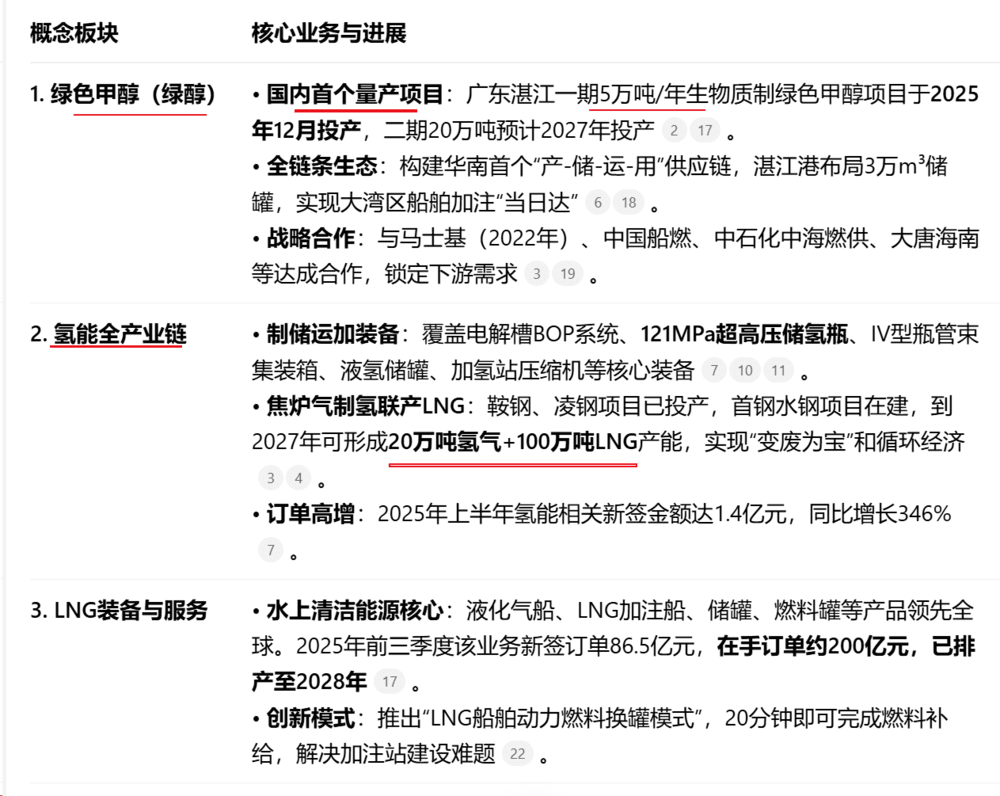
3、佛燃能源

氢能全产业链协同支撑:佛燃能源在氢能领域早有布局,涵盖制氢(电解水、副产氢)、储运、加氢站建设及终端应用。这为其发展绿色氢氨醇一体化项目提供了从原料、技术到市场消纳的产业协同基础。
4、中集安瑞科
公司在绿色甲醇和氢能两大最具潜力的零碳能源赛道已完成从关键装备到运营服务的深度布局,将直接受益于国际航运脱碳和国内工业减碳带来的需求井喷。
“天然气-氢能-绿色甲醇”业务在技术、客户和基础设施上高度协同。例如,LNG船建造能力可延伸至甲醇、氨燃料船;加注网络可共享;氢能装备为绿醇提供原料保障。
估值具备重估潜力:随着绿色甲醇等项目陆续投产并贡献利润,公司的成长属性将愈发凸显,有望从传统的周期型装备制造商估值,向成长型绿色能源解决方案商估值体系切换。

四、国泰集团——AK59
国泰集团构建了"一体两翼"的战略发展格局,其中"一体"指核心业务民爆一体化,"两翼"分别为军工新材料产业以及轨道交通自动化与信息化产业。





五、技术分析第4讲——圆弧底
1、圆弧底
圆弧底又称“锅底形”,是一种缓慢反转形态,多出现在长期下跌趋势末端。其核心形态特征是:股价/期货价格下跌速度逐渐放缓,随后进入横向整理,再缓慢回升,整体K线走势呈现“下凹的圆弧”状,如同一个锅底。

从市场逻辑来看,圆弧底的形成是多空力量博弈的结果:前期空头占据主导,价格持续下跌;随着空头力量逐渐衰竭,多头开始试探性入场,价格下跌速度变慢;当多空力量达到平衡,价格进入横盘整理;最终多头力量超过空头,价格开始逐步回升,完成底部反转。
圆弧底形态的关键的是“缓慢”——没有剧烈的反弹或下跌,走势平滑,体现了市场情绪从恐慌下跌到逐步企稳、再到乐观回升的缓慢转变,适合中长期布局。
2、杯柄形态
杯柄形态(CupandHandle),顾名思义,整体走势像一个“带手柄的杯子”,由“杯身”和“杯柄”两部分组成,多出现在长期下跌趋势末端或中期回调阶段。核心逻辑是:价格先经历一轮深度下跌,随后反弹回升,形成“杯身”;接着短暂回调,形成“杯柄”(蓄力过程);最终突破杯柄顶部压力位,确认反转,开启新一轮上涨。
与圆弧底相比,杯柄形态的核心区别的是“多了一次回调蓄力”,走势更具层次感,反转的爆发力更强;而圆弧底是平滑筑底,没有明显的回调手柄,上涨节奏更平缓。
杯柄特征:位于杯口下方,是短暂的回调走势,长度通常为杯身长度的1/3-1/2,回调幅度不宜过大(一般不超过杯口高度的15%),否则形态失效;K线多为小阴小阳,波动幅度小,体现“蓄力”特征。

日K线




周K线杯柄形态

复合形态

月K线杯柄形态


特别声明:
文中股票仅为投资逻辑,无任何买卖建议。