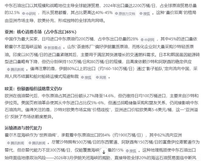
美国为什么在这个时候对付伊朗? 这个话题,也可以用:为什么今年欧洲各国在春节前后密集访华,而且姿态都很谦逊? 阿亚图拉·赛义德·阿里·哈梅内伊1939年7月17日-2026年2月28日。 这位是唯一出生于1940年代以前,而且至身亡前,还在任的重要政治影响力人物,是的,唯一,全球唯一。 在我的感受里——堂吉诃德,用最后的冲锋来,与落日的帝国,一同向这个世界做最后的告别:旧的秩序即将瓦解。 美国为什么在这个时候对付伊朗? 这对于普通人而言是个问题,对于另外一些人而言,这个不是问题,他们对于这个事件的问题是:这个事情发生的具体时间点最可能在什么时候?东方的态度是什么?我们还能做什么? 所以,就有了非同寻常的各国春节前后密集访问我们的情况。 为什么大家都确定美国会对付伊朗? 因为,相比触动灵魂——触动利益太难了:战争是政治的延续,政治的基础是经济——经济的第一性原理:既得利益者!(我胡诌的) 直白第一点,中东是最后的“蛋糕”——救命稻草。 第一 中东地区的财富 中东富豪及主权财富基金的全球资产布局已形成“主权基金主导、多元配置驱动”的格局,沙特、阿联酋、卡塔尔三国2024年净财富总额达7.5万亿美元,其中主权基金管理资产占比超60%,成为全球资本流动的关键力量 第二 中东石油对全球经济的影响 2024年出口量达2200万桶/日,占全球原油贸易总量的32.5%,而从贸易额看,其占比更高达40%-45%。 亚洲:核心消费市场(占中东出口65%) 欧美:份额萎缩但战略意义仍存 欧洲在俄油替代后,中东原油占其进口份额从27%降至14.6% 为什么是这时候? 因为,世界能源格局已经改变,以我们为例。 2025年消耗能源,换算为61.7亿吨标准煤,同比增长3.5%,其中煤炭占比约51.4%(首次降至),清洁能源占比30.4%,也就是石油占比不到20%。 而这20%,具体数据——2025年国内石油消费总量为7.62亿吨,同比微增1.1%。其中,国内原油产量为2.16亿吨,对外依存度约为70%。 而这70%,又来自不同地区,其中中东的沙特阿拉伯、伊拉克、阿曼、阿联酋、科威特等合计,约占40%。 通俗来说,中东地区的石油,占我们整个能源消耗的20%*70%*40%=5.6%。 而,俄罗斯的石油占我们的能源比重,20%*70%*17%=2.38% 我们自身的原油能源比重是,20%*30%=6% 注意:我们是有新能源,但是,日、韩、印、德等众多国家,仍然倚重石油能源——石油的供给波动,会直接影响其生活成本、生产成本,也就说,不像俄、中、美,既有能源兜底,又有议价的“能力”。 为什么是必然? 美国的2025年财年(2024年10月1日至2025年9月30日),相关数据: 财政收入,5.235万亿,GDP占比17.3%,增长6%,其中: 个人所得税约2.66万亿美元,增长了10%; 企业所得税:收入约为2600亿美元,但同比下降了15% 关税收入:约1950亿美元,同比增长1180亿美元,增幅高达153% ,占GDP的比例也从0.3%跃升至0.6% 财政支出: 教育部支出:因学生贷款政策调整而从2680亿美元骤降至340亿美元,减少2340亿美元; 债务利息支付:达到了一个历史性的里程碑——天文数字,财政部的利息支出约为1.216万亿美元,同比增长7%——财政收入增长率还比利息增长率低一个百分点。 医疗保健:包含Medicare和Medicaid的总支出约3.0万亿美元,同比增长8% 社会保障:支出约1.6万亿美元,同比增长8% 国防支出:约9000亿美元,同比增长4%








