云霞资讯网

今日河北多地有雪,局地暴雪,多条高速站口因雾关闭,最新出行信息→

转自:河北新闻网

▌天气预报

河北省气象台2026年03月01日05时发布天气预报:

今天白天,保定南部和石家庄、沧州及以南地区阴有雨夹雪或小雪,其中邢台西部和南部、邯郸有中到大雪,个别地点有暴雪;其他地区多云。最高气温,石家庄、沧州以南地区1~5℃,其他地区5~9℃。

今天夜间,张家口和保定、廊坊及以南地区阴有小雪或雨夹雪,其中石家庄、沧州南部、衡水、邢台、邯郸有中到大雪,部分地区有暴雪;其他地区多云转阴。最低气温,张家口、承德、秦皇岛北部、保定西北部-10~-2℃,其他地区-2~1℃。

明天白天到夜间,沧州东部和保定、廊坊以北地区阴有小雪转多云,局地有中雪,其他地区多云间晴。

3日白天到夜间,南部地区晴转多云,其他地区多云间晴。

今天夜间到明天白天,渤海海域和沿海地区有东北风5到6级,阵风7到8级。

3日白天,北部地区有西北风4到6级,阵风7到8级。

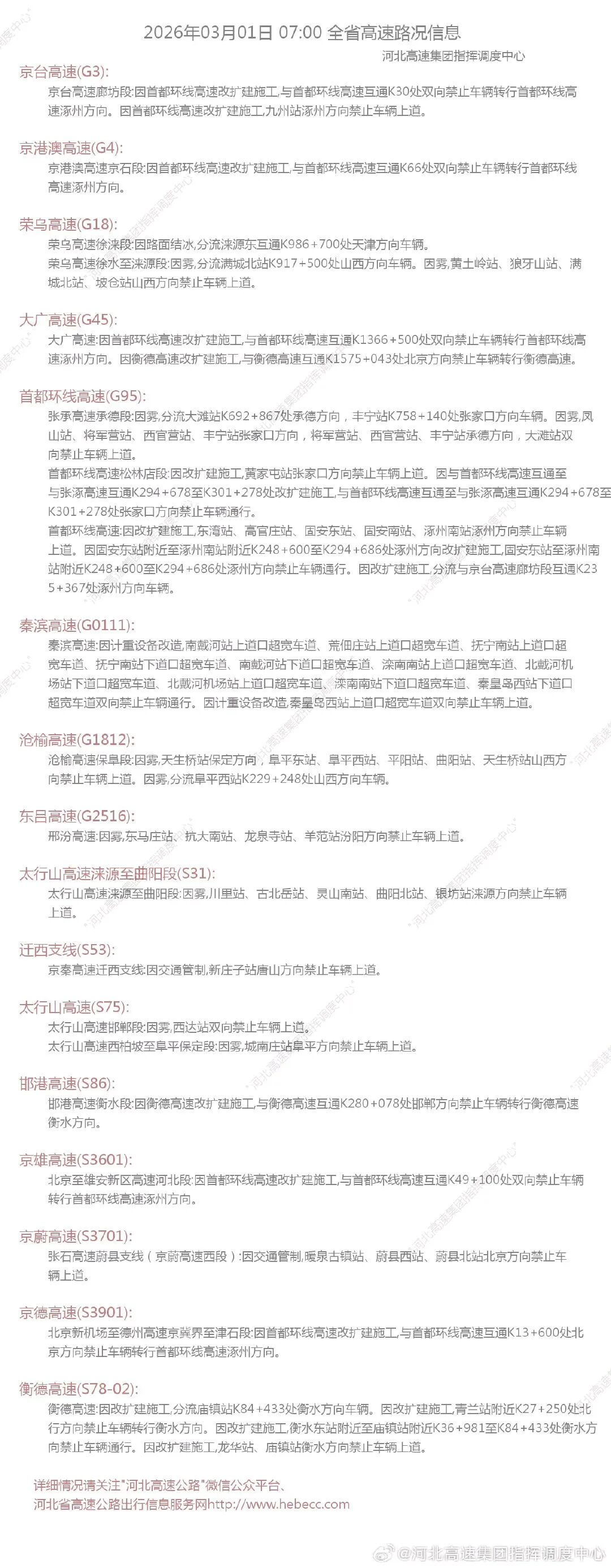
▌高速路况

截至07:00

(综合自河北天气、河北交警微发布)