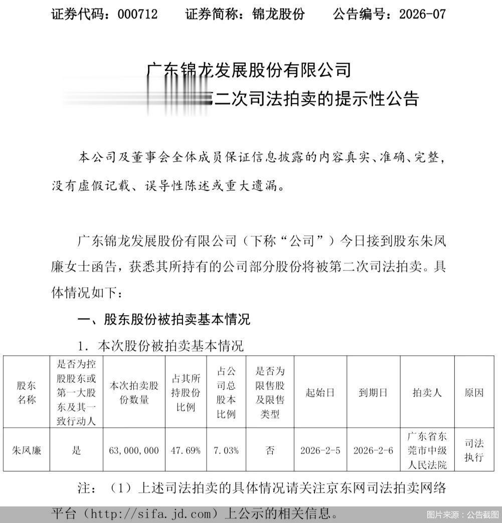
北京商报讯(记者刘宇阳实习生姚榕琰)1月21日,锦龙股份发布公告称,接到公司股东朱凤廉函告,获悉朱凤廉所持有的公司部分股份将被第二次司法拍卖。
公告显示,本次将被拍卖的股份数量为6300万股,占朱凤廉所持股份的47.69%,占公司总股本的7.03%。拍卖起始日为2月5日,到期日为2月6日。公告指出,本次拍卖尚处于公示阶段,最终结果存在不确定性。预计该事项不会对锦龙股份的经营管理和控股股东地位产生重大影响,锦龙股份实际控制人不会发生变化。

北京商报讯(记者刘宇阳实习生姚榕琰)1月21日,锦龙股份发布公告称,接到公司股东朱凤廉函告,获悉朱凤廉所持有的公司部分股份将被第二次司法拍卖。
公告显示,本次将被拍卖的股份数量为6300万股,占朱凤廉所持股份的47.69%,占公司总股本的7.03%。拍卖起始日为2月5日,到期日为2月6日。公告指出,本次拍卖尚处于公示阶段,最终结果存在不确定性。预计该事项不会对锦龙股份的经营管理和控股股东地位产生重大影响,锦龙股份实际控制人不会发生变化。
