9日夜间至10早晨
抚顺迎来大雪天气
为确保城区清雪工作有序进行
保障城市道路畅通
和市民出行安全
呼吁广大车主积极配合清雪工作
主动规范停放车辆
为清雪作业车辆开辟畅通作业通道
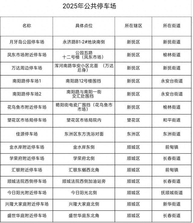
规范停车留出清雪通道。请将车辆停放在非主干道的指定停车泊位内,主动选择附近停车场有序停放。
预留挪车联系方式。请在车辆前挡风玻璃明显位置留下清晰、有效的联系电话,以便遇到紧急情况时,工作人员能够及时与您取得联系,快速协调挪车事宜。
主动避让清雪车辆。实施道路机械清雪时,过往车辆注意主动避让清雪人员和作业车辆,听从现场交警和环卫作业人员指挥,以确保安全。

(抚顺发布)