机器之心编辑部
GPU涨价看来正在变成定局。
据一些科技媒体及供应链报告,英伟达、AMD将在2026年初上调GPU价格。

来自BoardChannels、Wccftech等消息源的报道称,英伟达、AMD计划在未来几个月内对旗下的在售GPU逐步涨价。其中AMD预计在1月份开始上调价格,英伟达预计在2月份涨价。
预计此次涨价将首先影响部分消费级GPU,如英伟达的GeForceRTX50系列和AMD的RadeonRX9000系列。英伟达的旗舰GPU产品RTX5090于2025年1月发布,官方建议售价为1999美元,但预计今年的实际价格将飙升至5000美元。

以此开始,涨价很可能涵盖两家公司的所有产品线,不仅包括消费级GPU,还包括用于AI数据中心和服务器的GPU。消息人士透露,显卡厂商何时想要提高GPU价格取决于他们自己。但很明显,如果他们从AMD和英伟达那里以更高的价格采购包含显存的模块,他们将别无选择,只能尽快提高GPU价格。
显然,此次提价的驱动因素是GPU成本结构中内存占比的快速增长。由于最近几个月来GPU内存价格飙升,维持现有GPU价格已十分困难。
一位业内人士解释说:「最近,内存成本在GPU整体制造成本中的平均占比已超过80%。」
比如RTX5070Ti上搭载的16GBGDDR7内存,其采购成本已经从2025年5月的65-80美元,涨到了12月的210-260美元。英伟达及其合作伙伴(华硕、微星、七彩虹等)在2025年上半年执行的是2024年底签下的长协合同。当时显存价格还处于合理区间,因此RTX5070Ti能以749美元左右的官方建议零售价平稳上市。
然而,绝大多数旧合约在2025年底到期(英伟达的合同截止到今年1月,AMD的合同截止到去年12月)。厂商在续签2026年采购协议时,面临的是已经翻了数倍的现货价格。
在科技公司对于AI芯片的旺盛需求推动下,内存生产商三星和SK海力士正在将原本属于GDDR7的生产线改造,用于生产利润更高的HBM4(用于BlackwellUltraAI芯片)。
类似的,AI数据中心使用的GPU也是通过长期合同供应的,而内存价格的上涨可能会反映在2026年签订的新合同上。英伟达旗舰级AIGPUH200的售价在3-4万美元之间,预计今年价格还会进一步上涨。每块H200都包含六颗第五代高带宽显存(HBM3E)。
由于内存的涨价,今年的笔记本电脑整机价格也可能会面临调整,一些反向升级的8GB机型将会上市,16GB及以上内存的机型价格将大幅上涨。研究机构TrendForce表示,DRAM内存供应非常紧张,以至于各大品牌正在重新设计产品线并提高价格以保护库存。
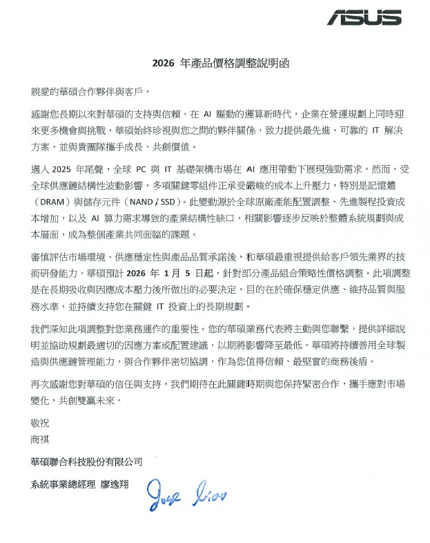
最近的反应来自华硕。根据官方声明,其将于1月5日起上调部分产品价格,理由是人工智能需求推动DRAM和存储成本上涨。

虽然华硕尚未透露具体涨幅,但可以观察类似的情况:戴尔此前已宣布涨价30%。
参考内容:
http://www.boardchannels.com.cn/thread-130155-1-1.html
https://mobile.newsis.com/view/NISX20251229_0003458273
https://wccftech.com/amd-and-nvidia-are-expected-to-hike-gpu-prices-early-2026/
评论列表