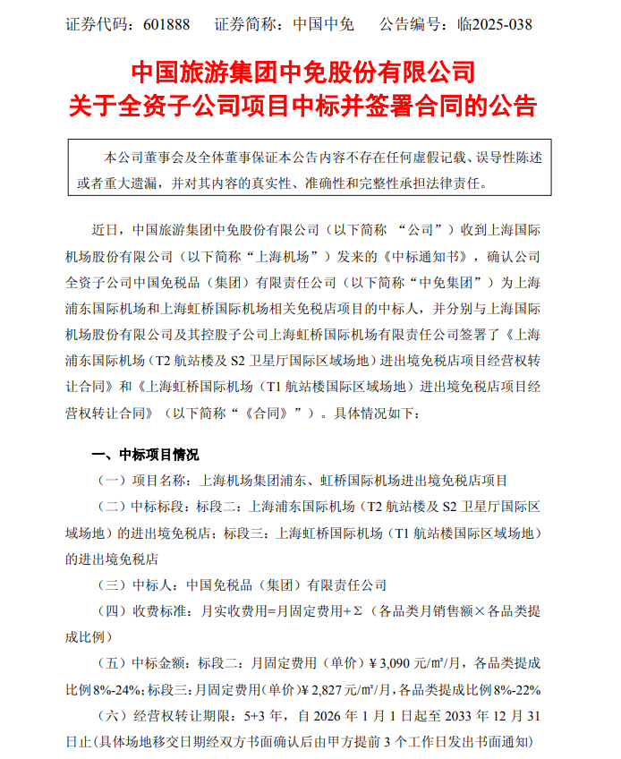
12月17日,中国中免(601888.SH)公告称,近日,公司收到上海机场发来的《中标通知书》,确认公司全资子公司中免集团为上海浦东国际机场和上海虹桥国际机场相关免税店项目的中标人,并分别与上海国际机场股份有限公司及其控股子公司上海虹桥国际机场有限责任公司签署了《上海浦东国际机场(T2航站楼及S2卫星厅国际区域场地)进出境免税店项目经营权转让合同》和《上海虹桥国际机场(T1航站楼国际区域场地)进出境免税店项目经营权转让合同》。
合同期限为5+3年,自2026年1月1日起至2033年12月31日止。其中,浦东国际机场免税店面积为9,630.98平方米,虹桥国际机场免税店面积为2,470.55平方米。经营权转让采用“月固定费用+月实际销售额提成”的模式,固定费用分别为浦东国际机场¥3,090元/㎡/月和虹桥国际机场¥2,827元/㎡/月。公司全资子公司中免集团出资人民币1.02亿元与上海机场共同投资设立免税合资公司,其中中免集团持股51%,上海机场持股49%。该免税合资公司将作为载体经营上海浦东国际机场(T2航站楼及S2卫星厅国际区域场地)进出境免税店和上海虹桥国际机场(T1航站楼国际区域场地)进出境免税店。
