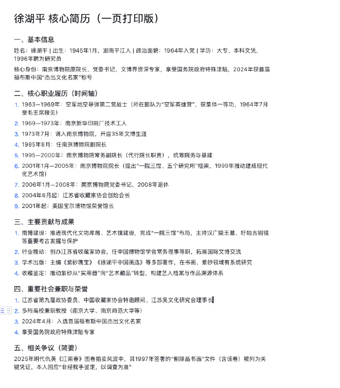
看完徐湖平这份履历,我手里的茶都凉了。

初中毕业,当过兵,做过印刷工人,然后摇身一变,成了南京博物院的院长,一坐就是十六年,还顶着国务院特殊津贴专家的光环。这跨度,足以让那些在图书馆熬秃了头的博士们默默点上一支烟,思考人生。

而他的前任姚迁,那个才华横溢却最终含恨离世的知识分子,更像是一面残酷的镜子。姚迁想做事,却撞得头破血流;徐湖平接任后,以副代正,稳坐十六年,最终“平稳退休”。有人说,选他,无非是图个“听话”。这话糙,但理不糙。在庞大的体制机器里,有时候需要的未必是一把锋利的刀,而是一颗严丝合缝、绝不惹事的螺丝钉。老院长输在太想做事,新院长赢在懂得“守成”。这“平稳”二字,背后是多少心照不宣的规则,多少刀光剑影化于无形的生存智慧?

只是,这份“智慧”,在徐湖平退休后,似乎有些藏不住了。

一个81岁的老院长,晒几张居家生活照,本应是颐养天年、云淡风轻的画面。可网友的眼睛是雪亮的:黄花梨太师椅、唐三彩、宋钧窑瓷……镜头所及,满屋都是沉甸甸、压手的老物件。那氛围,不像是一个文博工作者的雅居,倒像是一座私人收藏馆的展厅,无声地诉说着什么。

住着民国时期的老别墅,说是祖产,尚可理解。但那一墙的古董、满堂的红木呢?一个在文物堆里泡了一辈子的人,天天对着满屋“赝品”拍照留念?这话说出来,恐怕连他自己都不信。若都是真的,凭一份院长工资,如何撑得起这泼天的富贵?钱从哪来?

别急着用“私人收藏合法”来辩解。问题从来不止于法律层面,更在于“合适”二字。你是谁?你是公共文化机构的掌门人,是国家和民族文化遗产的看守者。

你的身份,本就与巨大的公共权力和资源紧密相连。当你坦然坐在那价值连城的太师椅上,任由镜头记录下身后一排排“珍藏”时,这已不是简单的个人生活分享,而是对公众信任的一次微妙冲击。那不经意间流露出的、深入骨髓的优越感,比任何直白的炫耀都更刺眼。你要真低调,镜头怎会如此“懂事”地聚焦在这些物件上?

公众的质疑,并非空穴来风。多年前,南京博物院职工郭礼典等人的实名举报,就曾将徐湖平推向风口浪尖。面对追问,徐院长曾情绪失控,直斥举报人是“神经病”。然而,他始终无法解释,为何院内会有42人联合署名。难道这42人,集体“神经”了?
更值得玩味的是他十一年前接受采访时的自曝。他无意中透露了与某斋董事长陆挺之间的密切往来,这层关系,在后来一些耐人寻味的事件中,显得格外扎眼。如今,面对旧事重提,他只抛下一句“等调查结束会有话说”。

大家该留意了:一个能清晰记得几十年前工作细节的人,若在面对关键问题时突然“记忆模糊”,那恐怕不只是年纪大的问题。

最吊诡的,莫过于徐湖平对自己专业身份的“谦虚”界定。他多次公开声称:“我不是书画鉴定家。”
那么,疑问接踵而至:第一,既然不是鉴定家,这位高中毕业(实际为初中学历)的院长,是凭借怎样卓越的、被国家认可的专业贡献,获得了代表最高荣誉的国务院政府特殊津贴?

第二,既然不是鉴定家,复旦大学、南京大学、南京师范大学等高等学府,又因何纷纷聘他为兼职教授?大学讲坛,何时如此不挑剔?第三,既然不是鉴定家,那一长串署名“徐湖平”的学术著作——《中国清代官窑瓷器》《古代名画赏析》《明清花鸟画:南京博物院藏》乃至《徐湖平中国画选》等等,又是如何诞生的?是秘书代笔,还是“挂名”成习?

这一句“我不是书画鉴定家”,本想以退为进,却像一把钥匙,意外打开了更多谜团的大门。它轻飘飘地,否定的或许不只是他自己的专业身份,更是整个选拔、评价、荣誉授予体系的严肃性。

徐湖平的人生,是一部复杂的“官场现形记”。从他的升迁之路,到退休后的“炫富疑云”,再到面对举报的激烈反应和专业资质的矛盾说辞,每一个环节,都布满了问号。这些问题,不仅仅关乎他个人,更关乎一个系统的生态:我们究竟在选拔什么样的人来守护最珍贵的文化遗产?是选择有棱角、有胆识、有真才实学的“看门人”,还是选择精通“守成”哲学、善于经营关系的“管家”?

公众的紧盯,不是对一位老人的苛责,而是对公共信任的执着捍卫。文物沉默,但历史有眼。徐湖平院长或许觉得委屈,但这一屋子的“老物件”和那一句自相矛盾的“我不懂鉴定”,早已自己说了话。

现在,我们都在等一个答案。一个能凉了茶,也能让茶重新暖起来的答案。
