云霞资讯网

“十五五”规划新词(3):新型储能!附关联梳理

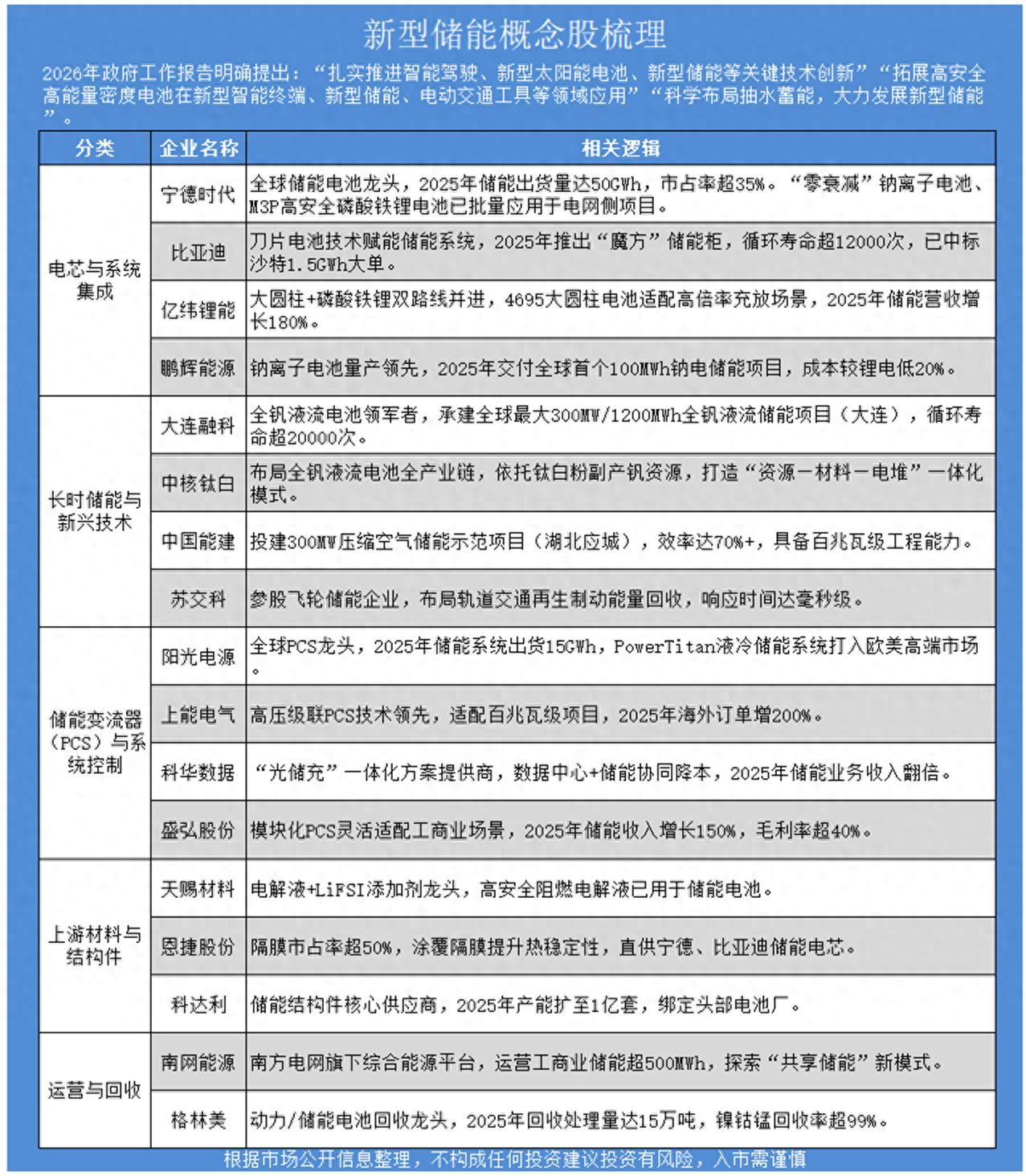
“十五五”规划新词(3)---新型储能:“扎实推进智能驾驶、新型太阳能电池、新型储能等关键技术创新”“拓展高安全高能量密

“十五五”规划新词(3)---新型储能:“扎实推进智能驾驶、新型太阳能电池、新型储能等关键技术创新”“拓展高安全高能量密度电池在新型智能终端、新型储能、电动交通工具等领域应用”“科学布局抽水蓄能,大力发展新型储能”。

当前,我国可再生能源装机占比已突破52%,但风电、光伏的间歇性特征导致弃风弃光问题突出。2025年全国新能源利用率虽提升至97.3%,但在局部地区,午间光伏大发时段仍存在10%–15%的消纳压力。在此背景下,新型储能凭借响应快、部署灵活、技术多元等优势,成为平抑波动、提升电网韧性的关键抓手。

据国家能源局数据,截至2025年底,全国已投运新型储能项目累计装机达78.4GW/172GWh,较2024年翻倍增长;其中锂电储能占比超85%,液流电池、压缩空气、飞轮等长时储能技术加速商业化。更值得注意的是,政策正从“鼓励试点”转向“强制配储”——多地要求新建风光项目按10%–20%、2–4小时配置储能,工商业用户亦被纳入需求侧响应体系。

与此同时,高安全、高能量密度电池技术突破,正推动储能应用场景从电网侧向智能终端(如AI眼镜、机器人)快速延伸。一场覆盖材料、电芯、系统集成、回收利用的全产业链革命已然开启。据中关村储能联盟预测,2026年中国新型储能新增装机将超100GWh,市场规模突破2000亿元。