今天上海申花正式官宣,巴西籍球员拉斐尔·拉唐(Rafael Ratão)正式加盟球队,球队与吴曦、李可、特谢拉、马纳法4人续约一年到今年年底,与朱辰杰续约3年至2028年年底。离队方面,外援安德烈·路易斯与艾迪、周俊辰、崔麟、周正凯等人合同期满不再续约。于汉超在此前宣布退役后,今天成为国足的助教之一。
目前,上海申花有拉唐、米内罗、阿苏埃三个前锋外援,特谢拉、马纳法、阿马杜三个中后场外援,按照中足联规则,中超每队同时只能注册五外援,全年六外援的政策,申花需要在这个冬窗送走一个外援,如果有一人只报名2月的亚冠,那球队在夏窗将没有外援调整名额。

上海申花也成为中超16队里第二个官宣新援的球队,早在上个月,辽宁铁人就官宣了韩镕泽、迪力穆拉提·毛拉尼牙孜、田子羿、李提香的加盟。
离队官宣的则比较多,上海海港的古斯塔沃、李昂、徐新;北京国安的张源、古加、王子铭;天津津门虎的阿代米、杨梓豪;大连英博的拉布亚德、晋鹏翔;河南的伊鸿博(退役)、黄紫昌等人都已经宣布离队。青岛西海岸的徐斌已经留洋英超狼队。
浙江俱乐部发文,李提香、孙正傲、董宇、岳鑫、梁诺恒在合同期满后不再续约,弗兰克社媒告别球队。
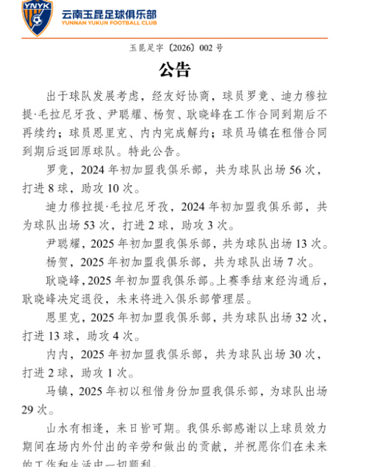
云南玉昆的迪力穆拉提·毛拉尼牙孜、罗竞、尹聪耀、杨贺、耿晓峰合同到期离队,恩里克、内内解约,马镇租借到期离队。
深圳新鹏城宣布张煜东、李智、赵石、张卫、安永佳在合同期满后正式离队,列昂索、埃杜加西亚、杜加利奇三个外援合同到期不在续约。

武汉三镇送别了邓涵文,达兰、图多列、朴志洙也发文已经离队,帕拉西奥斯不在续约。
青岛海牛的席尔瓦、尼古拉、兰克尔泽、韦林顿、韩镕泽都告别球队,萨里奇将在合同期满后离开青岛海牛,郑龙退役将担任球队助教。
辽宁铁人的杨健、刘伟国、孙康博 、刘浪舟、郑致云、赵健博、希尔扎提·努尔、高海生、王天赐、石笑天、毛开宇、武泂德、孙唯嘉正式离队。
