
✦
•
研究背景
background
虫媒病毒(arbovirus)如黄热病、登革热和寨卡病毒,每年在全球范围内导致数百万例感染和成千上万的死亡。由于这些病毒具有多样性和复杂的跨病毒交叉反应,传统的血清学检测技术在识别特定病毒感染时面临诸多挑战,如高昂的成本、操作复杂及检测结果的局限性。因此,开发一种能够快速、广泛覆盖各种虫媒病毒并能够识别多种抗体反应的检测方法成为当务之急。
在此背景下,研究团队开发了一个革命性的噬菌体展示平台ArboScan,该平台基于PhIP-Seq(噬菌体免疫沉淀测序)技术,可有效分析针对691种虫媒病毒的抗体反应。ArboScan不仅能够提供对现有病毒的精准检测,还为未来可能出现的新病毒提供监测和流行病学研究支持。

研究目的
Objectives
本研究旨在通过开发ArboScan平台解决当前虫媒病毒检测中的交叉反应问题,并为虫媒病毒的抗体反应提供全面的表征。该平台基于高通量的PhIP-Seq技术,能够在小至1微升的血清样本中检测和定量分析病毒抗体反应。研究还通过多个案例展示了该平台在跨物种样本(如人类、动物和昆虫)的广泛应用。
研究要点✦
•
1、ArboScan平台的设计与验证
ArboScan平台包含覆盖691种虫媒病毒的肽段库,通过PhIP-Seq技术分析抗体与这些病毒肽段的结合情况。研究表明,ArboScan能够在多个宿主(如人类、动物)中检测到虫媒病毒的特异性抗体反应。通过小至1微升的血清样本,平台能够精准识别多种病毒抗体反应,如黄热病、登革热、寨卡病毒等。 (见图1)

图1 :IgG抗体与T7噬菌体展示的ArboScan库结合
(图1展示了ArboScan库如何全面定量分析人类和非人类动物中的抗体反应,构建了98种虫媒病毒的系统发育图,并验证了该平台在区分病毒抗体反应中的高效性 。)
2、跨物种抗体反应表征
除了在人类样本中应用,ArboScan还展示了其在动物模型中的广泛适用性。研究团队通过检测被Mayaro病毒和日本脑炎病毒感染的山羊、羊驼和马的抗体反应,成功展示了感染前后抗体反应的显著差异。该平台可用于跨物种病毒监测,为未来病毒传播的追踪提供新的视角。

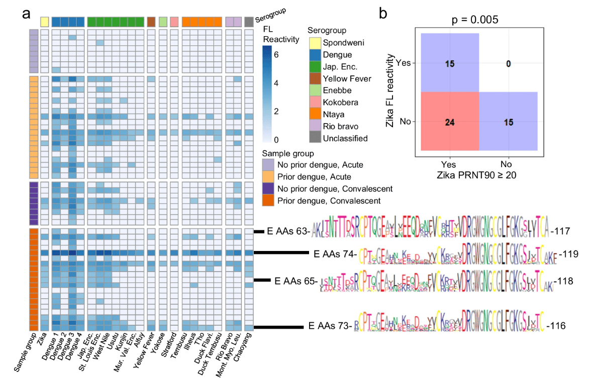
图2:Zika感染个体的抗体反应概况
(图2展示了Zika RNA阳性个体的急性和恢复期血清样本中,黄热病、登革热和西尼罗病毒等相关病毒的抗体反应谱。)
3、特定病毒抗体反应的细致解析
研究表明,ArboScan能够在哥伦比亚寨卡患者中精确检测到与多个虫媒病毒交叉反应的抗体反应。这一发现对于理解病毒暴露历史和开发疫苗具有重要意义。

图3 登革病毒感染挑战中,针对登革病毒血清型的抗体反应谱
(图3展示了登革病毒挑战过程中,针对不同血清型(Dengue 1, 2, 3)的抗体反应,包括血清型的抗体中和效应与VARscore的相关性 。)
4、病毒抗体反应与中和效应的相关性
研究进一步分析了抗体反应与病毒中和效应的关联性,揭示了ArboScan平台在检测登革病毒抗体反应中的优势。平台通过比较VARscore与中和滴度,准确预测了不同血清型的中和反应。

图4 登革病毒外壳蛋白抗原反应与中和滴度的相关性
(图4显示了登革病毒外壳蛋白肽段与抗体中和反应之间的相关性,展示了抗体反应的广泛性和特异性 。)
5、全球范围的抗体反应追踪
ArboScan还具有跨地域和跨物种的应用能力,能够用于多种宿主(包括人类、野生动物、牲畜等)的抗体反应监测。通过平台的广泛应用,研究人员能够在不同地理区域追踪病毒暴露情况,从而为全球虫媒病毒的传播和控制提供关键数据支持。

图5:ArboScan平台的全球应用前景
(图5展示了ArboScan如何用于跨地域和跨物种的抗体反应追踪,为未来虫媒病毒全球监测提供技术保障。)
研究亮点✦
•
1、大规模病毒覆盖:ArboScan平台包含691种虫媒病毒的肽段库,远超现有的其他检测平台,具有广泛的病毒覆盖能力。
2、高通量精确检测:利用PhIP-Seq技术,ArboScan能够高效、精准地识别不同宿主中针对虫媒病毒的抗体反应。
3、应用广泛:该平台不仅适用于人类样本的分析,还可用于动物及昆虫样本,拓宽了病毒监测的范围,为公共卫生应对提供新的工具。
4、病毒暴露追踪:通过检测抗体反应的特异性,ArboScan能够在流行病暴发时识别病毒感染的具体来源,为快速响应和防控提供数据支持。
参考文献
[1] Rehermann, B., Nascimbeni, M. Immunology of hepatitis B virus and hepatitis C virus infection. Nat Rev Immunol 5, 215–229 (2005). https://doi.org/10.1038/nri1573
END
文案 | 谢晓婷
排版 | 谢晓婷
审核 | 谢晓婷
发布|姜笑南
世界生命科学大会
RECRUIT
关注我们,获取生命科学
学界前沿|促进更多的学术交流与合作
业界前沿|促进更快的产品创新与应用
政策前沿|促进更好的治理实践与发展
我们期待你的加入