前言
玫瑰痤疮是一种慢性炎症性皮肤病,全球约5.5%的人群受其困扰,持续性红斑是其最典型的表现,但临床上长期缺乏有效干预手段,针对红斑的治疗亟需新的策略。
玫瑰痤疮红斑的病理基础是血管功能异常,但调控血管异常舒张的关键分子尚不明确。近年研究表明,代谢物在维持血管稳态中发挥重要作用。研究团队前期也证实,玫瑰痤疮患者存在明显的代谢重编程现象,这为从代谢角度探索红斑的发病机制和潜在治疗靶点提供了新的思路。
近日,中南大学与山东大学联合团队发表了关于玫瑰痤疮红斑治疗的突破性进展 。核心成果包括:
新机制:首次发现代谢物 α-酮戊二酸(α-KG)可通过激活 OXGR1-Gq-MYL9 信号轴,促进血管平滑肌收缩,有效抑制红斑 。
新结构:利用冷冻电镜(Cryo-EM)高分辨率解析了 OXGR1 特殊的“双重酸性结合口袋”,揭示了其对双酸配体的独特识别模式 。
新药物:基于结构生物学导向,开发出特异性靶向 OXGR1 的新型合成激动剂 A-1,在缓解红斑的疗效与安全性上均展现出极大的临床潜力 。
相关研究以“Metabolite-gated vascular contractility switch: OXGR1 activation mechanism enables agonist therapy for rosacea erythema”为题,于3月5日在线发表于《Cell》上。

研究内容
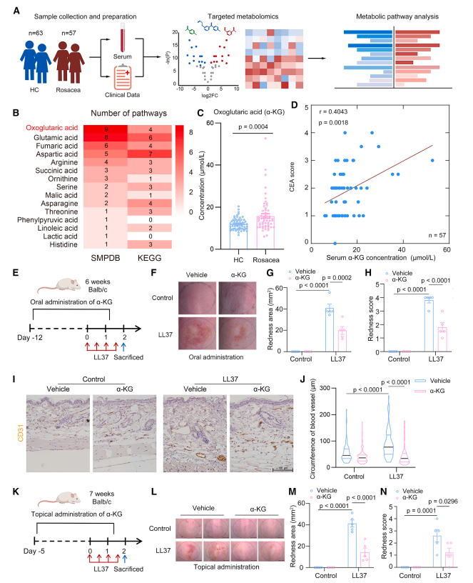
α-KG 为玫瑰痤疮保护性代谢物
研究团队首先通过比较玫瑰痤疮患者与健康对照者的血清代谢组,发现患者血清中α-酮戊二酸(α-KG)水平显著升高,提示其可能是调控玫瑰痤疮红斑表型的关键内源性代谢物。

图1. α-KG 被鉴定为玫瑰痤疮的保护性代谢物
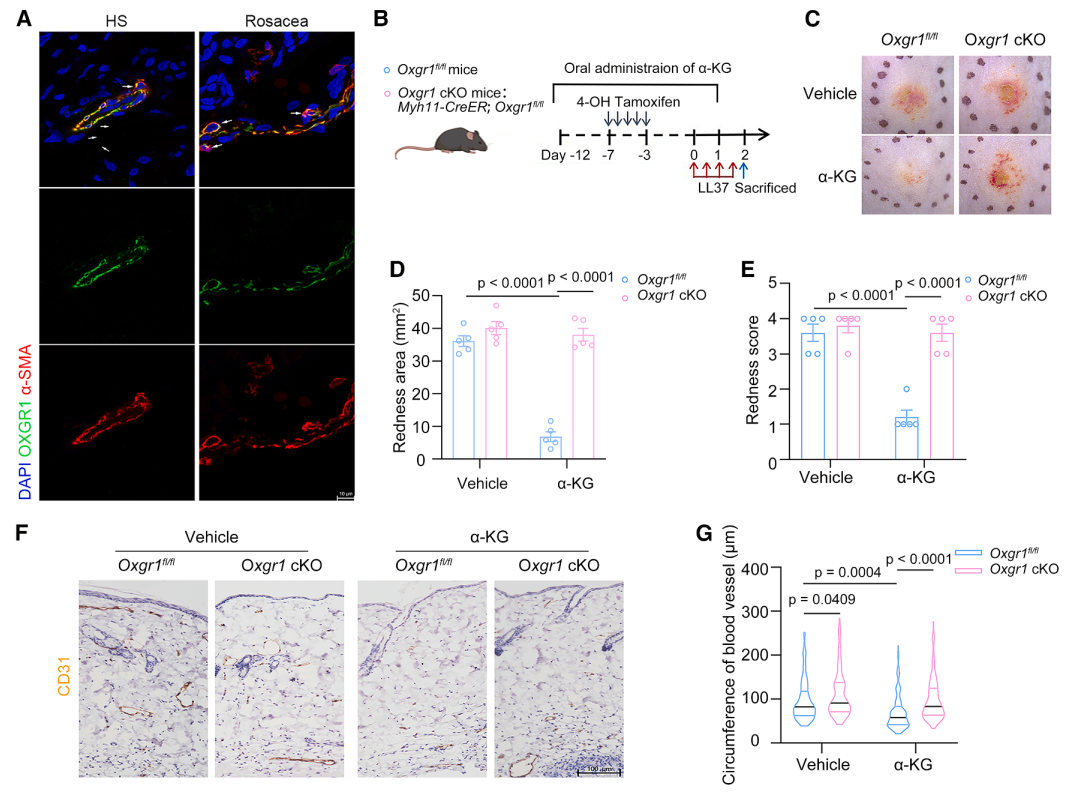
OXGR1 是 α-KG 的特异性功能受体
α-KG 可特异性激活 G 蛋白偶联受体 OXGR1,该受体仅定位于血管平滑肌细胞;进一步构建血管平滑肌细胞特异性 OXGR1 敲除小鼠后,α-KG 的玫瑰痤疮保护作用完全消失。此外,OXGR1 的另一内源性激动剂 ITA 也能通过激活该受体改善小鼠玫瑰痤疮表型,确认OXGR1是介导α-KG改善玫瑰痤疮的核心功能受体。

图2. α-KG 通过膜受体 OXGR1 改善玫瑰痤疮样症状
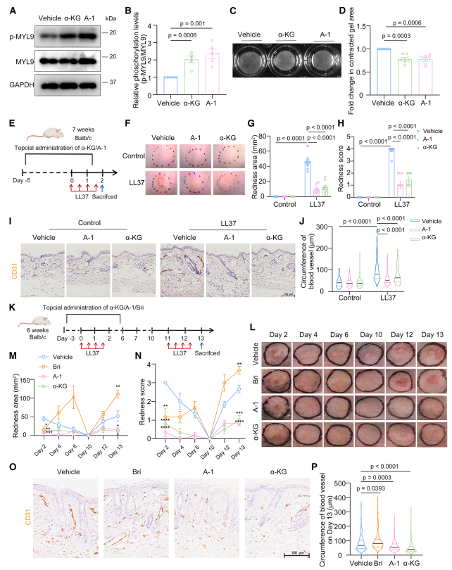
验证下游 Gq-MLCK-MYL9 核心信号通路
研究团队进一步阐明了α-KG激活OXGR1的下游信号传导机制:α-KG激活OXGR1后,通过Gq蛋白介导,介导肌球蛋白轻链9(MYL9)磷酸化,进而诱导血管平滑肌收缩。抑制 Gq 或 MLCK,均可逆转 α-KG 的血管收缩及红斑缓解作用,证实 “Gq-MYL9”为该通路的核心信号轴。

图3. α-KG-OXGR1-MYL9 轴阻止玫瑰痤疮的异常血管舒张
冷冻电镜揭示OXGR1独特的结构特征
为从分子层面阐明OXGR1的活化机制,研究团队利用冷冻电镜技术,首次解析了OXGR1与α-KG及ITA结合的高分辨率结构。结构显示,OXGR1拥有一个区别于经典GPCR的独特双酸识别口袋,明确了受体与配体相互作用的关键氨基酸位点,为后续基于结构的药物设计奠定了坚实基础。

图4. OXGR1-Gq 复合物的冷冻电镜结构

图5. α-KG 和 ITA 结合 OXGR1 的口袋结构特征
基于结构设计的高效选择性激动剂
基于OXGR1独特的双酸性口袋结构,研究团队开展了虚拟筛选,并成功设计合成了一种兼具高活性与高选择性的新型OXGR1特异性激动剂A-1。细胞实验证实其可有效激活下游信号,动物模型中局部用药显著减轻红斑、血管扩张及炎症,疗效与现有药物相当,且无停药反跳、接触性皮炎等不良反应。

图6. 选择性 OXGR1 激动剂的鉴定

图7. OXGR1 激动剂改善玫瑰痤疮症状,优于溴莫尼定
总结
本研究采用“临床代谢组学发现→动物功能验证→分子机制解析→结构生物学阐明→药物设计与验证”的完整研究链条,首次发现并证实了 α-KG-OXGR1-Gq-MYL9 信号轴是调控玫瑰痤疮红斑的核心通路,确立了OXGR1作为治疗玫瑰痤疮红斑的全新靶点。更为重要的是,基于OXGR1独特的双酸性口袋结构,团队成功开发出高效、高选择性的激动剂A-1,为玫瑰痤疮红斑的精准治疗提供了具有临床转化潜力的新方案。
本研究的创新点在于将代谢物调控与GPCR 结构生物学结合,实现了从 “发现代谢物” 到 “开发靶向药物” 的完整转化,为炎症性皮肤病的精准治疗提供了可复制的研究范式。