一、介绍
仪器采用点压法测量原理,结合激光无接触测量技术与高精度伺服控制技术,实现样品自动定位、压力精准施加、数据实时采集与智能分析,可高效完成卷烟和滤棒的硬度检测任务,为烟草生产企业、质量检测机构提供稳定、可靠、高效的检测设备,助力产品质量管控与工艺优化。
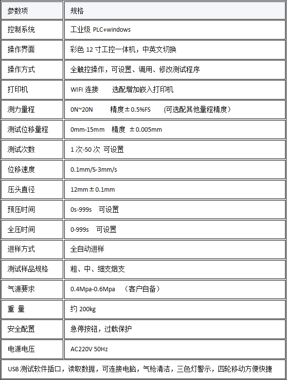
二、关键参数



三、执行标准与适用场景
符合标准:
GB/T 22838.6-2024:
典型应用:
1.烟草生产企业:用于卷烟、滤棒生产过程中的在线质量检测与成品抽检,实时监控产品硬度指标,及时调整生产工艺,确保产品质量一致性。
2.质量检测机构:作为实验室精准检测设备,用于卷烟、滤棒产品质量监督检验、第三方检测,提供权威、可靠的检测数据。
3.科研机构:用于烟草材料性能研究、新型滤棒研发等场景,精准测量不同材料、工艺下样品的硬度变化,为研发工作提供数据支撑
四、配置清单
主机1台;
说明书1份;
合格证1份;
保修卡1份;
签收单1份;
铭牌1块;
电源线1根;
扳手1套;
宣传册若干;
五、维护保养:
设备长时间不适用,请将设备用防尘布遮盖
机台表面应每天实验前后做清洁,保持干净