云霞资讯网

中盐股份IPO获上交所受理,中信建投证券保荐

DoNews1月3日消息,2025年12月30日,中国盐业股份有限公司向上交所递交的IPO申请获得受理,公司计划募集资金

DoNews1月3日消息,2025年12月30日,中国盐业股份有限公司向上交所递交的IPO申请获得受理,公司计划募集资金16.02亿元,保荐机构为中信建投证券股份有限公司,律师事务所为北京市嘉源律师事务所,会计师事务所为立信会计师事务所(特殊普通合伙)。

中盐股份主营业务为食用盐、工业盐及其他用盐等各类盐产品和盐相关产品的研发、生产与销售。报告期内(2022年至2025年上半年),中盐股份的营业收入分别为78.86亿元、76.91亿元、70.44亿元、31.25亿元;净利润分别为8.15亿元、7.31亿元、6.92亿元、1.61亿元。

中盐股份的主营业务收入按产品或服务分类情况如下:

中盐股份的产品毛利率情况如下:

中盐股份的前五大客户情况如下:

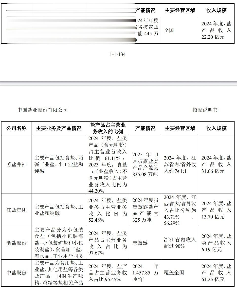
中盐股份与可比公司对比情况: