2025 年 11 月 23 日,ZYCGR22011901 发布《病原数据存储与计算模块采购项目》招标公告,预算 6400 万元。
采购清单:


中标结果
22025 年 12 月 14 日发布中标结果,中国电信股份有限公司广东分公司 6389.5 万元(中)。

中标产品品牌:火山引擎、华为、锐捷、新华三、宁畅、昆仑、中国电信、安恒、奇安信、深圳网安等
中标候选人:
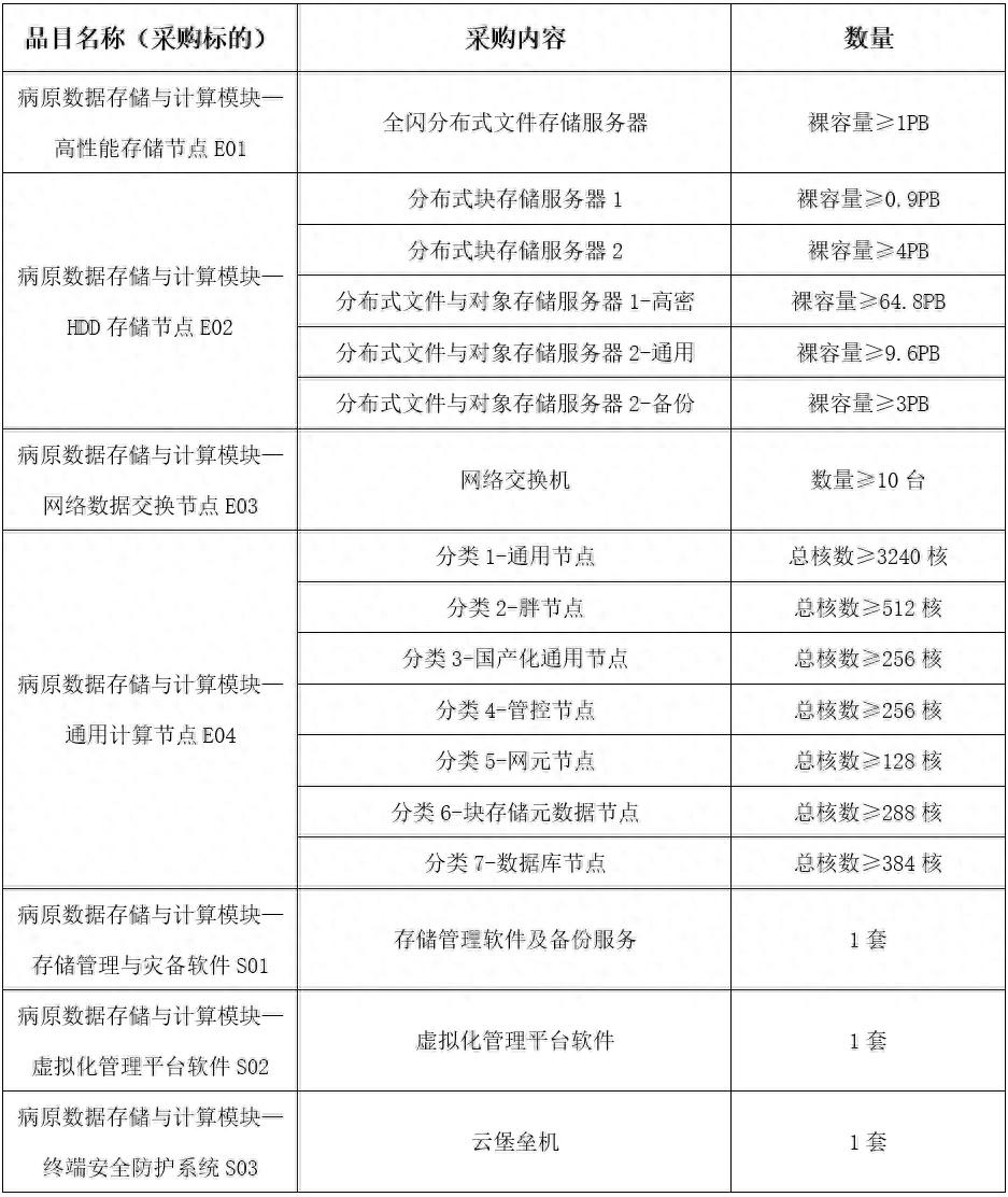
2025 年 11 月 23 日,ZYCGR22011901 发布《病原数据存储与计算模块采购项目》招标公告,预算 6400 万元。
采购清单:


中标结果
22025 年 12 月 14 日发布中标结果,中国电信股份有限公司广东分公司 6389.5 万元(中)。

中标产品品牌:火山引擎、华为、锐捷、新华三、宁畅、昆仑、中国电信、安恒、奇安信、深圳网安等
中标候选人: