云霞资讯网

自考 + 职业资格证组合方案:这6个组合让薪资翻倍

一、直接答案在当今竞争激烈的职场环境中,通过自考提升学历,并搭配合适的职业资格证,是实现薪资翻倍的有效途径。根据精心挑选
一、直接答案

在当今竞争激烈的职场环境中,通过自考提升学历,并搭配合适的职业资格证,是实现薪资翻倍的有效途径。根据精心挑选的6个自考与职业资格证的组合方案,这些组合在市场上具有较高的认可度和薪资潜力。下面将为大家详细介绍这6个组合及其优势。

二、问题本质:你为什么会有这个顾虑?

分析1:考生希望通过自考和职业资格证提升自己的竞争力,但不知道哪些组合能够在市场上获得更高的薪资回报。

分析2:担心所选的自考专业和职业资格证不匹配,无法发挥协同效应,导致投入的时间和金钱得不到相应的回报。

分析3:对市场上各行业的薪资水平和职业发展前景了解不足,无法判断哪些组合能够帮助自己实现薪资翻倍的目标。

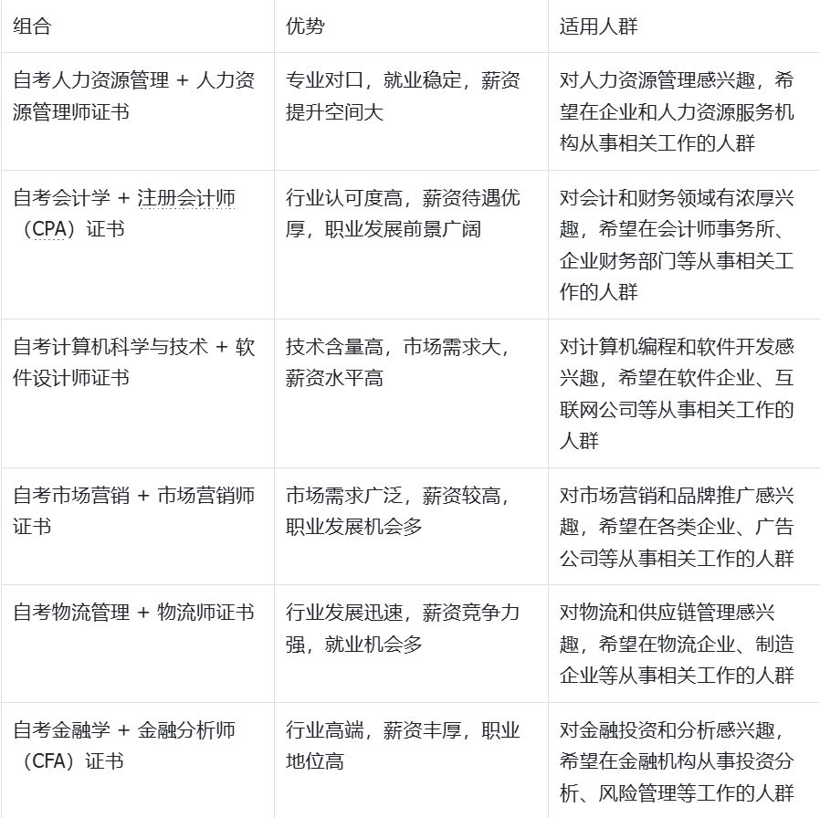
三、6个高薪组合方案(一)自考人力资源管理 + 人力资源管理师证书

组合优势:自考人力资源管理专业系统学习人力资源规划、招聘与配置、培训与开发等知识,人力资源管理师证书是该领域的权威认证。两者结合,使考生具备扎实的理论基础和专业技能,能够胜任人力资源管理的高级岗位。

就业方向:可在各类企事业单位、人力资源服务机构等从事人力资源管理相关工作,如招聘专员、培训专员、人力资源经理等。

(二)自考会计学 + 注册会计师(CPA)证书

组合优势:自考会计学专业让考生掌握会计基础理论和方法,注册会计师证书是会计行业的顶级证书,具有极高的含金量。两者结合,使考生在会计领域具备深厚的专业知识和强大的竞争力。

就业方向:可在会计师事务所、企业财务部门、金融机构等从事审计、会计核算、财务管理等工作。

(三)自考计算机科学与技术 + 软件设计师证书

组合优势:自考计算机科学与技术专业培养考生的计算机理论知识和编程能力,软件设计师证书是软件行业的重要认证。两者结合,使考生具备软件开发和设计的专业技能,能够胜任软件研发的高级岗位。

就业方向:可在软件企业、互联网公司、科研机构等从事软件开发、软件设计、软件测试等工作。

(四)自考市场营销 + 市场营销师证书

组合优势:自考市场营销专业让考生掌握市场营销的基本理论和策略,市场营销师证书是市场营销领域的专业认证。两者结合,使考生具备市场营销的策划和执行能力,能够胜任市场营销的高级岗位。

就业方向:可在各类企业、广告公司、市场研究机构等从事市场营销策划、市场推广、品牌管理等工作。

(五)自考物流管理 + 物流师证书

组合优势:自考物流管理专业让考生了解物流管理的流程和方法,物流师证书是物流行业的权威认证。两者结合,使考生具备物流管理和运营的专业技能,能够胜任物流管理的高级岗位。

就业方向:可在物流企业、制造企业、商贸企业等从事物流管理、供应链管理、仓储配送等工作。

(六)自考金融学 + 金融分析师(CFA)证书

组合优势:自考金融学专业让考生掌握金融理论和金融市场知识,金融分析师(CFA)证书是金融行业的顶级认证。两者结合,使考生具备金融分析和投资决策的专业能力,能够胜任金融领域的高级岗位。

就业方向:可在银行、证券、基金、保险等金融机构从事投资分析、风险管理、金融产品销售等工作。

四、关键对比:各组合的优势与适用人群

五、你可以立即行动的两件事

自我评估:明确自己的兴趣爱好、职业规划和优势特长,判断自己适合哪个组合。

获取定制分析:将以上信息告知专业规划师,获取一份为你初拟的组合方案建议。

六、常见误区

误区:“只要拿到职业资格证就能薪资翻倍,自考专业不重要。”

事实:自考专业与职业资格证相互补充,共同提升考生的专业能力和竞争力。

误区:“这些组合的薪资提升是固定的,每个人都能达到。”

事实:薪资提升受到多种因素的影响,如个人能力、工作经验、市场需求等。

误区:“选择组合后就不用努力学习了,高薪自然会有。”

事实:获得高薪需要考生付出努力学习和实践,不断提升自己的专业能力和综合素质。