云霞资讯网
爱股轻骑兵的文章
【谷歌全新TPU及受益标的解析(开源证券)】1、谷歌Cloud Next '26
2026-04-24 12:15
【谷歌全新TPU及受益标的解析(开源证券)】1、谷歌Cloud Next '26
【全新系列模型DeepSeek-V4预览版本正式上线并同步开源】据DeepSee
2026-04-24 11:17
【全新系列模型DeepSeek-V4预览版本正式上线并同步开源】据DeepSee
【地缘冲击 氦气进入加速涨价通道!全球三成供应受阻 半导体、医疗、航空航天迎来冲
2026-04-24 11:14
【地缘冲击 氦气进入加速涨价通道!全球三成供应受阻 半导体、医疗、航空航天迎来冲
【统筹推进商业航天标准化建设 商业航天标准体系(1.0版)发布】在第十一个“中国
2026-04-24 10:12
【统筹推进商业航天标准化建设 商业航天标准体系(1.0版)发布】在第十一个“中国
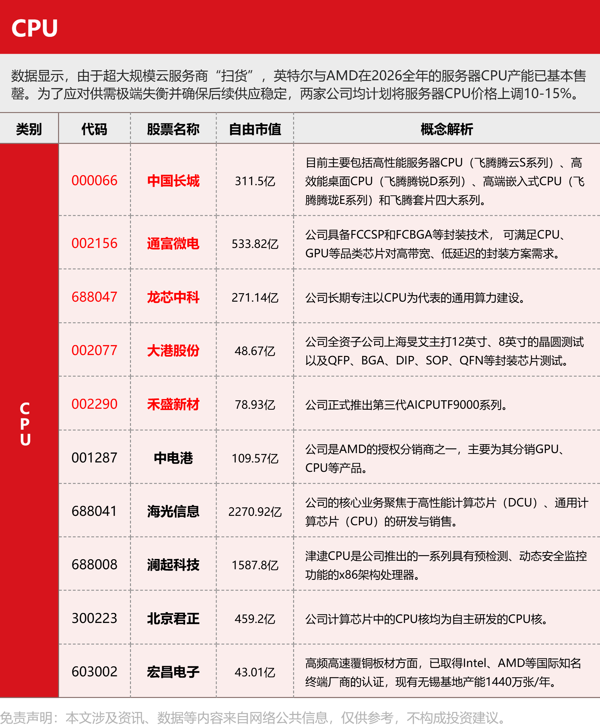
【新一轮涨价在即!英特尔业绩及指引超市场预期,建议重点关注CPU产业链(天风证券
2026-04-24 10:11
【新一轮涨价在即!英特尔业绩及指引超市场预期,建议重点关注CPU产业链(天风证券
【中国电网开启近100亿具身智能设备采购与投资 机器人应用打开新空间】国家电网有
2026-04-24 09:11
【中国电网开启近100亿具身智能设备采购与投资 机器人应用打开新空间】国家电网有
【OpenAI最智能AI模型GPT-5.5登场:Token成本降至1/35 每兆
2026-04-24 09:13
【OpenAI最智能AI模型GPT-5.5登场:Token成本降至1/35 每兆
【绩后大涨16%!英特尔AI驱动指引超预期 市场押注CPU需求增长】AI基础设施
2026-04-24 09:11
【绩后大涨16%!英特尔AI驱动指引超预期 市场押注CPU需求增长】AI基础设施
【大牛股新易盛发布一季报 市场“炸锅”了!业绩数据低于主流机构一致预期 有分析指
2026-04-24 01:14
【大牛股新易盛发布一季报 市场“炸锅”了!业绩数据低于主流机构一致预期 有分析指
两大进口源受限!氦气概念股梳理(东方财富)
2026-04-24 01:14
两大进口源受限!氦气概念股梳理(东方财富)
【新易盛:一季度净利27.8亿元 同比增长77%】新易盛公告称,2026年第一季
2026-04-24 01:14
【新易盛:一季度净利27.8亿元 同比增长77%】新易盛公告称,2026年第一季
【牛股天银机电“大换防”!外资机构狂抛 90后牛散“鑫多多”斥资近6亿狂买 曾称
2026-04-23 20:11
【牛股天银机电“大换防”!外资机构狂抛 90后牛散“鑫多多”斥资近6亿狂买 曾称
3D打印概念股梳理(研讯社)
2026-04-23 20:08
3D打印概念股梳理(研讯社)
【中东战事“点燃”屋顶:欧洲家庭涌向太阳能 需求翻倍式暴涨】自中东战事爆发以来,
2026-04-23 19:13
【中东战事“点燃”屋顶:欧洲家庭涌向太阳能 需求翻倍式暴涨】自中东战事爆发以来,
【SpaceX认为:相较航天业务 人工智能领域拥有更大的市场机会 预计人工智能的
2026-04-23 19:12
【SpaceX认为:相较航天业务 人工智能领域拥有更大的市场机会 预计人工智能的
【中办、国办:制定“十五五”碳达峰行动方案 实现煤炭消费总量和石油消费总量达峰】
2026-04-23 18:12
【中办、国办:制定“十五五”碳达峰行动方案 实现煤炭消费总量和石油消费总量达峰】
【最火板块光通信全线杀跌!市场人士:“你相信光吗?”的网络梗被全市场疯狂传播 引
2026-04-23 17:15
【最火板块光通信全线杀跌!市场人士:“你相信光吗?”的网络梗被全市场疯狂传播 引
【海南电网460亿建设大单 与25家企业结对】4月22日,海南电网建设结对联合共
2026-04-23 17:13
【海南电网460亿建设大单 与25家企业结对】4月22日,海南电网建设结对联合共
【铜箔板块调整:基本面并无变化,全年维度持续看好(天风证券)】今日,铜箔板块普遍
2026-04-23 16:13
【铜箔板块调整:基本面并无变化,全年维度持续看好(天风证券)】今日,铜箔板块普遍
【沪指放量下跌0.32%止步5连阳 全市下跌个股超4000只 电力、算力概念持续
2026-04-23 17:12
【沪指放量下跌0.32%止步5连阳 全市下跌个股超4000只 电力、算力概念持续
第一页
下一页
作者信息
爱股轻骑兵
感谢大家的关注
分类: 财经
热门分类
体育赛事
小说频道
推荐
热榜
军事
NBA
体育
社会
明星八卦
娱乐
财经
科技
汽车
历史
国际
游戏
动漫
公益
搞笑
商业
互联网
数码
国际足球
房产
家居
时尚
科学探索
职场
育儿
股票
教育
影视
情感
热点
中国军情
武器
中国南海
中国足球
亚洲杯
科比
综合体育
CBA
投资
楼市
大咖秀
外汇
创业
风口
SUV
豪车
概念车
优惠
新能源
美国
欧洲
朝日韩
俄罗斯
孕期
街拍
恋爱攻略
婚姻
正能量