期中考试临近,如何避免盲目刷题、让复习事半功倍?三六六教育集团教研院收集整理的这份“真题+考点”双轮驱动的备考方案,为孩子精准锁定复习方向,从容应对考试!
复习没方向?考点预测为你划清核心重点!教研院针对初一至高二定制考点预测,帮你梳理核心考点,聚焦复习重点。
真题是最贴近考试的复习资料!教研院收集的期中真题卷严格贴合本地考情,真题解析,掌握考点,找准考点,提前备考,覆盖初一到高三各年级的核心科目,帮你熟悉题型节奏,查漏补缺更高效。
关于真题卷下载地址说明:由于涉及的年级和科目较多,下面列举了各年级科目的试卷名称,根据自己想要下载的试卷名称,在文中的最后面部分按照提示下载即可。
下载地址在文中的最后面,访问密码“366”。

考试时间:4月20日-21日(具体时间以各学校通知为准)
考试内容:语数英3门统考(生物地理政治历史,提供试卷,但各校自行安排)
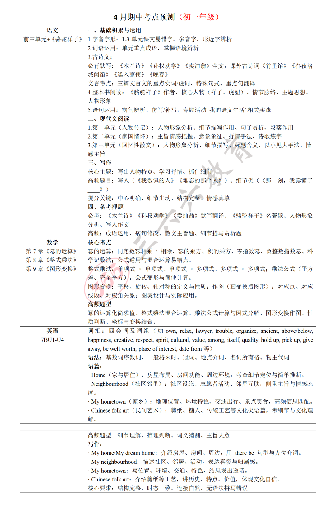
语文:前三单元+《骆驼祥子》
数学:第7章《幂的运算》、第8章《整式乘法》、第9章《图形变换》
英语:7BU1-U4

语文
江苏省苏州市振华中学2024-2025学年七年级下学期期中语文试卷.docx
江苏省苏州市吴江区2024-2025学年七年级下学期期中考试语文试题.docx
江苏省苏州市苏州工业园区景城、东沙湖、星港等三校联考2024-2025学年七年级下学期期中语文试题.docx
江苏省苏州市工业园区青剑湖2024~2025学年七年级下学期期中语文试题.docx
数学
2024-2025学年江苏省苏州市昆山市、常熟市、太仓市、张家港市七年级(下)期中数学试卷.docx
2024-2025学年江苏省苏州市昆山市、常熟市、太仓市、张家港市七年级(下)期中数学试卷(解析版).docx
精品解析: 江苏省苏州中学伟长班2024-2025学年七年级下学期期中数学试卷 (原卷版).docx
精品解析: 江苏省苏州中学伟长班2024-2025学年七年级下学期期中数学试卷 (解析版).docx
精品解析:江苏省苏州工业园区星港、东沙湖、景城学校2024—2025学年下学期七年级数学期中试题(原卷版).docx
精品解析:江苏省苏州工业园区星港、东沙湖、景城学校2024—2025学年下学期七年级数学期中试题(解析版).docx
精品解析:江苏省苏州工业园区星海、星汇学校2024—2025学年下学期七年级数学期中试卷(原卷版).docx
精品解析:江苏省苏州工业园区星海、星汇学校2024—2025学年下学期七年级数学期中试卷(解析版).docx
精品解析:江苏省苏州市昆山市、常熟市、太仓市、张家港市2024-2025学年七年级下学期期中考试数学试卷(原卷版).docx
精品解析:江苏省苏州市昆山市、常熟市、太仓市、张家港市2024-2025学年七年级下学期期中考试数学试卷(解析版).docx
精品解析:江苏省苏州市立达中学2024-2025学年下学期七年级数学期中试卷(原卷版).docx
精品解析:江苏省苏州市立达中学2024-2025学年下学期七年级数学期中试卷(解析版).docx
精品解析:江苏省苏州市十六中学2024-2025学年七年级下学期期中数学试卷(原卷版).docx
精品解析:江苏省苏州市十六中学2024-2025学年七年级下学期期中数学试卷(解析版).docx
精品解析:江苏省苏州市苏州工业园区星湾学校2024-2025学年下学期七年级数学期中调研试卷(原卷版).docx
精品解析:江苏省苏州市苏州工业园区星湾学校2024-2025学年下学期七年级数学期中调研试卷(解析版).docx
精品解析:江苏省苏州中学园区校2024-2025学年下学期七年级数学期中试卷(原卷版).docx
精品解析:江苏省苏州中学园区校2024-2025学年下学期七年级数学期中试卷(解析版).docx
江苏省苏州市苏州工业园区金鸡湖学校2024-2025学年七年级下学期期中考试数学试题.pdf
江苏省苏州市新区、吴中区、吴江区、相城区2024-2025学年七年级下学期期中数学试卷 .docx
英语
江苏省苏州工业园区联盟校2024-2025学年七年级下学期期中考试英语试卷.docx
江苏省苏州市工业园区星汇学校2024-2025学年下学期七年级英语期中练习卷.docx
江苏省苏州新区、吴中区、相城区、吴江区2024-2025学年七年级下学期4月期中考试英语试题.docx
昆山、太仓、常熟、张家港市2024-2025学年第二学期初一英语期中阳光测评卷(含答案).doc
江苏省苏州市昆山市2024-2025学年下学期七年级期中英语试题.docx
江苏省苏州工业园区西安交通大学苏州附属初级中学2024-2025学年七年级下学期期中考试英语试卷.docx
江苏省苏州立达中学2024-2025学年七年级下学期期中考试英语试卷.docx
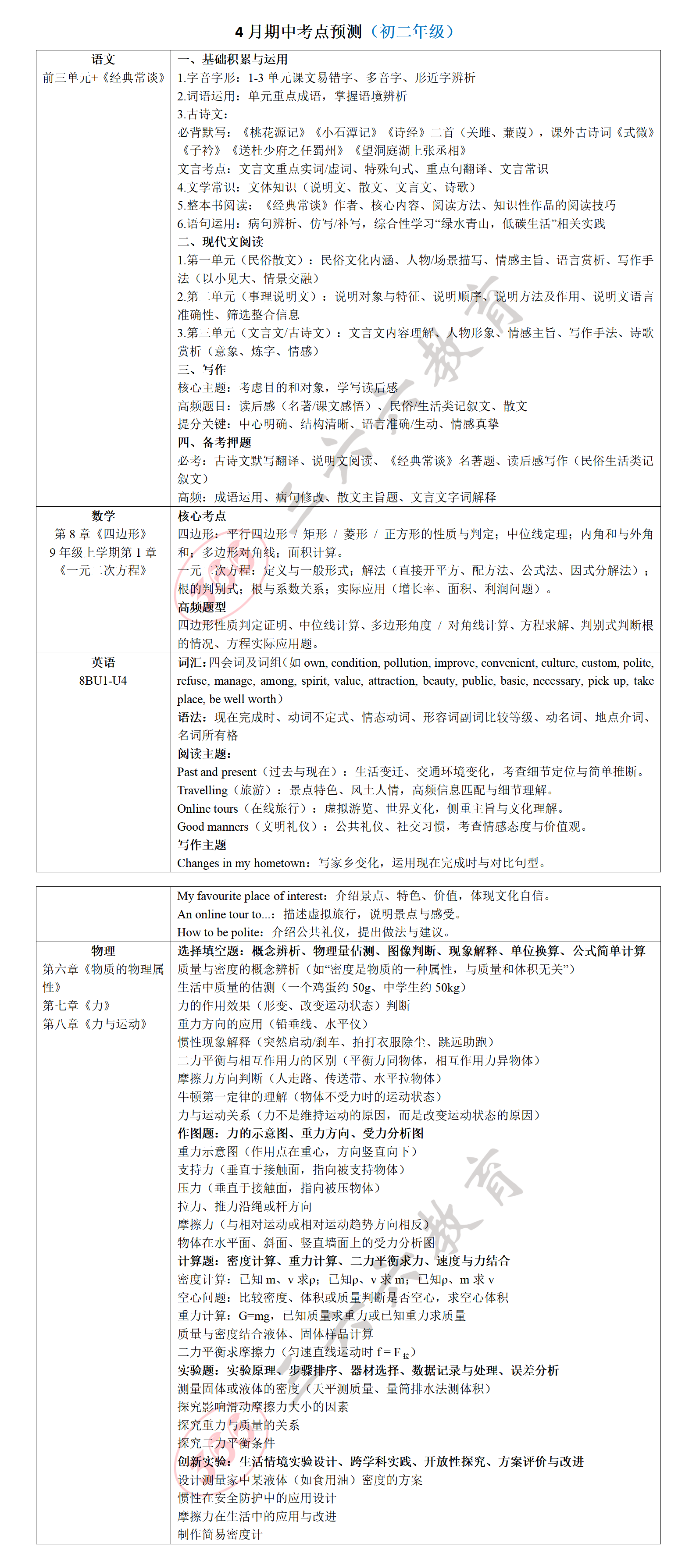
八年级下册期中考试考点预测考试时间:4月20日-21日(具体时间以各学校通知为准)
考试内容:语数英物4门统考(生物地理政治历史,提供试卷,但各校自行安排)
语文:前三单元+《经典常谈》
数学:第8章《四边形》、9年级上学期第1章《一元二次方程》
英语:8BU1-U4
物理:第六章《物质的物理属性》、第七章《力》、第八章《力与运动》

语文
江苏省苏州市姑苏区振华中学2024-2025学年八年级下学期期中语文试题.docx
江苏省苏州市工业园区星海集团2024-2025学年八年级下学期期中语文试题.docx
数学
精品解析:2024-2025学年江苏省苏州市吴吴新相联考初二下学期数学期中卷(原卷版).docx
精品解析:2024-2025学年江苏省苏州市吴吴新相联考初二下学期数学期中卷(解析版).docx
精品解析:江苏省昆山、太仓、常熟、张家港市2024-2025学年下学期八年级数学期中测评(变式卷)(原卷版).docx
精品解析:江苏省昆山、太仓、常熟、张家港市2024-2025学年下学期八年级数学期中测评(变式卷)(解析版).docx
精品解析:江苏省苏州工业园区金鸡湖学校2024-2025学年下学期八年级数学期中试卷(原卷版).docx
精品解析:江苏省苏州工业园区金鸡湖学校2024-2025学年下学期八年级数学期中试卷(解析版).docx
精品解析:江苏省苏州工业园区星港中学、东沙湖实验中学2024-2025学年下学期八年级数学期中试题(原卷版).docx
精品解析:江苏省苏州工业园区星港中学、东沙湖实验中学2024-2025学年下学期八年级数学期中试题(解析版).docx
精品解析:江苏省苏州市草桥中学2024-2025学年下学期4月八年级数学期中试卷(原卷版).docx
精品解析:江苏省苏州市草桥中学2024-2025学年下学期4月八年级数学期中试卷(解析版).docx
精品解析:江苏省苏州市立达中学2024—2025学年下学期八年级数学期中试卷(原卷版).docx
精品解析:江苏省苏州市立达中学2024—2025学年下学期八年级数学期中试卷(解析版).docx
精品解析:江苏省苏州市苏州工业园区联盟校2024-2025学年八年级下学期期中考试数学卷(原卷版).docx
精品解析:江苏省苏州市苏州工业园区联盟校2024-2025学年八年级下学期期中考试数学卷(解析版).docx
精品解析:江苏省苏州市西安交通大学苏州附属中学2024-2025学年下学期八年级数学期中考试试卷(原卷版).docx
精品解析:江苏省苏州市西安交通大学苏州附属中学2024-2025学年下学期八年级数学期中考试试卷(解析版).docx
精品解析:江苏省苏州市振华中学2024-2025学年八年级下学期期中数学试卷(原卷版).docx
精品解析:江苏省苏州市振华中学2024-2025学年八年级下学期期中数学试卷(解析版).docx
精品解析:江苏省苏州园区青剑湖实验中学2024-2025学年八年级下学期期中数学试题(原卷版).docx
精品解析:江苏省苏州园区青剑湖实验中学2024-2025学年八年级下学期期中数学试题(解析版).docx
英语
江苏省苏州市振华中学2024-2025学年八年级下学期期中考试英语试卷.docx
江苏省苏州市吴中区2024-2025学年八年级下学期期中考试英语题.docx
江苏省苏州立达中学2024-2025学年八年级下学期期中考试英语试卷.docx
江苏省苏州工业园区联盟校2024-2025学年八年级下学期期中考试英语试卷.docx
江苏省苏州市草桥中学校2024-2025学年八年级下学期4月期中英语试题.docx
昆山、太仓、常熟、张家港市2024-2025学年第二学期初二英语期中阳光测评卷(含答案).doc
江苏省苏州园区星海实验初级中学2024-2025学年下学期八年级英语期中试卷.docx
物理
江苏省苏州工业园区联盟校2024-2025学年八年级下学期期中质量测试物理试卷 (原卷版).pdf
江苏省苏州工业园区联盟校2024-2025学年八年级下学期期中质量测试物理试卷 (解析版).docx
江苏省苏州立达中学校2024-2025学年八年级下学期期中考试物理试题(原卷版).pdf
江苏省苏州立达中学校2024-2025学年八年级下学期期中考试物理试题(解析版).docx
江苏省苏州市草桥中学2024-2025学年八年级下学期4月物理期中试卷.pdf
江苏省苏州市草桥中学2024-2025学年八年级下学期4月物理期中试卷(含解析).docx
江苏省苏州市工业园区星海实验中学2024~2025学年八年级下学期期中考试物理试题(原卷版).pdf
江苏省苏州市工业园区星海实验中学2024~2025学年八年级下学期期中考试物理试题(解析版).docx
江苏省苏州市昆山市、太仓市、常熟市、张家港市2024-2025学年八年级下学期期中物理试题(原卷版).pdf
江苏省苏州市昆山市、太仓市、常熟市、张家港市2024-2025学年八年级下学期期中物理试题(解析版).docx
江苏省苏州市西附中学2024-2025学年下学期八年级物理期中考试试卷(原卷版).pdf
江苏省苏州市西附中学2024-2025学年下学期八年级物理期中考试试卷(解析版).docx
江苏省苏州市新区、吴中、吴江、相城区2024-2025学年八年级下学期期中阳光调研物理试题(原卷版).pdf
江苏省苏州市新区、吴中、吴江、相城区2024-2025学年八年级下学期期中阳光调研物理试题(解析版).docx
江苏省苏州市振华中学2024-2025学年八年级下学期期中物理试卷(原卷版).pdf
江苏省苏州市振华中学2024-2025学年八年级下学期期中物理试卷(解析版).docx
九年级初三一模考试真题卷名称语文
2025年江苏省苏州市高新区中考一模语文试题.docx
2025年江苏省苏州市吴中区中考一模语文试题.docx
2025年江苏省苏州市昆山市中考一模语文试题.docx
2025年江苏省苏州市姑苏区中考一模语文试题.docx
2025年江苏省苏州市苏州园区中考一模语文试题.docx
数学
2024-2025学年苏州工业园区初三数学第一次模拟试卷(原卷).pdf
2024-2025学年苏州工业园区初三数学第一次模拟试卷(答案).pdf
精品解析:2025年江苏省苏州市工业园区中考一模数学卷(原卷版).docx
精品解析:2025年江苏省苏州市工业园区中考一模数学卷(解析版).docx
精品解析:2025年江苏省苏州市姑苏区九年级数学一模试卷(原卷版).docx
精品解析:2025年江苏省苏州市姑苏区九年级数学一模试卷(解析版).docx
精品解析:2025年江苏省苏州市昆山、太仓、常熟、张家港四市九年级数学一模试题(原卷版).docx
精品解析:2025年江苏省苏州市昆山、太仓、常熟、张家港四市九年级数学一模试题(解析版).docx
精品解析:2025年江苏省苏州市昆山市晨曦中学等多校中考数学第一次联考试卷 (原卷版).docx
精品解析:2025年江苏省苏州市昆山市晨曦中学等多校中考数学第一次联考试卷 (解析版).docx
精品解析:2025年江苏省苏州市苏州中学集团九年级中考一模数学试卷(原卷版).docx
精品解析:2025年江苏省苏州市苏州中学集团九年级中考一模数学试卷(解析版).docx
精品解析:2025年江苏省苏州市中考一模数学试题(原卷版).docx
精品解析:2025年江苏省苏州市中考一模数学试题(解析版).docx
精品解析:江苏省常熟市2025年4月中考第一次适应性考试数学试题(原卷版).docx
精品解析:江苏省常熟市2025年4月中考第一次适应性考试数学试题(解析版).docx
精品解析:江苏省苏州市高新区2025年中考一模考试数学试题 (原卷版).docx
精品解析:江苏省苏州市高新区2025年中考一模考试数学试题 (解析版).docx
英语
2025年江苏省苏州市高新区初三英语一模试卷(含答案).doc
2025年江苏省昆山、太仓、常熟、张家港四市中考英语一模试题(含答案).doc
2025年江苏省苏州市常熟市中考一模英语试题.docx
2025年江苏省苏州市姑苏区中考一模英语试题.docx
2025年江苏省苏州市吴中、吴江、相城区中考一模英语试题.docx
2025年江苏省苏州市苏州园区中考一模调研英语试题.docx
物理
2025年江苏省苏州昆山市八校联考中考一模物理试题(原卷版).pdf
2025年江苏省苏州昆山市八校联考中考一模物理试题(解析版).docx
2025年江苏省苏州市高新区中考一模物理试题(原卷版).pdf
2025年江苏省苏州市高新区中考一模物理试题(解析版).docx
2025年江苏省苏州市工业园区星湾学校中考一模物理试题(原卷版).pdf
2025年江苏省苏州市工业园区星湾学校中考一模物理试题(解析版).docx
2025年江苏省苏州市姑苏区中考一模物理试题(含答案).pdf
2025年江苏省苏州市昆山市物理中考一模试题.pdf
2025年江苏省苏州市昆山市物理中考一模试题-答案.pdf
2025年江苏省苏州市苏州中学教育集团联盟校中考一模物理试题(含参考答案).pdf
2025年江苏省苏州市吴中区、吴江区、相城区等中考一模物理试题(原卷版).pdf
2025年江苏省苏州市吴中区、吴江区、相城区等中考一模物理试题(解析版).docx
2025学年江苏省苏州市苏州工业园区中考一模物理试题(原卷版).pdf
2025学年江苏省苏州市苏州工业园区中考一模物理试题(解析版).docx
化学
2025年江苏省苏州市工业园区中考一模化学试题.docx
2025年江苏省苏州市新区中考一模化学试题.docx
2025年江苏省苏州市立达中学中考一模化学试题.docx
2025年江苏省苏州市昆山市张家港市常熟市太仓市中考一模化学试卷.docx
2025年4月江苏省苏州市昆山市城北中学中考适应性考试化学试卷.docx
2025年4月江苏省苏州市常熟市中考一模化学试题.docx
高一年级下册期中考试考点预测语文:必修下 1-4、《红楼梦》、古诗词诵读、
数学:复数、平面向量及其应用、
英语:必修三
物理:必修二第七章《万有引力与宁宙航行》、第八章《机械能守恒定律》
化学:氮及其化合物+烃(烷、烯、炔、苯及同系物,到苯的同系物结束)

语文
江苏省苏州市2024-2025学年高一下学期期中语文试题.docx
江苏省苏州市工业园区星海实验高级中学2024-2025学年高一下学期期中语文试题.docx
江苏省常熟市2024-2025学年高一下学期期中语文试题.docx
江苏省苏州市苏州大学附中2024-2025学年高一下学期期中语文试题.docx
数学
江苏省苏州中学校2024-2025学年高一下学期期中考试数学试题.docx
江苏省西安交通大学苏州附属中学(园三)2024-2025学年高一下学期期中数学试题.docx
江苏省苏州市苏州大学附属中学2024-2025学年高一下学期期中考试数学试题.docx
江苏省苏州市2024-2025学年高一下学期期中调研数学试题.docx
江苏省苏州市苏州工业园区星海实验高级中学2024-2025学年高一下学期期中考试数学试题.docx
英语
江苏省苏州市2024-2025学年高一下学期4月期中英语试题.docx
江苏省苏州市工业园区星海实验中学2024-2025学年高一年级第二学期期中考试英语试题.docx
江苏省苏州市姑苏区苏州中学2024-2025学年高一年级第二学期期中考试英语试题.docx
江苏省苏州市工业园区南京航空航天大学苏州附属中学2024-2025学年高一年级第二学期期中考试英语试.docx
江苏省苏州市工业园区西安交通大学苏州附属中学2024-2025学年高一年级第二学期期中考试英语试题.docx
江苏省苏州市姑苏区苏州大学附属中学2024-2025学年高一年级第二学期期中考试英语试题.docx
物理
江苏省苏州市2024-2025学年高一下学期4月期中调研物理试卷(原卷版).docx
江苏省苏州市2024-2025学年高一下学期4月期中调研物理试卷(解析版).docx
江苏省苏州市南航附中2024-2025学年高一下学期期中考试物理试题(原卷版).pdf
江苏省苏州市南航附中2024-2025学年高一下学期期中考试物理试题(解析版).docx
江苏省苏州市苏州大学附属中学2024-2025学年高一下学期期中物理试题(原卷版).pdf
江苏省苏州市苏州大学附属中学2024-2025学年高一下学期期中物理试题(解析版).docx
江苏省苏州市西附中学2024-2025学年高一下学期期中考试物理试题(原卷版).pdf
江苏省苏州市西附中学2024-2025学年高一下学期期中考试物理试题(解析版).docx
江苏省苏州市星海中学2024-2025学年高一下学期期中物理试题(原卷版).pdf
江苏省苏州市星海中学2024-2025学年高一下学期期中物理试题(解析版).docx
江苏省苏州中学2024-2025学年高一下学期期中物理试卷(原卷版).pdf
江苏省苏州中学2024-2025学年高一下学期期中物理试卷(解析版).docx
化学
江苏省苏州市姑苏区苏州中学2024-2025学年高一年级第二学期期中考试化学试题.docx
江苏省苏州市2024-2025学年高一年级第二学期期中考试化学试题.docx
生物
江苏省苏州常熟市2024-2025学年高一下学期4月期中生物试题.docx
江苏省苏州市2024-2025学年高一下学期期中调研试生物试题.docx
高二年级下册期中考试考点预测语文:选择性必修中1-4、古诗词诵读
数学:一元函数的导数及其应用、计数原理、随机变量及其分布
英语:选择性必修三 U3-U4、选择性必修四 U1-U2、
物理:选必二第一章《安培力与洛伦兹力烺谤》,第二章《电磁感应》
化学:选择性必修三学至醇和醛(含醇、醛,不含羧酸、酯)

语文
江苏省苏州市2024-2025学年高二下学期期中语文试题.docx
数学
江苏省苏州市2024-2025学年高二下学期期中调研数学试卷.docx
江苏省苏州市苏州工业园区星海实验高级中学2024-2025学年高二下学期期中考试数学试题.docx
江苏苏州市西安交通大学苏州附属中学2024-2025学年度第二学期期中考试高二数学试题.docx
英语
江苏省苏州市工业园区南京航空航天大学苏州附属中学2024-2025学年高二年级第二学期期中考试英语.docx
江苏省苏州市工业园区西安交通大学苏州附属中学2024-2025学年高二年级第二学期期中考试英语试题.docx
江苏省苏州市2024-2025学年高二下学期4月期中英语试题.docx
江苏省苏州市姑苏区苏州大学附属中学2024-2025学年高二年级第二学期期中考试英语试题.docx
江苏省苏州市工业园区星海实验中学2024-2025学年高二年级第二学期期中考试英语试题.docx
物理
江苏省苏州市2024-2025学年高二下学期4月期中考试物理试卷(原卷版).pdf
江苏省苏州市2024-2025学年高二下学期4月期中考试物理试卷(解析版).docx
江苏省苏州市工业园区南京航空航天大学苏州附属中学2024-2025学年高二下学期期中考试物理试卷(原卷版).pdf
江苏省苏州市工业园区南京航空航天大学苏州附属中学2024-2025学年高二下学期期中考试物理试卷(解析版).docx
江苏省苏州市苏州大学附属中学2024-2025学年高二下学期期中考试物理试题(原卷版).pdf
江苏省苏州市苏州大学附属中学2024-2025学年高二下学期期中考试物理试题(解析版).docx
江苏省苏州市苏州工业园区星海实验高级中学2024-2025学年高二下学期期中物理试卷(原卷版).pdf
江苏省苏州市苏州工业园区星海实验高级中学2024-2025学年高二下学期期中物理试卷(解析版).docx
江苏省苏州中学2024-2025学年高二下学期期中物理试题(原卷版).pdf
江苏省苏州中学2024-2025学年高二下学期期中物理试题(解析版).docx
化学
江苏省苏州市工业园区苏州大学附属中学2024-2025学年高二年级第二学期期中考试化学试题.docx
江苏省苏州市工业园区星海实验中学2024-2025学年高二年级第二学期期中考试化学试题.docx
江苏省苏州市工业园区西安交通大学苏州附属中学2024-2025学年高二年级第二学期期中考试化学试题.docx
江苏省苏州市吴中区南京航空航天大学苏州附属中学2024-2025学年高二年级第二学期期中考试化学试题.docx
江苏省苏州市姑苏区苏州中学2024-2025学年高二年级第二学期期中考试化学试题.docx
江苏省苏州市2024-2025学年高二年级第二学期期中考试化学试题.docx
生物
江苏省苏州市2024-2025学年高二下学期期中调研生物试卷.docx
高三二模考试真题卷名称语文
江苏昆山中学2026届高三第二次质量监测语文试题.docx
2025届江苏省常州市前黄中学高三二模语文试题.docx
数学
江苏省苏锡常镇四市2024-2025学年高三下学期教学情况调研(二)数学试卷.docx
江苏省南京航空航天大学苏州附属中学2025届高三下学期二模适应性练习数学试题.docx
英语
江苏昆山中学等多校2026届下学期高三第二次质量监测英语试题.zip
2024届江苏省苏州市南京航空航天大学苏州附属中学高三下学期二模英语试题.docx
物理
2024届江苏省苏州市南京航空航天大学苏州附属中学2023-2024学年高三下学期二模物理试题.docx
2025届江苏省常州市前黄高级中学高三下学期二模适应性考试(二)物理试卷.docx
化学
江苏省苏锡常镇2025届高三下学期二模考试化学试卷.docx
生物
2025届江苏省苏州昆山市陆家高级中学高三二模生物试卷.docx
下载地址:1.蓝奏云网盘:
链接: https://wwarr.lanzoum.com/b01eufdxpi密码:366
2.百度网盘:
链接:https://pan.baidu.com/s/1-mZnM6aP804j5W3EFYT28w?pwd=wp4i
提取码: wp4i
下载方法:复制文中任意网盘链接,到浏览器打开,输入密码,即可看到全部真题试卷,蓝奏网盘支持任意下载,百度网盘需要保存到自己的网盘后才能下载,如下载的学习资料少的话,用蓝奏好点,如果要想全部都保存下载或下载多的话,建议用百度网盘,更省事。
后记:期中考试不是“题海战”,而是“精准战”。
用真题摸清考情,用考点锁定重点,让孩子在关键考试中稳扎稳打,交出满意答卷!
感谢:本期所有学习资料全部由三六六教育集团教研院整理汇总发布,集团网络部全网推送分享,助力同学考试拿高分。