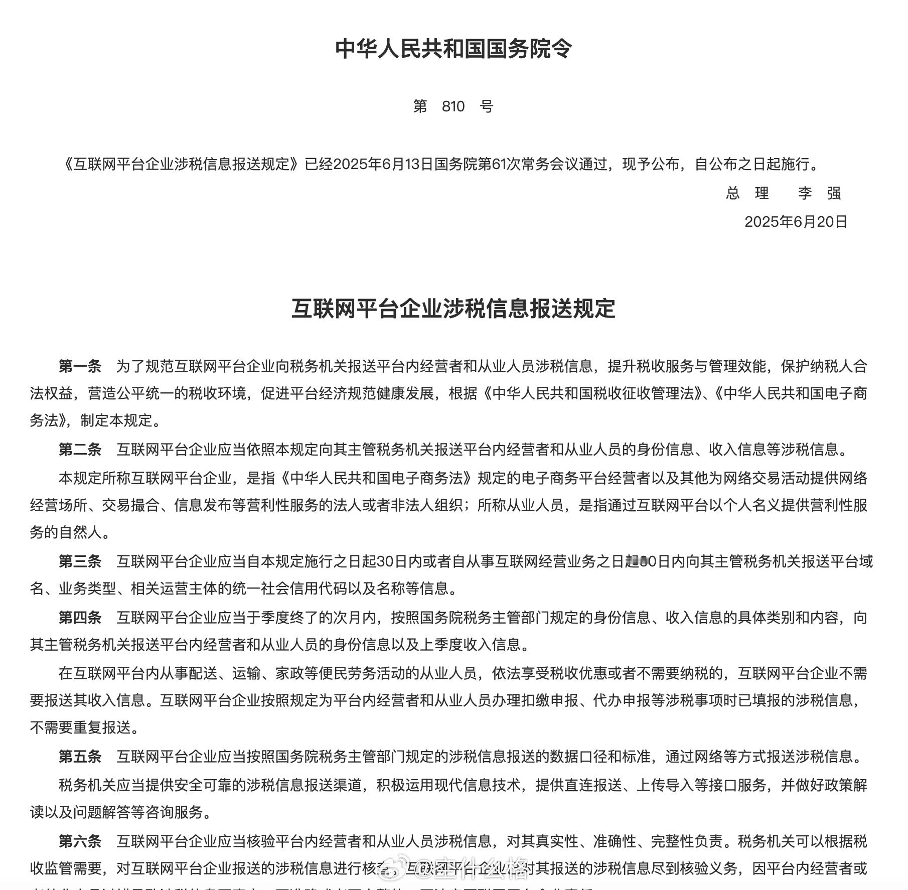
国内开发者的 App Store 的收入苹果要主动申报给税务机关了,这个政策去年就颁布了,但主要针对国内平台企业。
App Store 的话结算啥的都是在境外,而且是美元,所以长期以来这块的收入大部分开发者并没有在国内交税(主动申报的除外)。
现在好了,你要是中国大陆 iOS 开发者,需要主动提供身份证号等信息,苹果按照季度提交你的收入等信息,想跑也跑不掉。
以前年度收入只算国内的,以后还要加上 App Store 的。以前不需要交税甚至退税,加上 App Store 收入之后说不定要补税了。





国内开发者的 App Store 的收入苹果要主动申报给税务机关了,这个政策去年就颁布了,但主要针对国内平台企业。
App Store 的话结算啥的都是在境外,而且是美元,所以长期以来这块的收入大部分开发者并没有在国内交税(主动申报的除外)。
现在好了,你要是中国大陆 iOS 开发者,需要主动提供身份证号等信息,苹果按照季度提交你的收入等信息,想跑也跑不掉。
以前年度收入只算国内的,以后还要加上 App Store 的。以前不需要交税甚至退税,加上 App Store 收入之后说不定要补税了。




