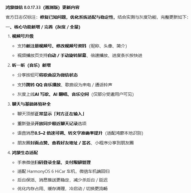
鸿蒙微信8.0.17.33 邀测版(仅受邀用户可更,HarmonyOS 5.0+),官方只写 “修复优化”,实测干货拉满:
✅视频号:支持新注册 / 改资料,播放可旋转、倍速、长按快进
✅听一听:歌曲设微信状态、跳转 QQ 音乐、设铃声;AI 写歌 / 翻唱 / 音乐空间灰度(仅部分人有)
✅聊天体验:显示 “对方正在输入”、重登可同步记录、语音 0.5-2 倍速 + 转文字更准;朋友圈封面点赞、小程序可分享
✅鸿蒙适配:手表微信扫码登录全量、HiCar 车机端回归;后台保活、推送更稳、内存优化、启动更快
✅修复:闪退 / 卡顿 / 发热、消息延迟漏收、通话断连、文件发送异常等问题
鸿蒙微信 微信内测


