2024年7月18日, 沈阳棋盘山国漫“环梦之旅”数字创意与融合发展项目签约仪式成功举行。本次活动标志着沈阳棋盘山重点文
2024年7月18日, 沈阳棋盘山国漫“环梦之旅”数字创意与融合发展项目签约仪式成功举行。本次活动标志着沈阳棋盘山重点文旅项目正式启动,该项目计划用3年时间进行建设,力争2027年竣工开园。

沈阳棋盘山国漫“环梦之旅”数字创意与融合发展项目总投资额约27亿元,规划占地432900平方米。项目以奥飞系列头部国漫IP为核心,打造沈阳市首个国漫文化主题旅游度假乐园。说奥飞可能很多人没啥印象,1993年成立的奥飞最开始是一家玩具公司,奥飞动漫是2007年成立,从开始的传统玩具到后来和日本公司合作引进版权,开发了众多系列动漫玩具,例如90后熟悉的四驱车,悠悠球,宠物小精灵,和迪迦奥特曼。现在它旗下的国漫IP形象,肯定很多人都知道了,喜羊羊与灰太狼、铠甲勇士、巴啦啦小魔仙、超级飞侠等。而去年签约的这个全国首个国漫主题乐园,肯定会带有奥飞旗下动漫形象的元素。

项目总体规划了六大主题体验游玩空间,包括奥飞主题亲子酒店区、奥飞环梦广场区、奥飞超感空间区、绯色森林区、超级梦幻工厂区、代码密道探索区,涵盖主题度假酒店、室内水乐园、室外博物馆、精品海洋馆等业态,是一座适合全年龄段、沉浸式、有生命力的影视国漫IP文化体验园。通过IP+场景还原、游乐设备、沉浸式虚拟体验、AI智能互动体验等模式,满足游客多元化消费体验,吸引游客前来体验国漫独特魅力,为沈阳市文化旅游产业注入新活力,提供更丰富承载空间和场景空间。但是签约后一年多时间过去了,一直也没有后续动作,就在大家都快忘了这个项目的时候,它突然有了新动作。

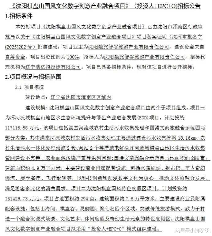
沈阳旅游集团旗下公司直接进行了这个项目的招标。这个项目有两部分组成,项目一为浑河流域棋盘山地区水生态环境提升与绿色产业融合发展(EOD)项目,计划投资117115.88万元,该项目包括满堂河流域农村生活污水收集处理和国漫文商旅融合示范园两部分内容。这个项目将对满堂河流域的农村生活污水进行处理,建立统一管网和一体化处理设施,解决棋盘山地区农村污水问题,减少对农田的污染。另外一个是国漫文商旅融合示范园,占地面积约29亩,建筑面积约4.9万平方米,主要建设商业附属配套设施,包括水舞剧场、射击馆、室内奇幻漂流、美学餐厅、飞行影院等,以科技创新和动漫数字文化为核心,推动文体旅融合发展,满足游客多元化的消费需求。
项目二为沈阳棋盘国风特色度假区项目,计划投资约131426.73万元,项目占地面积约294亩,建筑面积约7.8万平方米,主要建设商业及附属配套设施,包括山海间、棋盘谷、灵韵园、聚仙岛四个区域,突破传统旅游模式,致力于打造一个融合沉浸式场景、文化艺术、休闲度假及奇幻生活元素的特色度假区。
总投资近25个小目标,棋盘山终于迎来了一个新的大型文旅项目了。

曾经这里传言的双马万达文旅城,华侨城文旅项目都没有兑现,终于有新的文旅项目了,作为沈阳城边少有的高度,棋盘山的旅游价值还是非常大的,但是现在只有森林动物园、植物园、关东影视城等部分项目,开发利用率不算高,对于外地人的吸引力也不高。这个全国首个国漫主题乐园要是建成了,沈阳也算是有个新项目可以对外地人介绍了。