云霞育儿网
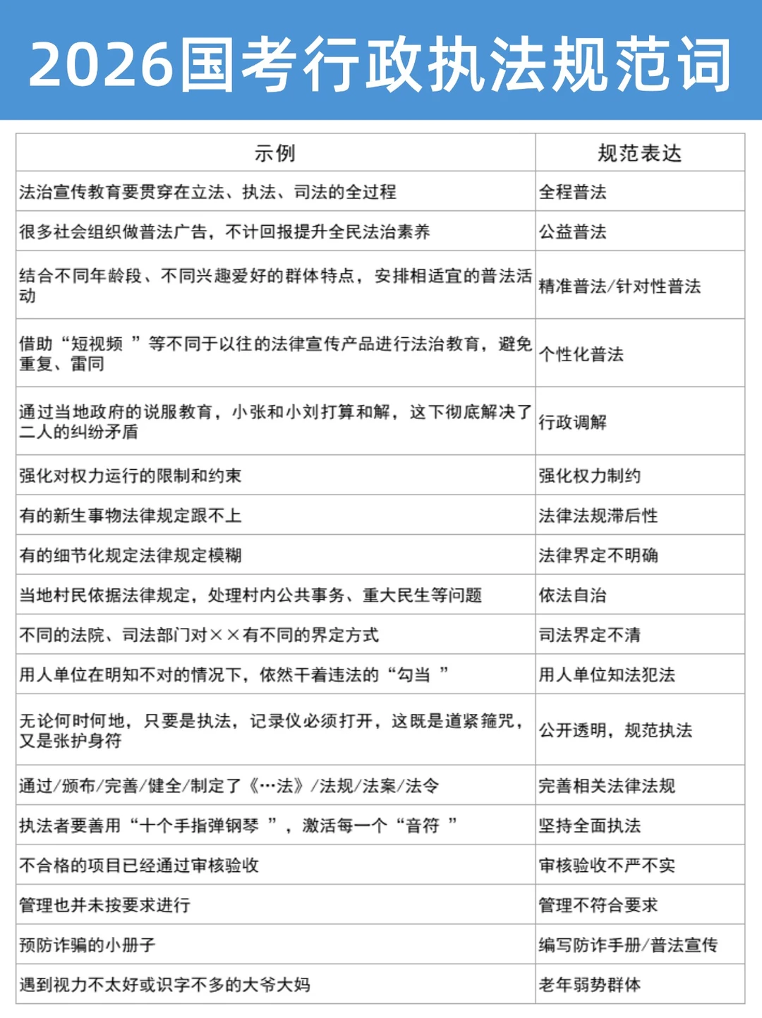
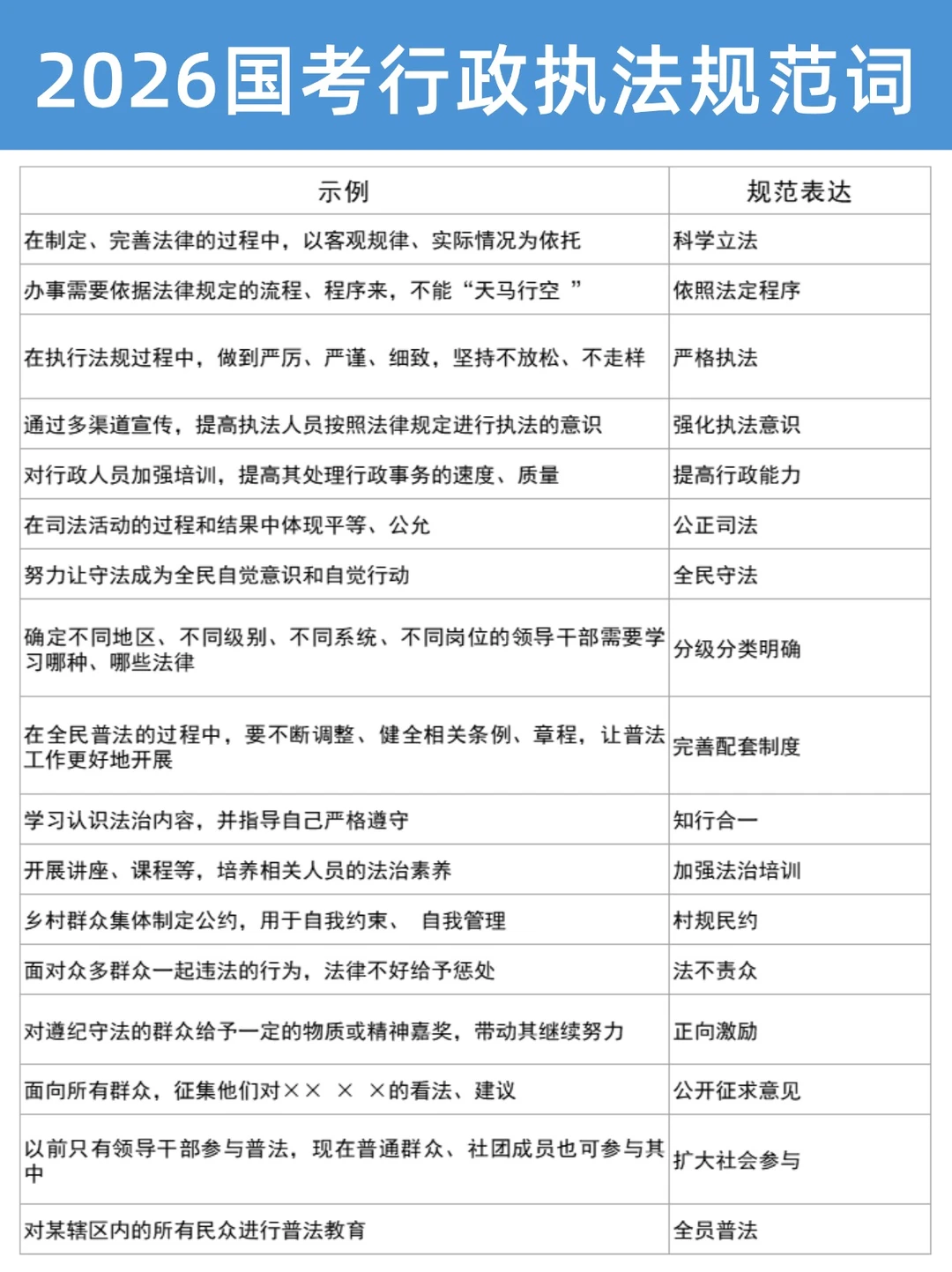
2026国考行政执法规范词!
夏彤考编
2025-11-28 15:03:13
国考 考公 申论规范词汇 行政执法类 申论 26国考 国考行政执法类 申论行政执法类规范词 申论规范词 省考
0
阅读:3
夏彤考编
感谢大家的关注
作者最新文章
1
2026国考行政执法规范词!
2
存一下深圳事业单位时间节点,防止遗忘错过
3
如何在11月30日国考拿到更多的分数!
4
国考省考 | 行政执法专项金句!
5
最后提醒一次参加11月30日国考的人!
6
国考行政执法类申论答题模板!
7
2026国考行测判断推理秒杀口诀!
8
2026国家电网报名流程,详细步骤!
9
存一下12.7省考时间节点,防止遗忘错过!
10
軍队文职缴费、抢考点流程,提前了解!
热门分类
推荐
热榜
军事
NBA
体育
社会
明星八卦
娱乐
财经
科技
汽车
历史
国际
游戏
动漫
公益
搞笑
商业
互联网
数码
国际足球
房产
家居
时尚
科学探索
职场
育儿
股票
教育
影视
情感
热点
中国军情
武器
中国南海
中国足球
亚洲杯
科比
综合体育
CBA
投资
大咖秀
外汇
创业
风口
SUV
豪车
概念车
优惠
新能源
美国
欧洲
朝日韩
俄罗斯
孕期
街拍
婚姻
正能量
教育
TOP
1
大学时期的刘亦菲也美得让人惊叹[哭哭]
2
电子厂宿舍,看看有没有一样的宿舍。
3
原来老师也怕老师😂
4
研究曾医生,真发现大“门道”。中南大医学博士,眼科副主任,核心骨干,专挑复杂手术
5
很多女孩子基本上都是在读大学的时候被黑人追走的,因为读大学的时候的女生在初高中的
6
老师们,好消息!今天教育部又发通知了,事关全体教师!根据教育部网站消息,教育
7
一个黑人搭讪两个女大学生,这两个女大学生欣然接受,和黑人热情交谈,而且还用英语交
8
真学霸和伪学霸的区别
9
到了高中之后,你才能发现:一个普通高中(即使重点班里),能考上211、985
10
赵露思取消发布行程图
教育
最新文章
1
深圳14岁初中生钟某,等他出来后大概40岁,可能要面临3个窘境:1、找不到
2
高考后,回头看:才敢告诉你关于高中的六个真相!1、 只是完成作业,普通班(包
3
AmberHeard光芒本身
4
广东省教育厅今天刚刚发布:江门市教育局,中山市教师发展中心,英德市教师发展中心,
5
当代中小学教师十大傻一傻:不放弃每个学生,去雕朽木二傻:为了管教孩子去动手
6
考眼力,樊振东在哪?
7
考公的意义在这一刻具象化了!
8
章子怡说:“我哭的最多的时候,是只身一个人去纽约学英语的时候。”她一直在崩溃中
9
很难相信,一个刚硕士毕业的老同学选择荣耀500的原因,竟然是因为看中了——双频G
10
高中生是最可爱的年纪