云霞育儿网
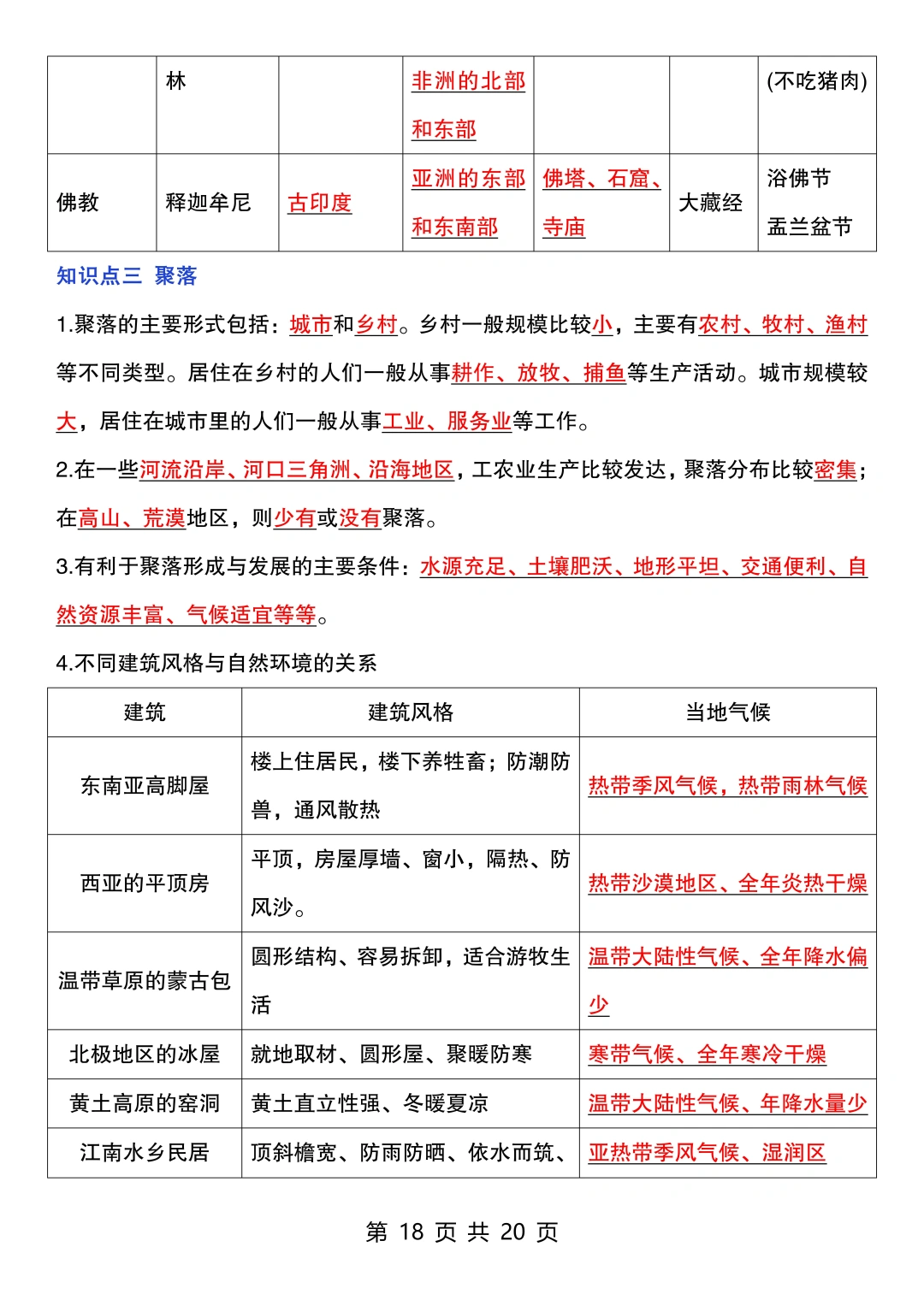
25新七上地理期末考:考点提纲(背诵版)
钧芹芹的图书
2025-11-25 15:02:24
家长收藏孩子受益 知识点总结 七年级 七年级上册 七年级上册地理 初中地理 初一地理 必考考点必背知识点 期末复习 期末考试
0
阅读:0
钧芹芹的图书
感谢大家的关注
作者最新文章
1
七上语文阅读理解答题模板,考试没有丢分的
2
火箭班老师发的:七上历史每日一练小纸条
3
25新七年级上册数学期末考点汇总
4
七上地理最难的《天气与气候》吃透考试稳了
5
七上地理最难的《等高线地形图》就考这40个
6
25新七上历史期末考:常考20道材料题
7
25新七上地理期末考:考点提纲(背诵版)
8
火箭班老师发的:七上语文每日一练小纸条
9
25新七上生物期末复习:重要识图汇总
10
七上数学🔥一元一次方程常考16大类题型‼️
热门分类
推荐
热榜
军事
NBA
体育
社会
明星八卦
娱乐
财经
科技
汽车
历史
国际
游戏
动漫
公益
搞笑
商业
互联网
数码
国际足球
房产
家居
时尚
科学探索
职场
育儿
股票
教育
影视
情感
热点
中国军情
武器
中国南海
中国足球
亚洲杯
科比
综合体育
CBA
投资
大咖秀
外汇
创业
风口
SUV
豪车
概念车
优惠
新能源
美国
欧洲
朝日韩
俄罗斯
孕期
街拍
婚姻
正能量
教育
TOP
1
大学时期的刘亦菲也美得让人惊叹[哭哭]
2
电子厂宿舍,看看有没有一样的宿舍。
3
原来老师也怕老师😂
4
研究曾医生,真发现大“门道”。中南大医学博士,眼科副主任,核心骨干,专挑复杂手术
5
很多女孩子基本上都是在读大学的时候被黑人追走的,因为读大学的时候的女生在初高中的
6
老师们,好消息!今天教育部又发通知了,事关全体教师!根据教育部网站消息,教育
7
国防科技大学怎么那么多黑人。
8
一个黑人搭讪两个女大学生,这两个女大学生欣然接受,和黑人热情交谈,而且还用英语交
9
真学霸和伪学霸的区别
10
到了高中之后,你才能发现:一个普通高中(即使重点班里),能考上211、985
教育
最新文章
1
深圳14岁初中生钟某,等他出来后大概40岁,可能要面临3个窘境:1、找不到
2
高考后,回头看:才敢告诉你关于高中的六个真相!1、 只是完成作业,普通班(包
3
AmberHeard光芒本身
4
广东省教育厅今天刚刚发布:江门市教育局,中山市教师发展中心,英德市教师发展中心,
5
当代中小学教师十大傻一傻:不放弃每个学生,去雕朽木二傻:为了管教孩子去动手
6
考眼力,樊振东在哪?
7
考公的意义在这一刻具象化了!
8
章子怡说:“我哭的最多的时候,是只身一个人去纽约学英语的时候。”她一直在崩溃中
9
很难相信,一个刚硕士毕业的老同学选择荣耀500的原因,竟然是因为看中了——双频G
10
高中生是最可爱的年纪